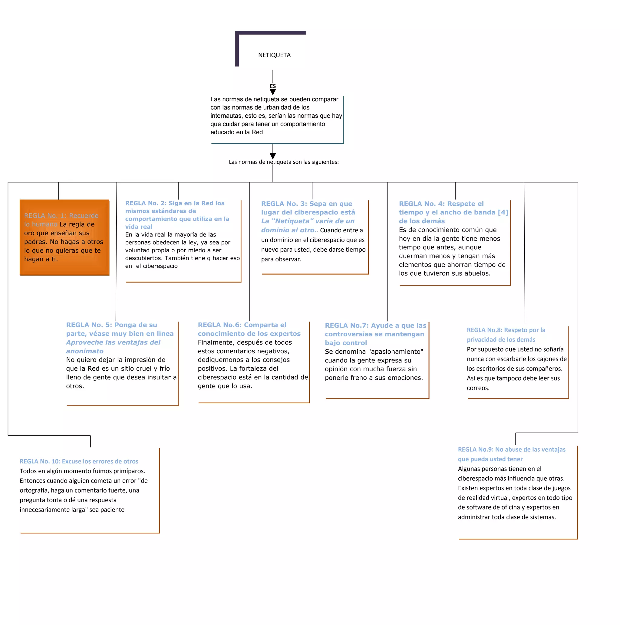
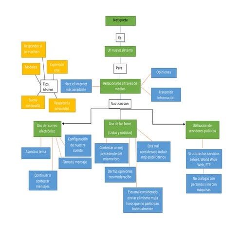
NETIQUETA



                                                                                      ES

                                                                Las normas de netiqueta se pueden comparar
                                                                con las normas de urbanidad de los
                                                                internautas, esto es, serían las normas que hay
                                                                que cuidar para tener un comportamiento
                                                                educado en la Red



                                                                      Las normas de netiqueta son las siguientes:




                                   REGLA No. 2: Siga en la Red los                REGLA No. 3: Sepa en que                      REGLA No. 4: Respete el
                                   mismos estándares de                           lugar del ciberespacio está                   tiempo y el ancho de banda [4]
 REGLA No. 1: Recuerde             comportamiento que utiliza en la               La “Netiqueta” varía de un                    de los demás
 lo humano La regla de             vida real
                                                                                  dominio al otro.. Cuando entre a              Es de conocimiento común que
 oro que enseñan sus               En la vida real la mayoría de las
                                                                                  un dominio en el ciberespacio que es          hoy en día la gente tiene menos
 padres. No hagas a otros          personas obedecen la ley, ya sea por
                                                                                  nuevo para usted, debe darse tiempo           tiempo que antes, aunque
 lo que no quieras que te          voluntad propia o por miedo a ser
                                   descubiertos. También tiene q hacer eso                                                      duerman menos y tengan más
 hagan a ti.                                                                      para observar.
                                   en el ciberespacio                                                                           elementos que ahorran tiempo de
                                                                                                                                los que tuvieron sus abuelos.




               REGLA No. 5: Ponga de su                    REGLA No.6: Comparta el                         REGLA No.7: Ayude a que las
                                                                                                                                                   REGLA No.8: Respeto por la
               parte, véase muy bien en línea              conocimiento de los expertos                    controversias se mantengan
               Aproveche las ventajas del                  Finalmente, después de todos                    bajo control
                                                                                                                                                   privacidad de los demás
               anonimato                                   estos comentarios negativos,                    Se denomina "apasionamiento"            Por supuesto que usted no soñaría
               No quiero dejar la impresión de             dediquémonos a los consejos                     cuando la gente expresa su              nunca con escarbarle los cajones de
               que la Red es un sitio cruel y frío         positivos. La fortaleza del                     opinión con mucha fuerza sin            los escritorios de sus compañeros.
               lleno de gente que desea insultar a         ciberespacio está en la cantidad de             ponerle freno a sus emociones.          Así es que tampoco debe leer sus
               otros.                                      gente que lo usa.                                                                       correos.




                                                                                                                                                REGLA No.9: No abuse de las ventajas
REGLA No. 10: Excuse los errores de otros                                                                                                       que pueda usted tener
Todos en algún momento fuimos primíparos.                                                                                                       Algunas personas tienen en el
Entonces cuando alguien cometa un error "de                                                                                                     ciberespacio más influencia que otras.
ortografía, haga un comentario fuerte, una                                                                                                      Existen expertos en toda clase de juegos
pregunta tonta o dé una respuesta                                                                                                               de realidad virtual, expertos en todo tipo
innecesariamente larga" sea paciente                                                                                                            de software de oficina y expertos en
                                                                                                                                                administrar toda clase de sistemas.

cuadro de netiqueta

  • 1.
    NETIQUETA ES Las normas de netiqueta se pueden comparar con las normas de urbanidad de los internautas, esto es, serían las normas que hay que cuidar para tener un comportamiento educado en la Red Las normas de netiqueta son las siguientes: REGLA No. 2: Siga en la Red los REGLA No. 3: Sepa en que REGLA No. 4: Respete el mismos estándares de lugar del ciberespacio está tiempo y el ancho de banda [4] REGLA No. 1: Recuerde comportamiento que utiliza en la La “Netiqueta” varía de un de los demás lo humano La regla de vida real dominio al otro.. Cuando entre a Es de conocimiento común que oro que enseñan sus En la vida real la mayoría de las un dominio en el ciberespacio que es hoy en día la gente tiene menos padres. No hagas a otros personas obedecen la ley, ya sea por nuevo para usted, debe darse tiempo tiempo que antes, aunque lo que no quieras que te voluntad propia o por miedo a ser descubiertos. También tiene q hacer eso duerman menos y tengan más hagan a ti. para observar. en el ciberespacio elementos que ahorran tiempo de los que tuvieron sus abuelos. REGLA No. 5: Ponga de su REGLA No.6: Comparta el REGLA No.7: Ayude a que las REGLA No.8: Respeto por la parte, véase muy bien en línea conocimiento de los expertos controversias se mantengan Aproveche las ventajas del Finalmente, después de todos bajo control privacidad de los demás anonimato estos comentarios negativos, Se denomina "apasionamiento" Por supuesto que usted no soñaría No quiero dejar la impresión de dediquémonos a los consejos cuando la gente expresa su nunca con escarbarle los cajones de que la Red es un sitio cruel y frío positivos. La fortaleza del opinión con mucha fuerza sin los escritorios de sus compañeros. lleno de gente que desea insultar a ciberespacio está en la cantidad de ponerle freno a sus emociones. Así es que tampoco debe leer sus otros. gente que lo usa. correos. REGLA No.9: No abuse de las ventajas REGLA No. 10: Excuse los errores de otros que pueda usted tener Todos en algún momento fuimos primíparos. Algunas personas tienen en el Entonces cuando alguien cometa un error "de ciberespacio más influencia que otras. ortografía, haga un comentario fuerte, una Existen expertos en toda clase de juegos pregunta tonta o dé una respuesta de realidad virtual, expertos en todo tipo innecesariamente larga" sea paciente de software de oficina y expertos en administrar toda clase de sistemas.