Es
REGLAS BASICAS
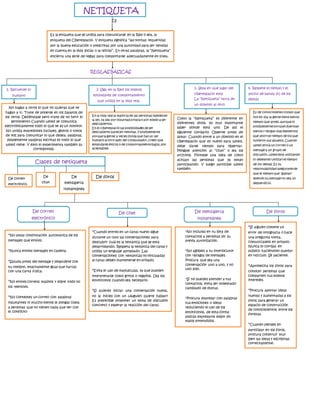
NETIQUETA
Es la etiqueta que se utiliza para comunicarse en la Red o sea, la
etiqueta del Ciberespacio. Y etiqueta significa “las normas requeridas
por la buena educación o prescritas por una autoridad para ser tenidas
en cuenta en la vida social o la oficial”. En otras palabras, la “Netiqueta”
encierra una serie de reglas para comportarse adecuadamente en línea.
1. Recuerde lo
humano
No hagas a otros lo que no quieras que te
hagan a ti. Trate de ponerse en los zapatos de
los otros. Defiéndase pero trate de no herir lo
sentimiento Cuando usted se comunica
electrónicamente todo lo que ve es un monitor.
No utiliza expresiones faciales, gestos o tonos
de voz para comunicar lo que desea; palabras,
simplemente palabras escritas es todo lo que
usted tiene. Y esto lo experimenta también su
corresponsal.
2. Siga en la Red los mismos
estándares de comportamiento
que utiliza en la vida real.
En la vida real la mayoría de las personas obedecen
la ley, ya sea por voluntad propia o por miedo a ser
descubiertos.
En el ciberespacio las posibilidades de ser
descubierto parecen remotas. Yposiblemente
porque la gente a veces olvida que hay un ser
humano al otro lado del computador, creen que
estándares éticos o de comportamientobajos, son
aceptables.
3. Sepa en qué lugar del
ciberespacio está
La “Netiqueta” varía de
un dominio al otro.
Como la “Netiqueta” es diferente en
diferentes sitios, es muy importante
saber donde está uno. De allí el
siguiente corolario: Observe antes de
saltar. Cuando entre a un dominio en el
ciberespacio que es nuevo para usted,
debe darse tiempo para observar.
Póngale atención al “chat” o lea los
archivos. Fórmese una idea de cómo
actúan las personas que ya están
participando. Y luego participe usted
también.
4. Respete el tiempo y el
ancho de banda [4] de los
demás
Es de conocimiento común que
hoy en día la gente tiene menos
tiempo que antes, aunque (o
posiblemente porque) duerman
menos y tengan más elementos
que ahorran tiempo de los que
tuvieron sus abuelos. Cuando
usted envía un correo o un
mensaje a un grupo de
discusión, usted está utilizando
(o deseando utilizar) el tiempo
de los demás. Es su
responsabilidad asegurarse de
que el tiempo que "gastan"
leyendo su mensaje no sea un
desperdicio.
Clases de netiqueta
De correo
electrónico.
De
chat
De
mensajería
instantánea
De foros
*No pidas confirmación automática de los
mensajes que envíes.
*Nunca envíes mensajes en cadena.
*Saluda antes del mensaje y despídete con
tu nombre, exactamente igual que harías
con una carta física.
*No envíes correos masivos y sobre todo no
los reenvíes.
*No contestes un correo con palabras
insultantes ni mucho menos le pongas copia
a personas que no tienen nada que ver con
el conflicto
De correo
electrónico
De chat
*Cuando entres en un canal nuevo sigue
durante un rato las conversaciones para
descubrir cuál es la temática que se está
desarrollando. Respeta la temática del canal y
utiliza un lenguaje apropiado. Las
conversaciones con temáticas no vinculadas
al canal deben mantenerse en privado.
*Evita el uso de mayúsculas, ya que pueden
interpretarse como gritos o regaños. Usa los
emoticonos cuando sea necesario.
*Si quieres iniciar una conversación nueva,
no la inicies con un ¿Alguien quiere hablar?
Es preferible proponer un tema de discusión
concreto y esperar la reacción del canal.
De mensajería
instantánea
*No incluyas en tu lista de
contactos a personas sin su
previa autorización.
*No agobies a tu interlocutor
con ráfagas de mensajes.
Procura que sea una
conversación uno a uno, y no
uno solo.
*Si no puedes atender a tus
contactos, evita ser molestado
cambiado de status.
*Procura expresar con palabras
tus emociones o ideas
reduciendo el uso de los
emoticonos, de esta forma
podrás expresarte mejor sin
malos entendidos.
De foros
*Si alguien comete un
error de ortografía o hace
una pregunta tonta,
comunícaselo en privado.
Nunca lo corrijas en
público haciéndolo quedar
en ridículo. Sé paciente.
*Aprovecha los foros para
conocer personas que
comparten tus mismos
intereses.
*Procura aportar ideas
nuevas y sustentadas a los
foros para generar un
espacio de construcción
de conocimientos entre los
foristas.
*Cuando pienses en
participar en los foros,
procura construir muy
bien las ideas y escribirlas
correctamente.
Mapa conceptual. netiqeuta

Mapa conceptual. netiqeuta

  • 1.
    Es REGLAS BASICAS NETIQUETA Es laetiqueta que se utiliza para comunicarse en la Red o sea, la etiqueta del Ciberespacio. Y etiqueta significa “las normas requeridas por la buena educación o prescritas por una autoridad para ser tenidas en cuenta en la vida social o la oficial”. En otras palabras, la “Netiqueta” encierra una serie de reglas para comportarse adecuadamente en línea. 1. Recuerde lo humano No hagas a otros lo que no quieras que te hagan a ti. Trate de ponerse en los zapatos de los otros. Defiéndase pero trate de no herir lo sentimiento Cuando usted se comunica electrónicamente todo lo que ve es un monitor. No utiliza expresiones faciales, gestos o tonos de voz para comunicar lo que desea; palabras, simplemente palabras escritas es todo lo que usted tiene. Y esto lo experimenta también su corresponsal. 2. Siga en la Red los mismos estándares de comportamiento que utiliza en la vida real. En la vida real la mayoría de las personas obedecen la ley, ya sea por voluntad propia o por miedo a ser descubiertos. En el ciberespacio las posibilidades de ser descubierto parecen remotas. Yposiblemente porque la gente a veces olvida que hay un ser humano al otro lado del computador, creen que estándares éticos o de comportamientobajos, son aceptables. 3. Sepa en qué lugar del ciberespacio está La “Netiqueta” varía de un dominio al otro. Como la “Netiqueta” es diferente en diferentes sitios, es muy importante saber donde está uno. De allí el siguiente corolario: Observe antes de saltar. Cuando entre a un dominio en el ciberespacio que es nuevo para usted, debe darse tiempo para observar. Póngale atención al “chat” o lea los archivos. Fórmese una idea de cómo actúan las personas que ya están participando. Y luego participe usted también. 4. Respete el tiempo y el ancho de banda [4] de los demás Es de conocimiento común que hoy en día la gente tiene menos tiempo que antes, aunque (o posiblemente porque) duerman menos y tengan más elementos que ahorran tiempo de los que tuvieron sus abuelos. Cuando usted envía un correo o un mensaje a un grupo de discusión, usted está utilizando (o deseando utilizar) el tiempo de los demás. Es su responsabilidad asegurarse de que el tiempo que "gastan" leyendo su mensaje no sea un desperdicio. Clases de netiqueta De correo electrónico. De chat De mensajería instantánea De foros *No pidas confirmación automática de los mensajes que envíes. *Nunca envíes mensajes en cadena. *Saluda antes del mensaje y despídete con tu nombre, exactamente igual que harías con una carta física. *No envíes correos masivos y sobre todo no los reenvíes. *No contestes un correo con palabras insultantes ni mucho menos le pongas copia a personas que no tienen nada que ver con el conflicto De correo electrónico De chat *Cuando entres en un canal nuevo sigue durante un rato las conversaciones para descubrir cuál es la temática que se está desarrollando. Respeta la temática del canal y utiliza un lenguaje apropiado. Las conversaciones con temáticas no vinculadas al canal deben mantenerse en privado. *Evita el uso de mayúsculas, ya que pueden interpretarse como gritos o regaños. Usa los emoticonos cuando sea necesario. *Si quieres iniciar una conversación nueva, no la inicies con un ¿Alguien quiere hablar? Es preferible proponer un tema de discusión concreto y esperar la reacción del canal. De mensajería instantánea *No incluyas en tu lista de contactos a personas sin su previa autorización. *No agobies a tu interlocutor con ráfagas de mensajes. Procura que sea una conversación uno a uno, y no uno solo. *Si no puedes atender a tus contactos, evita ser molestado cambiado de status. *Procura expresar con palabras tus emociones o ideas reduciendo el uso de los emoticonos, de esta forma podrás expresarte mejor sin malos entendidos. De foros *Si alguien comete un error de ortografía o hace una pregunta tonta, comunícaselo en privado. Nunca lo corrijas en público haciéndolo quedar en ridículo. Sé paciente. *Aprovecha los foros para conocer personas que comparten tus mismos intereses. *Procura aportar ideas nuevas y sustentadas a los foros para generar un espacio de construcción de conocimientos entre los foristas. *Cuando pienses en participar en los foros, procura construir muy bien las ideas y escribirlas correctamente.