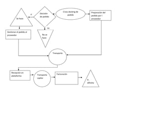
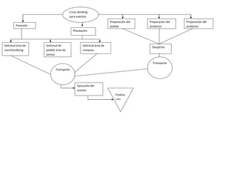
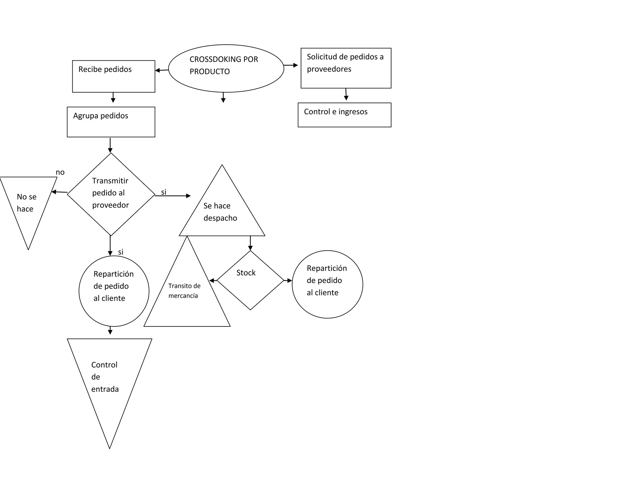
Solicitud de pedidos a proveedores Recibe pedidos CROSSDOKING POR PRODUCTO<br />Control e ingresos Transmitir pedido al proveedor Agrupa pedidos <br />Se hace despacho<br />No se haceno<br />si<br />Transito de mercancía <br />Repartición de pedido  al cliente StockRepartición de pedido al cliente si<br />Control de entrada<br />Preparación del pedido por l proveedor siSe hace Decisión de pedidoCross docking de     pedido<br />A . difinitivoRecepción en plataforma Transporte capilar Facturación TransportenoNo se hace Gestionar el pedido al proveedor <br />Preparación del producto Preparación del producto Preparación del pedido Planeación Cross donking  para eventos Previsión <br />Finalización Ejecución del evento Transporte Despacho Transporte Solicitud área de merchandising Solicitud de pedido área de ventas Solicitud área de compras <br />
Cuadros crosdokin
Cuadros crosdokin

Cuadros crosdokin

  • 1.
    Solicitud de pedidosa proveedores Recibe pedidos CROSSDOKING POR PRODUCTO<br />Control e ingresos Transmitir pedido al proveedor Agrupa pedidos <br />Se hace despacho<br />No se haceno<br />si<br />Transito de mercancía <br />Repartición de pedido al cliente StockRepartición de pedido al cliente si<br />Control de entrada<br />Preparación del pedido por l proveedor siSe hace Decisión de pedidoCross docking de pedido<br />A . difinitivoRecepción en plataforma Transporte capilar Facturación TransportenoNo se hace Gestionar el pedido al proveedor <br />Preparación del producto Preparación del producto Preparación del pedido Planeación Cross donking para eventos Previsión <br />Finalización Ejecución del evento Transporte Despacho Transporte Solicitud área de merchandising Solicitud de pedido área de ventas Solicitud área de compras <br />