UNIVERSIDAD AUTÓNOMA REGIONAL DE LOS ANDES
NOMBRE: BRIGETTE CAROLINA MUYOLEMA MUYOLEMA
CURSO: 1 “B”
FACULTADAD DE : JURISPRUDENCIA
CARRERA DE : DERECHO
MATERIA: INFORMATICA
DR: JOSE LUIS ERAZO
AÑO LECTIVO
OCTUBRE 2014 - MARZO 2015
TRABAJO 1
QUE ES LA INFORMATICA
Es una ciencia que estudia métodos, procesos, técnicas con el fin de almacenar, procesar
y transmitir información y datos en forma digital
IMPORTANCIA DE LA INFORMATICA EN EL DERECHO
El mundo del derecho ha ido evolucionando conforme a la tecnología y las costumbres
de la sociedad también avanzan, con el invento de la computadora se ha dado la tarea el
hombre de simplificar las tareas que antes se llevaban días, ahora se lleva minutos, la
tecnología está hecha para hacer, la vida más fácil al hombre.
Facilita la Edición
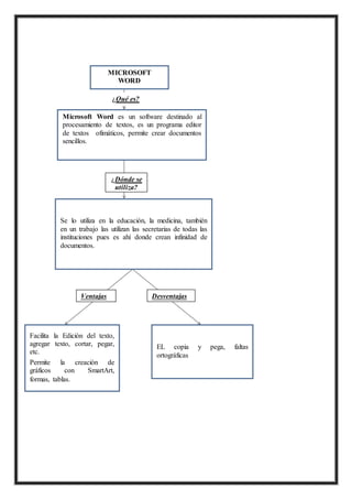
MICROSOFT
WORD
¿Qué es?
Microsoft Word es un software destinado al
procesamiento de textos, es un programa editor
de textos ofimáticos, permite crear documentos
sencillos.
¿Dónde se
utiliza?
Se lo utiliza en la educación, la medicina, también
en un trabajo las utilizan las secretarias de todas las
instituciones pues es ahí donde crean infinidad de
documentos.
Ventajas Desventajas
Facilita la Edición del texto,
agregar texto, cortar, pegar,
etc.
Permite la creación de
gráficos con SmartArt,
formas, tablas.
EL copia y pega, faltas
ortográficas

deber

  • 1.
    UNIVERSIDAD AUTÓNOMA REGIONALDE LOS ANDES NOMBRE: BRIGETTE CAROLINA MUYOLEMA MUYOLEMA CURSO: 1 “B” FACULTADAD DE : JURISPRUDENCIA CARRERA DE : DERECHO MATERIA: INFORMATICA DR: JOSE LUIS ERAZO AÑO LECTIVO OCTUBRE 2014 - MARZO 2015
  • 2.
    TRABAJO 1 QUE ESLA INFORMATICA Es una ciencia que estudia métodos, procesos, técnicas con el fin de almacenar, procesar y transmitir información y datos en forma digital IMPORTANCIA DE LA INFORMATICA EN EL DERECHO El mundo del derecho ha ido evolucionando conforme a la tecnología y las costumbres de la sociedad también avanzan, con el invento de la computadora se ha dado la tarea el hombre de simplificar las tareas que antes se llevaban días, ahora se lleva minutos, la tecnología está hecha para hacer, la vida más fácil al hombre.
  • 3.
    Facilita la Edición MICROSOFT WORD ¿Quées? Microsoft Word es un software destinado al procesamiento de textos, es un programa editor de textos ofimáticos, permite crear documentos sencillos. ¿Dónde se utiliza? Se lo utiliza en la educación, la medicina, también en un trabajo las utilizan las secretarias de todas las instituciones pues es ahí donde crean infinidad de documentos. Ventajas Desventajas Facilita la Edición del texto, agregar texto, cortar, pegar, etc. Permite la creación de gráficos con SmartArt, formas, tablas. EL copia y pega, faltas ortográficas