Escuela superior politécnica de Chimborazo
Facultad de informática y electrónica
Escuela de ingeniería electrónica en telecomunicaciones y redes
Base de datos
Integrantes: Andrés Solís, Daniel Chico,
Código: 557, 395
Curso: Cuarto “E”
Fecha: 26-05-2014
Tema: REDACCIÓN DEL PROBLEMA
INTRODUCCIÓN
Una vez presentado el primer borrador de nuestro proyecto y luego de algunas
correcciones procedemos a presentar un segundo bosquejo con las mejoras que
nosotros consideramos necesarias para especificar el problema de nuestro proyecto
poniendo en consideración alguna observación o arreglo que el docente considere
oportuna.
DEFINICIÓN Y ESPECIFICACIÓN DEL TEMA DEL PROYECTO FINAL.
Con lo mencionado anteriormente y mediante una reunión y meditación de los miembros que
conformamos el grupo de trabajo decidimos enfocarnos en el tema específico de registro de las
transacciones que presenta una cuenta de cualquier cliente es decir a registrar el retiro,
deposito, actualización y descuentos que esta tenga.
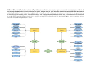
DIAGRAMA ENTIDAD – RELACIÓN
Para una mejor compresión de lo expuesto presentamos el siguiente diagrama entidad relación
de nuestro problema.
Del Banco “El Inversionista” ubicado en la ciudad de Puyo se desea conocer las transacciones que se registra en una cuenta bancaria que posee un cliente. De
cada cliente se conoce el número de cedula de identidad, su nombre, teléfono, dirección, edad. Cada cliente posee varias cuentas y una cuenta pertenece a un
solo cliente, de cada cuenta se conoce su número, tipo, su saldo y estado. Cada cuenta realiza varias transacciones y una transacción es echa por una cuenta.
De cada transacción se conoce su número, tipo (deposito o retiro), modo (cheque, transferencia, efectivo), monto fecha y hora. Cada transacción es registrada
por un cajero(a) de cada cajero (a) se conoce su número de cedula, nombre, teléfono, dirección, edad. Un cajero puede registrar varias transacciones pero una
transacción solo puede ser registrado por un cajero.

Definicion del problema

  • 1.
    Escuela superior politécnicade Chimborazo Facultad de informática y electrónica Escuela de ingeniería electrónica en telecomunicaciones y redes Base de datos Integrantes: Andrés Solís, Daniel Chico, Código: 557, 395 Curso: Cuarto “E” Fecha: 26-05-2014 Tema: REDACCIÓN DEL PROBLEMA INTRODUCCIÓN Una vez presentado el primer borrador de nuestro proyecto y luego de algunas correcciones procedemos a presentar un segundo bosquejo con las mejoras que nosotros consideramos necesarias para especificar el problema de nuestro proyecto poniendo en consideración alguna observación o arreglo que el docente considere oportuna. DEFINICIÓN Y ESPECIFICACIÓN DEL TEMA DEL PROYECTO FINAL. Con lo mencionado anteriormente y mediante una reunión y meditación de los miembros que conformamos el grupo de trabajo decidimos enfocarnos en el tema específico de registro de las transacciones que presenta una cuenta de cualquier cliente es decir a registrar el retiro, deposito, actualización y descuentos que esta tenga. DIAGRAMA ENTIDAD – RELACIÓN Para una mejor compresión de lo expuesto presentamos el siguiente diagrama entidad relación de nuestro problema.
  • 2.
    Del Banco “ElInversionista” ubicado en la ciudad de Puyo se desea conocer las transacciones que se registra en una cuenta bancaria que posee un cliente. De cada cliente se conoce el número de cedula de identidad, su nombre, teléfono, dirección, edad. Cada cliente posee varias cuentas y una cuenta pertenece a un solo cliente, de cada cuenta se conoce su número, tipo, su saldo y estado. Cada cuenta realiza varias transacciones y una transacción es echa por una cuenta. De cada transacción se conoce su número, tipo (deposito o retiro), modo (cheque, transferencia, efectivo), monto fecha y hora. Cada transacción es registrada por un cajero(a) de cada cajero (a) se conoce su número de cedula, nombre, teléfono, dirección, edad. Un cajero puede registrar varias transacciones pero una transacción solo puede ser registrado por un cajero.