Universidad de Panamá
Facultad de Informática, Electrónica y
Comunicación
Proyecto Final
Administración de Bibliotecas

Curso: Análisis y Diseño de Sistemas
II Semestre 2011
Antecedentes
Por muchos años la administración de bibliotecas en la Universidad de Panamá
se ha manejado a través de tarjetas de papel con los registros de préstamo o
consulta de libros escritos a mano, esto puede resultar muy fácil pero a la vez
limita las posibilidades a las que podrían acceder los usuarios si estuviese todo
esto manejado por un software.
Se ha visitado previamente las instalaciones de la biblioteca a fin de observar el
tipo de actividades que se llevan a cabo en ese recinto. Los procesos de
consulta, préstamo y devolución son constantes en la biblioteca.
Introduccion
Considerando que este trabajo es nuestro proyecto final del curso Análisis y Diseño de
Sistemas, nuestro objetivo principal es detallar cada una de las etapas del desarrollo de un
software utilizando los métodos aprendidos durante el desarrollo de las diferentes charlas
grupales.
Desarrollar un software conlleva tiempo y disciplina, ya que cada paso debe darse con
seguridad habiendo culminado todos los puntos a realizar en las etapas precedentes.
Nuestro proyecto consiste en administrar bibliotecas, por tanto, es necesario considerar
cada uno de los procesos, agentes externos e internos y los medios de almacenamiento que
utilizaremos para implementarlo
Necesidad
La administración de bibliotecas manual es una actividad que se abandonado por completo
en gran cantidad de centros educativos de diversos países de América Latina, incluso en
nuestro país existe la web de la Biblioteca Nacional, que posee una base de datos
exorbitante con información sumamente rica de nuestra historia nacional y por supuesto de
todas las ramas del conocimiento.
Observando esta situación, como centro de enseñanzas superior la tarea de innovar es todo
un compromiso y apreciando la abundancia de sabiduría que posee la biblioteca “Simón
Bolívar” es posible aprovechar de una mejor manera este recurso y adquirir experiencia
manejando las tecnologías del siglo XXI.
Diseño conceptual
Informes-tecnicos
Instituciones
Actas

Misceláneos
Artículos

Préstamos

Actas-detalle

Libros-detalle

Personas

Editores

Tesis

Manuales

Editoriales

Publicaciones
Publica

Publican

describe

Pertenecen

Pertenecen
Pertenecen

Pertenecen
Pertenecen

Pertenecen

Pertenecen
Realizan
Pertenecen

Pertenecen
Pertenecen

Pertenecen

Revisan
Se
prestan
Realizan

Describe
Pertenecen

Pertenecen

Son
Diseño logico
MODELO RELACIONAL
Existen tres reglas básicas para convertir un modelo conceptual al modelo relacional, éstas son:
•Todo tipo de entidad se convierte en una relación.
Ejemplo:
Libros
•Todo
tipo
de
interrelación
n:n
se
transforma
La relación n:n de nuestro modelo de datos es (Autores->Publicaciones).

Autores

1:n

Realizan

n:n

en

una

relación.

Publicaciones

1:n

•Para todo tipo de interrelación 1:n se realiza lo que se denomina propagación de clave (regla general), o se crea una
nueva relación; que se detallará a continuación en el modelo E-R y Relacional.
Diseño fisico
CREATE TABLE PUBLICACIONES (
IDPUBLICACIONES INT NOT NULL,

TIPO VARCHAR(45) NOT NULL,
PRIMARY KEY(IDPUBLICACIONES));

CREATE TABLE PERSONAS(
IDPERSONAS INT NOT NULL,
NOMBRE VARCHAR(45) NOT NULL,
PRIMARY KEY(IDPERSONAS));

CREATE TABLE AUTORES(
IDPERSONAS INT NOT NULL,
IDPUBLICACIONES INT NOT NULL,
PRIMARY KEY(IDPUBLICACIONES),
PRIMARY KEY(IDPERSONAS));
Modelo relacional
Libros (id_Publicaciones, id_Editoriales)
Editoriales (id_Editoriales)
Libros (id_Publicaciones, id_Editoriales)
Publicaciones (id_Publicaciones)
Libros-detalle (id_Publicaciones, Libros_id_Publicaciones)
Libros (id_Publicaciones, id_Editoriales)
Libros-detalle (id_Publicaciones, Libros_id_Publicaciones)
Publicaciones (id_Publicaciones)
Informes-técnicos (id_Publicaciones, id_Instituciones)
Publicaciones (id_Publicaciones)
Misceláneos (id_Publicaciones)
Publicaciones (id_Publicaciones)
Informes-técnicos (id_Publicaciones, id_Instituciones)
Instituciones (id_Instituciones)
Actas (id_Publicaciones, id_Editoriales, id_Instituciones)
Instituciones (id_Instituciones)
Actas (id_Publicaciones, id_Editoriales, id_Instituciones)
Editoriales (id_Editoriales)
Actas (id_Publicaciones, id_Editoriales, id_Instituciones)
Publicaciones (id_Publicaciones)
Actas-detalle (id_Publicaciones, Actas_id_Publicaciones)
Publicaciones (id_Publicaciones)
Modelo relacional
Actas-detalle (id_Publicaciones, Actas_id_Publicaciones)
Actas (id_Publicaciones, id_Editoriales, id_Instituciones)
Tesis (id_Publicaciones, id_Instituciones)
Publicaciones (id_Publicaciones)
Tesis (id_Publicaciones, id_Instituciones)
Publicaciones (id_Publicaciones)
Artículos (id_Publicaciones)
Publicaciones (id_Publicaciones)
Autores (id_Publicaciones, id_Personas)
Publicaciones (id_Publicaciones)
Manuales (id_Publicaciones, id_Instituciones)
Publicaciones (id_Publicaciones)
Manuales (id_Publicaciones, id_Instituciones)
Instituciones (id_Instituciones)
Usuarios (id_Usuario)
Préstamos (id_Préstamos, id_Usuarios, id_Publicaciones)
Préstamos (id_Préstamos, id_Usuarios, id_Publicaciones)
Publicaciones (id_Publicaciones)
Editores (id_Publicaciones, id_Personas)
Personas (id_Personas)
Editores (id_Publicaciones, id_Personas)
Publicaciones (id_Publicaciones)
Modelo relacional
1 forma normal

Una tabla está en Primera Forma Normal si:
•Todos los atributos son atómicos. Un atributo es atómico si los elementos del dominio son indivisibles, mínimos.
Ejemplo: La relación Libro, posee todos sus atributos atómicos, indivisibles.
•La tabla contiene una llave primaria única.
•La llave primaria no contiene atributos nulos.
Ejemplo: la llave primaria única de la relación Libros es “Id_Publicaciones” y no admite valores nulos.
•No debe existir variación en el número de columnas.
•Los Campos no llave deben identificarse por la llave (Dependencia Funcional)
•Debe Existir una independencia del orden tanto de las filas como de las columnas, es decir, si los datos cambian de orden no deben c
•Una tabla no puede tener múltiples valores en cada columna. Los datos son atómicos. (Si a cada valor de X le pertenece un valor de Y
Ejemplo: la relación Editoriales
Segunda forma normal, consiste en:
•Crear tablas independientes para conjuntos de valores que se apliquen a varios registros.
•Relacionar dichas tablas mediante una clave externa.
Los registros tan sólo deben depender de la clave principal de una tabla (si es necesario, puede ser una clave compuesta).
Ejemplo: en la relación Informes-técnicos los atributos nombre y año_pub dependen del código de publicación y de institución a la hora
Tercera forma normal
• Eliminar los campos que no dependan de la clave. Los valores de un registro que no forman parte de la clave de dicho registro no
• EXCEPCIÓN: No es práctico siempre cumplir la forma tercera normal teóricamente conveniente. Si tiene una tabla Clientes y desea
procesos
Una vez realizada la visita a la biblioteca “Simón Bolívar” del Campus Universitario realizamos observaciones a fin de
definir los procesos que se llevan a cabo dentro de la misma. Entre ellos se encuentran:
Consulta Bibliográfica: Los estudiantes, profesores y otros usuarios pueden ingresar a la biblioteca y revisar libros.
Préstamo Bibliográfico: Los estudiantes y profesores pueden llevarse libros una vez que esta entrega sea registrada en
la tarjeta de SIBIUP (Sistema de Bibliotecas de la Universidad de Panamá) en la columna de entregado; este es un
documento intransferible.
Devolución de Bibliografías: Los estudiantes y profesores devuelven los libros un par de días después de la entrega y
esto es registrado en la tarjeta en la columna de devuelto.
pantallas
De acuerdo a la evaluación de los diversos procesos que se
desenvuelven en este tipo de sistema, podemos entonces
determinar los datos que se ingresarán como entradas en
nuestra interfaz de usuario y que alimentarán la base de
datos, además a continuación se presentan las tablas
involucradas en este análisis.
•Ingresar datos de un usuario nuevo:
•Buscar información de un usuario en la base de datos
•Buscar información de nuestra base de en la base de datos
Tablas involucradas de una publicación datos:
•Inicio de sesión para administradores del sistema, a la hora de realizar cambios y transacciones.
•Disponemos de un menú que nos envía a ingresar o modificar información de colecciones (publicaciones), editoriales, autores, instituc
Entre las tablas involucradas en esta pantalla están:
•Nos permite Ingresar y modificar datos de Editoriales que sean nuevas e Instituciones que aportan material bibliográfico.

Tablas involucradas en la consulta o modificación de datos de editoriales y otras instituciones:
•Un préstamo generado a partir de los datos del usuario en la base de datos y los datos de publicaciones

Tablas involucradas
reporte
Un reporte sirve como documento de verificación o comprobación
de las actividades o transacciones que se están efectuando en el
sistema, a la vez es una herramienta favorable para monitorear el
movimiento de los usuarios y así corregir posibles faltas, si se han
cometido y mejorar el servicio que se ofrece a la vez. He aquí un
ejemplo de reporte de los informes-técnicos existentes en la base
de datos.
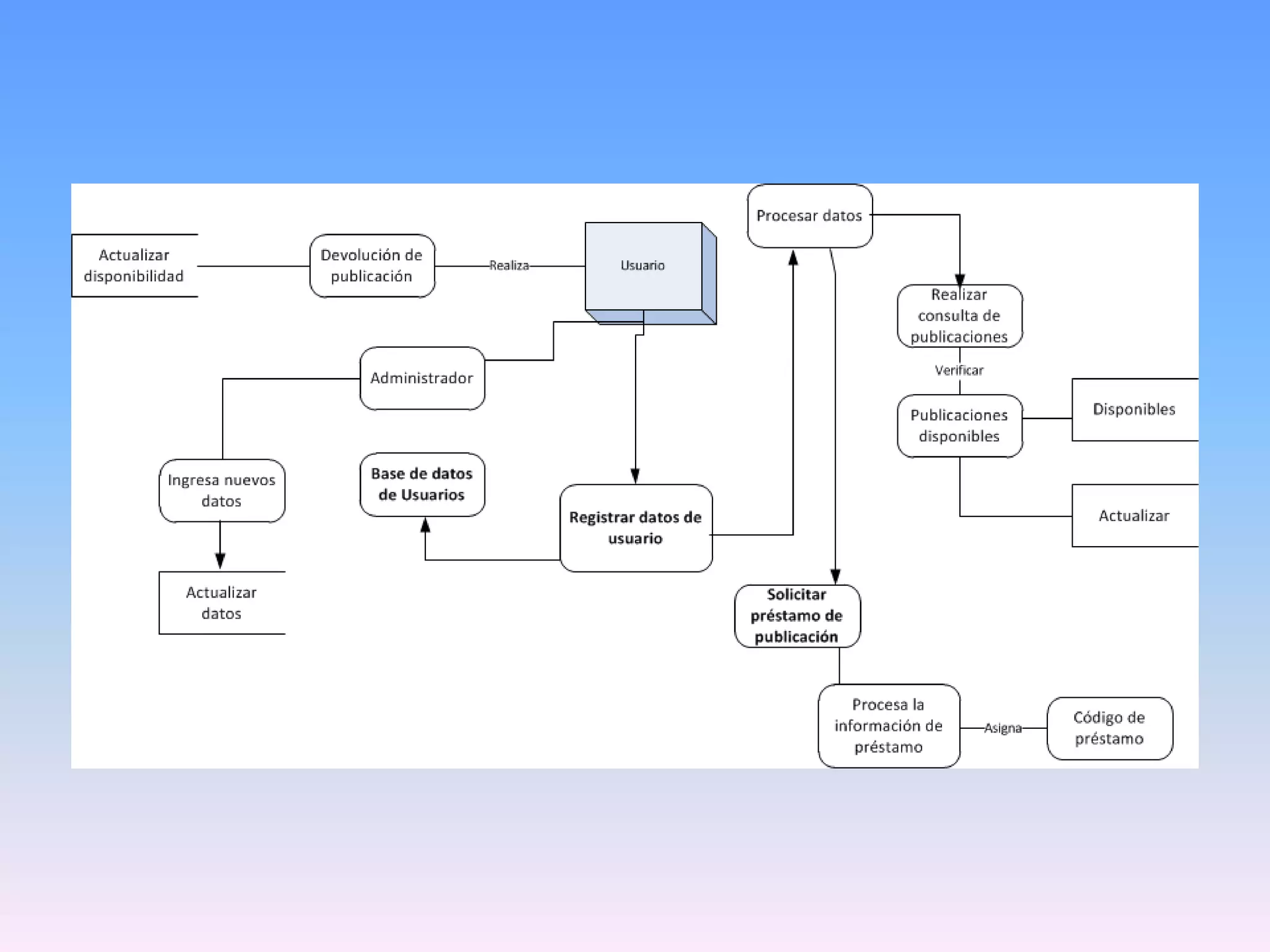
dfd
Un diagrama de flujo de datos es una herramienta de
Modelación de procesos que representa el flujo de
datos a través de un sistema y los trabajos o procesos
llevados a cabo por dicho sistema. Entre sus sinónimos
se incluyen: Mapa de burbujas: es un gráfico de
transformaciones y modelo de procesos
Civiles
Listado disponible

Profesores

Consulta de Libros

Informe de bibliografía en existencia

Ingresar datos nuevos

Estudiantes

Recoger informes

Sistema de Biblioteca
“Simón Bolívar”

Administradores

Sistema
Bibliotecario de
Facultades
Sistema de
Biblioteca

Sistema
Bibliográfico

Procesar
transacciones
bibliográficas

Registrar datos
bibliográficos

Clasificar en
diferentes
colecciones

Sistema de
Usuarios

Procesar
consultas

Emitir respuesta
automática

Mantener datos
bibliográficos

Procesar
préstamos

Procesar
existencia
bibliográfica

Mantener
detalles de
Publicaciones

Emitir respuesta
a solicitud

Procesar datos
de Instituciones

Mantener datos
de Autores

Mantener datos
de Editores y
Editoriales

Procesar datos
de usuario

Sistema de
Préstamos

Mantener datos
de usuario

Procesar
transacciones
de usuario

Procesar
transacciones
de préstamo

Clasificar
privilegios de
usuario

Generar
reportes al
usuario

Generar
reportes de
préstamo

Mantener
transacciones
de préstamos
Modelo de datos
de Bibliotecas

Usuarios

Préstamos

Instituciones

Editoriales

Publicaciones

Autores
Metodo de ciclo de vida:
prototipo
Investigación o estudio preliminar: se ha investigado
el proceso de administración de bibliotecas en la
Biblioteca Simón Bolívar de la Universidad de Panamá.
Por primera vez, el estudiante que va consultar libros o
solicitar préstamo, debe adquirir una tarjeta con su
identificación (nombre, facultad, foto), esta es llenada
a mano. Cada vez que un estudiante consulte libros,
los datos del libro son escritos en la tarjeta. Por otra
parte, cuando vas a la biblioteca solamente a consultar
un libro debes firmar y anotar la hora en que entraste
y luego la hora de salida.
Determinación de los requerimientos de sistemas: las preguntas claves son,
¿Qué es lo que hace?
El sistema de administración de bibliotecas utiliza una base de datos como
medio de almacenamiento de la información bibliográfica, además contiene una
interfaz que permite al administrador del sistema ingresar datos de nuevos
libros, artículos, tesis, entre otros, modificar o eliminar estos datos y consultar
los que ya están guardados.

•¿Cómo se hace?
Si lo que se quiere es ingresar nuevos datos, el sistema permite que el administrador ingrese al sistema realizando primero una
validación de su nombre de usuario y contraseña, una vez hecho esto, accede al formulario de nuevos datos bibliográficos. Si por
otro lado lo que se quiere es consultar libros, entonces el administrador ingresa los criterios de búsqueda indicados en la interfaz y
los resultados aparecerán en pantalla.
•¿Con que frecuencia se presenta?
La frecuencia de uso del sistema será grande, porque el movimiento registrado en la biblioteca
Simón Bolívar es notorio. La cantidad de estudiantes y profesores que solicitan préstamos es
considerable.
•¿Qué tan grande es el volumen de transacciones o decisiones?
El volumen de transacciones es de mediano a grande ya que constantemente se requiere conocer
información de los libros y esta es una de las principales funciones de la biblioteca. Las decisiones
han de ser la validación de usuarios del sistema y los privilegios que tengan ciertos tipos de
usuario, por ejemplo: que los profesores tengan una cantidad de tiempo mayor para devolver los
libros.
•¿Cuál es el grado de eficiencia con el que se efectúan las tareas?
Las tareas realizadas actualmente tienen cierto grado de eficiencia, sin embargo son vulnerables a diversas condiciones que pu
presentarse, por ejemplo: si se extraviara el archivador que contiene los informes del movimiento de préstamos y devoluciones
biblioteca.
•¿Existe algún problema? ¿Qué tan serio es? ¿Cuál es la causa que lo origina?
El problema es que como centro de enseñanzas superiores la Universidad de Panamá debería brindar servicios a sus estudia
más eficientes y a la vanguardia tecnológica que incluso ayuden a desarrollar el interés de los estudiantes a obtener nu
conocimientos.
El problema es más bien de calidad de la educación, debido a diversas circunstancias el sistema utilizado no es el mejo
embargo podría mejorarse y es necesario analizar dentro de las posibilidades.
Diseño del sistema: el sistema de base de datos se encargará de guardar los
datos referentes a todo el material bibliográfico y no bibliográfico que se
encuentre en la biblioteca; la interfaz de usuario gestionará los datos que tenga
la base de datos, de esta manera se podrá llevar un registro más apropiado de
las actividades que se realizan en la biblioteca, generar copias de seguridad de la
información y generar informes. Más adelante se muestra el diseño de la
interfaz a través de pantallas.
•Desarrollo de software: se requiere programar la interfaz que conectará con nuestra base de datos, generar las ventanas que
permitirán la gestión principal de datos. Los encargados de desarrollar software pueden instalar software comprobando a terceros o
escribir programas diseñados a la medida del solicitante. La elección depende del costo de cada alternativa, del tiempo disponible
para escribir el software y de la disponibilidad de los programadores.

Interfaz
•Prueba de sistemas: Durante la prueba de sistemas, el sistema se empleará de manera experimental para asegurarse de que el
software no tenga fallas, es decir, que funciona de acuerdo con las especificaciones y en la forma en que los usuarios esperan que
lo haga. Se alimentan como entradas un conjunto de datos de prueba para su procesamiento y después se examinan los resultados.
Implantación y evaluación: La implantación es
el proceso de verificar e instalar nuevo equipo,
entrenar a los usuarios, instalar la aplicación y
construir todos los archivos de datos
necesarios para utilizarla. Una vez instaladas,
las aplicaciones se emplean durante muchos
años. Sin embargo, las organizaciones y los
usuarios cambian con el paso del tiempo,
incluso el ambiente es diferente con el paso de
las semanas y los meses. Por consiguiente, es
indudable que debe darse mantenimiento a las
aplicaciones. La evaluación de un sistema se
lleva a cabo para identificar puntos débiles y
fuertes
Razón de selección
El método de ciclo de vida ofrece un formato en el cual se
involucran grandemente los diseñadores, analistas y usuarios del
futuro sistema asegurando así que se detallen los requisitos
especiales de los usuarios, tomando en cuenta su punto de vista
fuera de la perspectiva del diseñador. Por consiguiente se asegura
el desarrollo de un sistema donde el usuario final estará
irremediablemente involucrado.
Estudio de casos
La técnica del estudio de caso es ampliamente utilizada en diversos ámbitos del conocimiento y
nos permite exponer temas de contenido teórico o informativo y a la vez proporcionar
información amplia en poco tiempo, que es justo nuestro objetivo ya que necesitamos exponer
lo más claro y sencillo posible cómo funciona un sistema de bibliotecas.
Caso: Solución a través de la tecnología
Primero, nuestro caso de estudio será cómo implementar un sistema que administre
bibliotecas, entonces antes debemos especificar las necesidades de nuestro sistema actual,
qué es lo que hace que sea deficiente, en que ya no está rindiendo, etc. Tomar en cuenta cada
una de los agentes tanto externos como internos que de una u otra manera modifican o
interactúan con el sistema. Además, tómese en cuenta que nuestro objetivo es encontrar
soluciones a problemas reales a través de recursos informáticos.
Segundo, una vez que estén claras las ideas de cómo se mueve, cómo se ejecuta cada
transacción entorno al sistema entonces podremos decidir a qué recursos informáticos recurrir
para solucionar nuestro dolor de cabeza.
Tercero, una vez obtenidas las soluciones definitivas habremos obtenido un conocimiento
sobre cómo enfrentarnos a situaciones reales y recurrir a un sistema que elimine nuestras
limitaciones.
Como ejemplo, utilicemos estos diagramas para describir las tres fases del estudio del caso:
Solución a través de la tecnología.
Determinacion del
problema

Conocimiento del
Entorno

Reconocer las
actividades que se
realizan

Identificar los
aspectos
limitantes

Agentes externos
e internos que
influyen

En qué forma
modifican el
sistema

Búsqueda de
soluciones

A través de la
tecnología

Utilizar
repositorio de
datos

Recurrir a la
programación

Otro medio
distinto

Utilizar
diagramas de
flujos de datos
Aprendizaje
obtenido

Técnicas de
solución de
problemas

Recursos de
mediación

Tecnología

Libros

Solución de
casos reales
documentadas
documentacion
Hemos tratado de aclarar lo más posible las relaciones de la base de datos,
ahora nos toca dejar en claro lo que hace el sistema, cómo lo hace y para
quiénes y la respuesta es que el sistema de administración de bibliotecas es
capaz de clasificar los privilegios de usuarios de la interfaz ya que identifica
mediante contraseñas a los administradores de los no administradores, también
permite que se ingresen datos nuevos de usuarios, publicaciones, autores,
instituciones, editoriales, entre otros; permite consultar los datos de la base de
datos para monitorear a los usuarios, y eliminar datos, todo a través de una GUI
y es para ofrecer facilidad a las transacciones efectuadas en la biblioteca.
documentacion
La operación del sistema está explicada a través de un diagrama de flujo de datos que
describe gráficamente los procesos, flujos, los almacenes de datos y agentes externos e
internos. El mismo muestra también lo que obtiene cada agente y lo que cada uno de ellos
aporta para que los subsistemas se comuniquen entre sí. Para efectuar todas las
operaciones anteriormente definidas es necesario capacitar al personal de la biblioteca para
que se familiarice con el sistema y lo entienda, esto forma parte también de una de las fases
del método del ciclo de vida expuesto anteriormente.
La seguridad de los datos y la confidencialidad son aspectos sumamente importantes en el
desarrollo de un ambiente confiable entre usuarios y sistema.
conclusiones

A través del desarrollo de este trabajo hemos podido clarificar diversos puntos
críticos en el desarrollo de un software o sistema. Es muy importante tomar en
cuenta las opiniones de los futuros usuarios del sistema, ya que nadie mejor que
ellos puede identificar las necesidades y las entidades que les gustaría que
manejara el nuevo sistema; identificar cada uno de los factores externos e
internos que intervienen en los procesos es importante ya que estos deciden
que entradas suministrar a los procesos y también determinan que tipo de
salidas o resultados arrojarán los mismos.
conclusiones
Una vez definidos los requerimientos del sistema es
necesario evaluar las etapas de diseño de una base de
datos, en este caso, una base de datos relacional. El modelo
relacional exige tres etapas de diseño: conceptual, lógico y
físico, luego, efectuar la debida normalización de base de
datos para evitar las repeticiones.

Cuando la etapa de base de datos este completa es necesario ahora elegir un método de desarrollo de sistemas;
de acuerdo a el tipo de sistema que estemos modelando evaluamos cuál sería el mejor, completado esto debemos
desarrollar cada fase de justo a lo requerido, esto asegurará la eficiencia de nuestro sistema.
recomendaciones
La utilización de diagramas de flujo de datos o DFD es
importante y ayuda mucho a definir los procesos y a
corregir errores que pueden cometerse al acoplar el
método de diseño de sistemas.
Asegúrese siempre de completar cada fase que involucre un
proceso completo a fin de obtener los resultados
esperados. Por ejemplo, las fases de diseño de la base de
datos relacional.
Es necesario dejar en claro los requerimientos del sistema,
para continuar con las etapas consecuentes del método del
ciclo de vida que ha sido planteado anteriormente para
nuestro sistema.
recomendaciones
Para definir los requerimientos del sistema, al analista conversa
con varias personas para reunir detalles relacionados con los
procesos de la empresa, sus opiniones sobre porque ocurren las
cosas, las soluciones que proponen y sus ideas para cambiar el
proceso.
La documentación adecuada y completa, de una aplicación que se
desea implantar, mantener y actualizar en forma satisfactoria, es
esencial en cualquier Sistema de Información, sin embargo,
frecuentemente es la parte a la cual se dedica l menor tiempo y se
le presta menos atención.
La técnica del estudio de casos, permite de una manera sencilla y
rápida realizar un análisis objetivo de una situación real concreta y
evaluar cuáles son nuestras expectativas y qué podemos cambiar
en ella.

Proyecto administracion de una biblioteca

  • 1.
    Universidad de Panamá Facultadde Informática, Electrónica y Comunicación Proyecto Final Administración de Bibliotecas Curso: Análisis y Diseño de Sistemas II Semestre 2011
  • 2.
    Antecedentes Por muchos añosla administración de bibliotecas en la Universidad de Panamá se ha manejado a través de tarjetas de papel con los registros de préstamo o consulta de libros escritos a mano, esto puede resultar muy fácil pero a la vez limita las posibilidades a las que podrían acceder los usuarios si estuviese todo esto manejado por un software. Se ha visitado previamente las instalaciones de la biblioteca a fin de observar el tipo de actividades que se llevan a cabo en ese recinto. Los procesos de consulta, préstamo y devolución son constantes en la biblioteca.
  • 3.
    Introduccion Considerando que estetrabajo es nuestro proyecto final del curso Análisis y Diseño de Sistemas, nuestro objetivo principal es detallar cada una de las etapas del desarrollo de un software utilizando los métodos aprendidos durante el desarrollo de las diferentes charlas grupales. Desarrollar un software conlleva tiempo y disciplina, ya que cada paso debe darse con seguridad habiendo culminado todos los puntos a realizar en las etapas precedentes. Nuestro proyecto consiste en administrar bibliotecas, por tanto, es necesario considerar cada uno de los procesos, agentes externos e internos y los medios de almacenamiento que utilizaremos para implementarlo
  • 4.
    Necesidad La administración debibliotecas manual es una actividad que se abandonado por completo en gran cantidad de centros educativos de diversos países de América Latina, incluso en nuestro país existe la web de la Biblioteca Nacional, que posee una base de datos exorbitante con información sumamente rica de nuestra historia nacional y por supuesto de todas las ramas del conocimiento. Observando esta situación, como centro de enseñanzas superior la tarea de innovar es todo un compromiso y apreciando la abundancia de sabiduría que posee la biblioteca “Simón Bolívar” es posible aprovechar de una mejor manera este recurso y adquirir experiencia manejando las tecnologías del siglo XXI.
  • 5.
  • 8.
  • 9.
  • 10.
  • 11.
    Diseño logico MODELO RELACIONAL Existentres reglas básicas para convertir un modelo conceptual al modelo relacional, éstas son: •Todo tipo de entidad se convierte en una relación. Ejemplo: Libros
  • 12.
    •Todo tipo de interrelación n:n se transforma La relación n:nde nuestro modelo de datos es (Autores->Publicaciones). Autores 1:n Realizan n:n en una relación. Publicaciones 1:n •Para todo tipo de interrelación 1:n se realiza lo que se denomina propagación de clave (regla general), o se crea una nueva relación; que se detallará a continuación en el modelo E-R y Relacional.
  • 13.
    Diseño fisico CREATE TABLEPUBLICACIONES ( IDPUBLICACIONES INT NOT NULL, TIPO VARCHAR(45) NOT NULL, PRIMARY KEY(IDPUBLICACIONES)); CREATE TABLE PERSONAS( IDPERSONAS INT NOT NULL, NOMBRE VARCHAR(45) NOT NULL, PRIMARY KEY(IDPERSONAS)); CREATE TABLE AUTORES( IDPERSONAS INT NOT NULL, IDPUBLICACIONES INT NOT NULL, PRIMARY KEY(IDPUBLICACIONES), PRIMARY KEY(IDPERSONAS));
  • 16.
    Modelo relacional Libros (id_Publicaciones,id_Editoriales) Editoriales (id_Editoriales) Libros (id_Publicaciones, id_Editoriales) Publicaciones (id_Publicaciones) Libros-detalle (id_Publicaciones, Libros_id_Publicaciones) Libros (id_Publicaciones, id_Editoriales) Libros-detalle (id_Publicaciones, Libros_id_Publicaciones) Publicaciones (id_Publicaciones) Informes-técnicos (id_Publicaciones, id_Instituciones) Publicaciones (id_Publicaciones) Misceláneos (id_Publicaciones) Publicaciones (id_Publicaciones) Informes-técnicos (id_Publicaciones, id_Instituciones) Instituciones (id_Instituciones) Actas (id_Publicaciones, id_Editoriales, id_Instituciones) Instituciones (id_Instituciones) Actas (id_Publicaciones, id_Editoriales, id_Instituciones) Editoriales (id_Editoriales) Actas (id_Publicaciones, id_Editoriales, id_Instituciones) Publicaciones (id_Publicaciones) Actas-detalle (id_Publicaciones, Actas_id_Publicaciones) Publicaciones (id_Publicaciones)
  • 17.
    Modelo relacional Actas-detalle (id_Publicaciones,Actas_id_Publicaciones) Actas (id_Publicaciones, id_Editoriales, id_Instituciones) Tesis (id_Publicaciones, id_Instituciones) Publicaciones (id_Publicaciones) Tesis (id_Publicaciones, id_Instituciones) Publicaciones (id_Publicaciones) Artículos (id_Publicaciones) Publicaciones (id_Publicaciones) Autores (id_Publicaciones, id_Personas) Publicaciones (id_Publicaciones) Manuales (id_Publicaciones, id_Instituciones) Publicaciones (id_Publicaciones) Manuales (id_Publicaciones, id_Instituciones) Instituciones (id_Instituciones) Usuarios (id_Usuario) Préstamos (id_Préstamos, id_Usuarios, id_Publicaciones) Préstamos (id_Préstamos, id_Usuarios, id_Publicaciones) Publicaciones (id_Publicaciones) Editores (id_Publicaciones, id_Personas) Personas (id_Personas) Editores (id_Publicaciones, id_Personas) Publicaciones (id_Publicaciones)
  • 18.
  • 19.
    1 forma normal Unatabla está en Primera Forma Normal si: •Todos los atributos son atómicos. Un atributo es atómico si los elementos del dominio son indivisibles, mínimos. Ejemplo: La relación Libro, posee todos sus atributos atómicos, indivisibles.
  • 20.
    •La tabla contieneuna llave primaria única. •La llave primaria no contiene atributos nulos. Ejemplo: la llave primaria única de la relación Libros es “Id_Publicaciones” y no admite valores nulos.
  • 21.
    •No debe existirvariación en el número de columnas. •Los Campos no llave deben identificarse por la llave (Dependencia Funcional) •Debe Existir una independencia del orden tanto de las filas como de las columnas, es decir, si los datos cambian de orden no deben c •Una tabla no puede tener múltiples valores en cada columna. Los datos son atómicos. (Si a cada valor de X le pertenece un valor de Y Ejemplo: la relación Editoriales
  • 22.
    Segunda forma normal,consiste en: •Crear tablas independientes para conjuntos de valores que se apliquen a varios registros. •Relacionar dichas tablas mediante una clave externa. Los registros tan sólo deben depender de la clave principal de una tabla (si es necesario, puede ser una clave compuesta). Ejemplo: en la relación Informes-técnicos los atributos nombre y año_pub dependen del código de publicación y de institución a la hora
  • 23.
    Tercera forma normal •Eliminar los campos que no dependan de la clave. Los valores de un registro que no forman parte de la clave de dicho registro no • EXCEPCIÓN: No es práctico siempre cumplir la forma tercera normal teóricamente conveniente. Si tiene una tabla Clientes y desea
  • 24.
    procesos Una vez realizadala visita a la biblioteca “Simón Bolívar” del Campus Universitario realizamos observaciones a fin de definir los procesos que se llevan a cabo dentro de la misma. Entre ellos se encuentran: Consulta Bibliográfica: Los estudiantes, profesores y otros usuarios pueden ingresar a la biblioteca y revisar libros. Préstamo Bibliográfico: Los estudiantes y profesores pueden llevarse libros una vez que esta entrega sea registrada en la tarjeta de SIBIUP (Sistema de Bibliotecas de la Universidad de Panamá) en la columna de entregado; este es un documento intransferible. Devolución de Bibliografías: Los estudiantes y profesores devuelven los libros un par de días después de la entrega y esto es registrado en la tarjeta en la columna de devuelto.
  • 25.
    pantallas De acuerdo ala evaluación de los diversos procesos que se desenvuelven en este tipo de sistema, podemos entonces determinar los datos que se ingresarán como entradas en nuestra interfaz de usuario y que alimentarán la base de datos, además a continuación se presentan las tablas involucradas en este análisis.
  • 26.
    •Ingresar datos deun usuario nuevo:
  • 27.
    •Buscar información deun usuario en la base de datos
  • 28.
    •Buscar información denuestra base de en la base de datos Tablas involucradas de una publicación datos:
  • 29.
    •Inicio de sesiónpara administradores del sistema, a la hora de realizar cambios y transacciones.
  • 30.
    •Disponemos de unmenú que nos envía a ingresar o modificar información de colecciones (publicaciones), editoriales, autores, instituc
  • 31.
    Entre las tablasinvolucradas en esta pantalla están:
  • 32.
    •Nos permite Ingresary modificar datos de Editoriales que sean nuevas e Instituciones que aportan material bibliográfico. Tablas involucradas en la consulta o modificación de datos de editoriales y otras instituciones:
  • 33.
    •Un préstamo generadoa partir de los datos del usuario en la base de datos y los datos de publicaciones Tablas involucradas
  • 34.
    reporte Un reporte sirvecomo documento de verificación o comprobación de las actividades o transacciones que se están efectuando en el sistema, a la vez es una herramienta favorable para monitorear el movimiento de los usuarios y así corregir posibles faltas, si se han cometido y mejorar el servicio que se ofrece a la vez. He aquí un ejemplo de reporte de los informes-técnicos existentes en la base de datos.
  • 36.
    dfd Un diagrama deflujo de datos es una herramienta de Modelación de procesos que representa el flujo de datos a través de un sistema y los trabajos o procesos llevados a cabo por dicho sistema. Entre sus sinónimos se incluyen: Mapa de burbujas: es un gráfico de transformaciones y modelo de procesos
  • 37.
    Civiles Listado disponible Profesores Consulta deLibros Informe de bibliografía en existencia Ingresar datos nuevos Estudiantes Recoger informes Sistema de Biblioteca “Simón Bolívar” Administradores Sistema Bibliotecario de Facultades
  • 38.
    Sistema de Biblioteca Sistema Bibliográfico Procesar transacciones bibliográficas Registrar datos bibliográficos Clasificaren diferentes colecciones Sistema de Usuarios Procesar consultas Emitir respuesta automática Mantener datos bibliográficos Procesar préstamos Procesar existencia bibliográfica Mantener detalles de Publicaciones Emitir respuesta a solicitud Procesar datos de Instituciones Mantener datos de Autores Mantener datos de Editores y Editoriales Procesar datos de usuario Sistema de Préstamos Mantener datos de usuario Procesar transacciones de usuario Procesar transacciones de préstamo Clasificar privilegios de usuario Generar reportes al usuario Generar reportes de préstamo Mantener transacciones de préstamos
  • 39.
    Modelo de datos deBibliotecas Usuarios Préstamos Instituciones Editoriales Publicaciones Autores
  • 42.
    Metodo de ciclode vida: prototipo Investigación o estudio preliminar: se ha investigado el proceso de administración de bibliotecas en la Biblioteca Simón Bolívar de la Universidad de Panamá. Por primera vez, el estudiante que va consultar libros o solicitar préstamo, debe adquirir una tarjeta con su identificación (nombre, facultad, foto), esta es llenada a mano. Cada vez que un estudiante consulte libros, los datos del libro son escritos en la tarjeta. Por otra parte, cuando vas a la biblioteca solamente a consultar un libro debes firmar y anotar la hora en que entraste y luego la hora de salida.
  • 43.
    Determinación de losrequerimientos de sistemas: las preguntas claves son, ¿Qué es lo que hace? El sistema de administración de bibliotecas utiliza una base de datos como medio de almacenamiento de la información bibliográfica, además contiene una interfaz que permite al administrador del sistema ingresar datos de nuevos libros, artículos, tesis, entre otros, modificar o eliminar estos datos y consultar los que ya están guardados. •¿Cómo se hace? Si lo que se quiere es ingresar nuevos datos, el sistema permite que el administrador ingrese al sistema realizando primero una validación de su nombre de usuario y contraseña, una vez hecho esto, accede al formulario de nuevos datos bibliográficos. Si por otro lado lo que se quiere es consultar libros, entonces el administrador ingresa los criterios de búsqueda indicados en la interfaz y los resultados aparecerán en pantalla.
  • 44.
    •¿Con que frecuenciase presenta? La frecuencia de uso del sistema será grande, porque el movimiento registrado en la biblioteca Simón Bolívar es notorio. La cantidad de estudiantes y profesores que solicitan préstamos es considerable. •¿Qué tan grande es el volumen de transacciones o decisiones? El volumen de transacciones es de mediano a grande ya que constantemente se requiere conocer información de los libros y esta es una de las principales funciones de la biblioteca. Las decisiones han de ser la validación de usuarios del sistema y los privilegios que tengan ciertos tipos de usuario, por ejemplo: que los profesores tengan una cantidad de tiempo mayor para devolver los libros.
  • 45.
    •¿Cuál es elgrado de eficiencia con el que se efectúan las tareas? Las tareas realizadas actualmente tienen cierto grado de eficiencia, sin embargo son vulnerables a diversas condiciones que pu presentarse, por ejemplo: si se extraviara el archivador que contiene los informes del movimiento de préstamos y devoluciones biblioteca. •¿Existe algún problema? ¿Qué tan serio es? ¿Cuál es la causa que lo origina? El problema es que como centro de enseñanzas superiores la Universidad de Panamá debería brindar servicios a sus estudia más eficientes y a la vanguardia tecnológica que incluso ayuden a desarrollar el interés de los estudiantes a obtener nu conocimientos. El problema es más bien de calidad de la educación, debido a diversas circunstancias el sistema utilizado no es el mejo embargo podría mejorarse y es necesario analizar dentro de las posibilidades.
  • 46.
    Diseño del sistema:el sistema de base de datos se encargará de guardar los datos referentes a todo el material bibliográfico y no bibliográfico que se encuentre en la biblioteca; la interfaz de usuario gestionará los datos que tenga la base de datos, de esta manera se podrá llevar un registro más apropiado de las actividades que se realizan en la biblioteca, generar copias de seguridad de la información y generar informes. Más adelante se muestra el diseño de la interfaz a través de pantallas.
  • 47.
    •Desarrollo de software:se requiere programar la interfaz que conectará con nuestra base de datos, generar las ventanas que permitirán la gestión principal de datos. Los encargados de desarrollar software pueden instalar software comprobando a terceros o escribir programas diseñados a la medida del solicitante. La elección depende del costo de cada alternativa, del tiempo disponible para escribir el software y de la disponibilidad de los programadores. Interfaz
  • 48.
    •Prueba de sistemas:Durante la prueba de sistemas, el sistema se empleará de manera experimental para asegurarse de que el software no tenga fallas, es decir, que funciona de acuerdo con las especificaciones y en la forma en que los usuarios esperan que lo haga. Se alimentan como entradas un conjunto de datos de prueba para su procesamiento y después se examinan los resultados.
  • 49.
    Implantación y evaluación:La implantación es el proceso de verificar e instalar nuevo equipo, entrenar a los usuarios, instalar la aplicación y construir todos los archivos de datos necesarios para utilizarla. Una vez instaladas, las aplicaciones se emplean durante muchos años. Sin embargo, las organizaciones y los usuarios cambian con el paso del tiempo, incluso el ambiente es diferente con el paso de las semanas y los meses. Por consiguiente, es indudable que debe darse mantenimiento a las aplicaciones. La evaluación de un sistema se lleva a cabo para identificar puntos débiles y fuertes
  • 50.
    Razón de selección Elmétodo de ciclo de vida ofrece un formato en el cual se involucran grandemente los diseñadores, analistas y usuarios del futuro sistema asegurando así que se detallen los requisitos especiales de los usuarios, tomando en cuenta su punto de vista fuera de la perspectiva del diseñador. Por consiguiente se asegura el desarrollo de un sistema donde el usuario final estará irremediablemente involucrado.
  • 51.
    Estudio de casos Latécnica del estudio de caso es ampliamente utilizada en diversos ámbitos del conocimiento y nos permite exponer temas de contenido teórico o informativo y a la vez proporcionar información amplia en poco tiempo, que es justo nuestro objetivo ya que necesitamos exponer lo más claro y sencillo posible cómo funciona un sistema de bibliotecas. Caso: Solución a través de la tecnología Primero, nuestro caso de estudio será cómo implementar un sistema que administre bibliotecas, entonces antes debemos especificar las necesidades de nuestro sistema actual, qué es lo que hace que sea deficiente, en que ya no está rindiendo, etc. Tomar en cuenta cada una de los agentes tanto externos como internos que de una u otra manera modifican o interactúan con el sistema. Además, tómese en cuenta que nuestro objetivo es encontrar soluciones a problemas reales a través de recursos informáticos. Segundo, una vez que estén claras las ideas de cómo se mueve, cómo se ejecuta cada transacción entorno al sistema entonces podremos decidir a qué recursos informáticos recurrir para solucionar nuestro dolor de cabeza. Tercero, una vez obtenidas las soluciones definitivas habremos obtenido un conocimiento sobre cómo enfrentarnos a situaciones reales y recurrir a un sistema que elimine nuestras limitaciones. Como ejemplo, utilicemos estos diagramas para describir las tres fases del estudio del caso: Solución a través de la tecnología.
  • 52.
    Determinacion del problema Conocimiento del Entorno Reconocerlas actividades que se realizan Identificar los aspectos limitantes Agentes externos e internos que influyen En qué forma modifican el sistema Búsqueda de soluciones A través de la tecnología Utilizar repositorio de datos Recurrir a la programación Otro medio distinto Utilizar diagramas de flujos de datos
  • 53.
    Aprendizaje obtenido Técnicas de solución de problemas Recursosde mediación Tecnología Libros Solución de casos reales documentadas
  • 54.
    documentacion Hemos tratado deaclarar lo más posible las relaciones de la base de datos, ahora nos toca dejar en claro lo que hace el sistema, cómo lo hace y para quiénes y la respuesta es que el sistema de administración de bibliotecas es capaz de clasificar los privilegios de usuarios de la interfaz ya que identifica mediante contraseñas a los administradores de los no administradores, también permite que se ingresen datos nuevos de usuarios, publicaciones, autores, instituciones, editoriales, entre otros; permite consultar los datos de la base de datos para monitorear a los usuarios, y eliminar datos, todo a través de una GUI y es para ofrecer facilidad a las transacciones efectuadas en la biblioteca.
  • 55.
    documentacion La operación delsistema está explicada a través de un diagrama de flujo de datos que describe gráficamente los procesos, flujos, los almacenes de datos y agentes externos e internos. El mismo muestra también lo que obtiene cada agente y lo que cada uno de ellos aporta para que los subsistemas se comuniquen entre sí. Para efectuar todas las operaciones anteriormente definidas es necesario capacitar al personal de la biblioteca para que se familiarice con el sistema y lo entienda, esto forma parte también de una de las fases del método del ciclo de vida expuesto anteriormente. La seguridad de los datos y la confidencialidad son aspectos sumamente importantes en el desarrollo de un ambiente confiable entre usuarios y sistema.
  • 56.
    conclusiones A través deldesarrollo de este trabajo hemos podido clarificar diversos puntos críticos en el desarrollo de un software o sistema. Es muy importante tomar en cuenta las opiniones de los futuros usuarios del sistema, ya que nadie mejor que ellos puede identificar las necesidades y las entidades que les gustaría que manejara el nuevo sistema; identificar cada uno de los factores externos e internos que intervienen en los procesos es importante ya que estos deciden que entradas suministrar a los procesos y también determinan que tipo de salidas o resultados arrojarán los mismos.
  • 57.
    conclusiones Una vez definidoslos requerimientos del sistema es necesario evaluar las etapas de diseño de una base de datos, en este caso, una base de datos relacional. El modelo relacional exige tres etapas de diseño: conceptual, lógico y físico, luego, efectuar la debida normalización de base de datos para evitar las repeticiones. Cuando la etapa de base de datos este completa es necesario ahora elegir un método de desarrollo de sistemas; de acuerdo a el tipo de sistema que estemos modelando evaluamos cuál sería el mejor, completado esto debemos desarrollar cada fase de justo a lo requerido, esto asegurará la eficiencia de nuestro sistema.
  • 58.
    recomendaciones La utilización dediagramas de flujo de datos o DFD es importante y ayuda mucho a definir los procesos y a corregir errores que pueden cometerse al acoplar el método de diseño de sistemas. Asegúrese siempre de completar cada fase que involucre un proceso completo a fin de obtener los resultados esperados. Por ejemplo, las fases de diseño de la base de datos relacional. Es necesario dejar en claro los requerimientos del sistema, para continuar con las etapas consecuentes del método del ciclo de vida que ha sido planteado anteriormente para nuestro sistema.
  • 59.
    recomendaciones Para definir losrequerimientos del sistema, al analista conversa con varias personas para reunir detalles relacionados con los procesos de la empresa, sus opiniones sobre porque ocurren las cosas, las soluciones que proponen y sus ideas para cambiar el proceso. La documentación adecuada y completa, de una aplicación que se desea implantar, mantener y actualizar en forma satisfactoria, es esencial en cualquier Sistema de Información, sin embargo, frecuentemente es la parte a la cual se dedica l menor tiempo y se le presta menos atención. La técnica del estudio de casos, permite de una manera sencilla y rápida realizar un análisis objetivo de una situación real concreta y evaluar cuáles son nuestras expectativas y qué podemos cambiar en ella.