DESARROLLO DEL SOFTWARE
es una estructura aplicada al desarrollo de un producto
de software. Hay varios modelos a seguir para el
establecimiento de un proceso para el desarrollo de
software, cada uno de los cuales describe un enfoque
diferente para diferentes actividades que tienen lugar
durante el proceso.
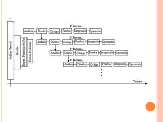
CICLO DE VIDA DEL PROCESO DE DESARROLLO DEL SOFTWARE
MODELO ESPIRAL
COMO ESTA CONFORMADA LA INGENIERÍA DEL
SOFTWARE
CUENTA CON LOS SIGUIENTES PASOS
Concepción:
Esta se fija en los objetivos para desarrollar el modelo
Elaboración.
En este paso se establece las características de como
será la arquitectura del mismo.
Construcción.
Implica el desarrollo del programa.
Transacción.
Es el modelo en el cual se transfiere el producto final
al usuario.
CALIDAD DEL SOFTWARE Y
ESTÁNDARES APLICABLES
Los estándares de calidad de software hacen parte de la
ingeniería de software utilización de estándares y metodologías
para el diseño, programación, prueba y análisis del software
desarrollado, con el objetivo de ofrecer una mayor confiabilidad,
mantenibilidad en
concordancia con los requisitos exigidos, con esto se eleva la
productividad y el control de la calidad del software, parte de la
gestión de la calidad se establecen a
mejorar su eficiencia y eficacia.

Desarrollo del software

  • 1.
    DESARROLLO DEL SOFTWARE esuna estructura aplicada al desarrollo de un producto de software. Hay varios modelos a seguir para el establecimiento de un proceso para el desarrollo de software, cada uno de los cuales describe un enfoque diferente para diferentes actividades que tienen lugar durante el proceso.
  • 3.
    CICLO DE VIDADEL PROCESO DE DESARROLLO DEL SOFTWARE
  • 7.
  • 12.
    COMO ESTA CONFORMADALA INGENIERÍA DEL SOFTWARE
  • 13.
    CUENTA CON LOSSIGUIENTES PASOS Concepción: Esta se fija en los objetivos para desarrollar el modelo Elaboración. En este paso se establece las características de como será la arquitectura del mismo. Construcción. Implica el desarrollo del programa. Transacción. Es el modelo en el cual se transfiere el producto final al usuario.
  • 14.
    CALIDAD DEL SOFTWAREY ESTÁNDARES APLICABLES Los estándares de calidad de software hacen parte de la ingeniería de software utilización de estándares y metodologías para el diseño, programación, prueba y análisis del software desarrollado, con el objetivo de ofrecer una mayor confiabilidad, mantenibilidad en concordancia con los requisitos exigidos, con esto se eleva la productividad y el control de la calidad del software, parte de la gestión de la calidad se establecen a mejorar su eficiencia y eficacia.