2013
Araceli Sánchez
name
n.l 36




[DIAGRAMA DE FLUJO]
[Escriba aquí una descripción breve del documento. Normalmente, una descripción breve es un resumen
corto del contenido del documento. Escriba aquí una descripción breve del documento. Normalmente,
una descripción breve es un resumen corto del contenido del documento.]
Problema: Escribir los pasos para preparar una taza de té o café

Algoritmo:

    1. Inicio
    2. Taza, cuchara, agua, café, té, azúcar, taza de café, taza de te
    3. Taza de café= tasa + cuchara+ agua+ café, azúcar
    4. Taza de té:= tasa + cuchara + agua + te + azúcar
    5. Fin

                                            Diagram de flujo:



                                                 Inicio




                                             Taza, cuchara,
                                              agua, café, té,
                                             azúcar, taza de
                                             café, taza de te




                                            Taza de café=taza +
                                          cuchara + agua + café +
                                                  azúcar




                                               Taza de = taza
                                            +cuchara + agua +te +
                                                   azúcar




                                                       Fin
Problema: Sumar dos números

Algoritmo:

   1.    Inicio
   2.   A= numero 1, B= numero 2 y C=suma
   3.   C=A+B
   4.   C
   5.   Fin

                                        Diagrama de flujo:



                                                Inicio




                                            A=numero 1, B
                                             número 2 y C
                                                suma




                                                 C= A+B




                                                         C




                                                    Fin
Problema: Sacar la edad de una persona

Algoritmo:

   1.    Inicio
   2.   A= Fecha de nacimiento, B= Fecha actual y C = la edad que tiene
   3.   C=A-B
   4.   C
   5.   Fin

                                            Diagrama de flujo:




                                                   Inicio




                                                A=fecha de
                                             nacimiento=fecha
                                               actual y C =la
                                              edad que tiene




                                                  C=A-B




                                                    C




                                                        Fin
Problema: sacar el área de un círculo

Algoritmo:

    1.   Inicio
    2.   Anotar la fórmula: A=PI *R2
    3.   Desarrollo la formula
    4.   Saco el resultado
    5.   Fin
                                        Diagrama de flujo



                                               Inicio




                                              Anotar la
                                            formula=pi*
                                                R2




                                           Desarrollar la
                                             formula




                                         Sacar el resultado




                                                Fin
Problema: Sacar el área de un rectángulo

Algoritmo:

   1.   Inicio
   2.   Anoto la fórmula :A=a*b
   3.   Desarrollar la formula
   4.   Sacar el resultado
   5.   Fin
                                           Diagrama de flujo




                                                  Inicio




                                                Anotar la
                                             formula A = a*b




                                               Desarrollar la
                                                 formula




                                                   Saco el
                                                  resultado




                                                           Fin
Problema: Sacar el perímetro de un rectángulo

Algoritmo:

   1.   Inicio
   2.   Perimetro, base, altura
   3.   Perímetro=base+ altura+base+altura
   4.   Perimetro
   5.   Fin
                                                Diagrama de flujo


                                                       Inicio




                                                    Perimetro,
                                                    base, altura




                                                   Perimetro=
                                                Base+altura+base+
                                                     haltura




                                                      Perimetro




                                                         Fin
Problema: Pasos para elaborar un sándwich de pollo

Algoritmo:

   1.   Inicio
   2.   Reviso los ingredientes y los pongo en la mesa
   3.   Pongo el pan, lechuga , pollo, jitomate, mayonesa, jamon, chiles y aguacate
   4.   Lo envuelvo
   5.   Fin
        DIAGRAMA DE FLUJO


                                     INICIO




                               Revise los ingredients y
                                los pongo en la mesa




                            Pongo el pan, lechuga, pollo,
                            jitomate, mayonesa, jamón,
                                 chiles y aguacate




                                     Lo enbuelbo




                                           Fin
Problema: Pasos para elaborar un pastel de chocolate

     Algoritmo

1.   Inicio
2.   Preparo los ingredientes
3.   Lo pongo en el horno
4.   Listo
5.   Fin
                                           Diagrama de flujo



                                               Inicio




                                              Prepare los
                                             ingredientes




                                         Lo pongo en el horno




                                                   Listo




                                                        Fin
Problema: Calcular el área de un triangulo
Algoritmo:
1. Inicio
2. Anoto la formula
3. Desarrollo la formula
4. Saco el resultado
5. Fin
                                       Diagrama de flujo:


                                             Inicio




                                             Anotar la
                                             formula




                                        Desarrollar la formula




                                             Saco el resultado




                                                      Fin
Problema: Resolver una ecuación de dos variables
Algoritmo:
    1) Inicio
    2) Anoto la formula
    3) Desarrollo la formula
    4) Saco el resultado
    5) Fin
                                         Diagrama de flujo


                                                Incio




                                              Anotar la
                                              formula




                                         Desarrollar la formula




                                            Saco el resultado




                                                    Fin
Problema: Construye un diagrama de flujo tal que, dados los datos A, B, C y D, que representan
números enteros, escribe los mismos en orden inverso
Algoritmo:
    1. Inicio
    2. A, B, C, D
    3. D=A + B + C
    4. D
    5. Fin
                                          Diagrama de flujo



                                                 Inicio




                                                A, B, C y D




                                               D=A + B + C




                                                     D




                                                     Fin
Problema: Un estudiante obtiene cinco calificaciones a lo largo del semestr. Dibuja el diagrama de flujo
que muestre en la pantalla el promedio de sus calificacione.

Algoritmo:

    1.   Inicio
    2.   A, B, C, D, E, F, G
    3.   G= A + B + C + D + E / F
    4.   G
    5.   FIN
                                                Diagrama de flujo


                                                       Inicio




                                                    A, B, C, D, E,
                                                         F,G




                                              G= A +B + C + D + E /
                                                       F




                                                          G




                                                         Fin
Problema: Leer dos valores distintos; determinar cual de los dos es el mayor y que lo muestre en la
pantalla.

Algoritmo:

    1.   Inicio
    2.   A, B
    3.   A>B si es SI
    4.   Mostrar A delo contrario                       Diagrama de flujo
    5.   B>A si es SI
    6.   Mostrar B                                             Inicio
    7.   Fin


                                                                A, B




                                                                                     SI
                                                                 A>B                                  A


                                                                                    SI
                                                                 B>A                                  B



                                                                 Fin
Problema: Lee tres valores y almacénalos en las variables A, B y C. Mostrar en pantalla cual es el valor
menor. Considera que los tres valores deben de ser diferentes.

Algoritmo:

    1.   Inicio
    2.   A, B C
    3.   A, B, C
    4.   A<B si es SI
    5.   Mostrar A de lo contrario
    6.   B<C si es SI
    7.   Mostrar B de lo contrario
    8.   C<A si es SI
    9.   Mostrar C
         Diagrama de flujo


                                           Inicio




                                           A, B, C




                                           A, B, C



                                                                      SI
                                                                                             A
                                            A<B



                                                                      SI
                                                                                              B
                                            B<C



                                                                           SI
                                              C<A                                                 C




                                                  Fin
Problema: La sumatoria de los números enteros múltiplos de 5, comprendidos entre el 1 y el 100, es
decir, 5 +10 +… + 100. Mostrar en pantalla los números y su sumatoria

Algoritmo:

   1.   Inicio
   2.   A, X
   3.   A=5, X suma
   4.   A+A+A=X
   5.   A=100 s es SI mostrar de lo contrario
   6.   X si es Si mostrar
   7.   Fin
        Diagrama de flujo
        
               Inicio



             A=5 suma =x




        SUMA A+A+A=X




                                    SI
               A=100                                            SUMA




                                    SI
                  X                                  SUMA




                  Fin
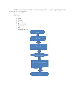
Problema: Leer un valor entero N y determinar si es positivo o no, si no es positivo pedir otro
numero, hasta que sea positivo.

        Algoritmo:

            1.   Inicio
            2.   A, P, N
            3.   A=P o N
            4.   Determinacion
            5.   Impresion
            6.   Fin
                 Diagrama de flujo
                                               Inicio



                                                A, P, N




                                                A=P o N




                                               Determinacio
                                                    n



                                           Impresion de resultado




                                                        Fin
Problema: Introducir seis números enteros y calcular la suma y el promedio de dichos números; se le
debe preguntar al usuario que operación quiere realizar: si la respuesta es “Suma”, calcular la suma; si la
respuesta es “Promedio”, calcular el promedio.

Algoritmo:

Diagrama de flujo


                                             Inicio
Problema: Se desea elaborar un pastel de chocolate. Una vez que el pastel se mete al horno es necesario
revisarlo cada 5 minutos hasta que esté perfectamente cocido.

Algoritmo:

   1.    Inicio
   2.    Voy al súper mercado
   3.    Busco los ingredientes
   4.    Si encontré los ingredientes los compro de lo contrario
   5.    Voy a una tienda diferente
   6.    Regreso a casa con los ingredientes
   7.    Preparo el pastel
   8.    Lo meto al horno y lo reviso cada 5 minutos
   9.    Listo ya esta perfectamente cosido
   10.   Fin
         Diagrama de flujo                               Inicio



                                                 Voy al supermercado



                                                 Busco los ingredientes




                                                          Enco

Diagramas de fljo

  • 1.
    2013 Araceli Sánchez name n.l 36 [DIAGRAMADE FLUJO] [Escriba aquí una descripción breve del documento. Normalmente, una descripción breve es un resumen corto del contenido del documento. Escriba aquí una descripción breve del documento. Normalmente, una descripción breve es un resumen corto del contenido del documento.]
  • 2.
    Problema: Escribir lospasos para preparar una taza de té o café Algoritmo: 1. Inicio 2. Taza, cuchara, agua, café, té, azúcar, taza de café, taza de te 3. Taza de café= tasa + cuchara+ agua+ café, azúcar 4. Taza de té:= tasa + cuchara + agua + te + azúcar 5. Fin Diagram de flujo: Inicio Taza, cuchara, agua, café, té, azúcar, taza de café, taza de te Taza de café=taza + cuchara + agua + café + azúcar Taza de = taza +cuchara + agua +te + azúcar Fin
  • 3.
    Problema: Sumar dosnúmeros Algoritmo: 1. Inicio 2. A= numero 1, B= numero 2 y C=suma 3. C=A+B 4. C 5. Fin Diagrama de flujo: Inicio A=numero 1, B número 2 y C suma C= A+B C Fin
  • 4.
    Problema: Sacar laedad de una persona Algoritmo: 1. Inicio 2. A= Fecha de nacimiento, B= Fecha actual y C = la edad que tiene 3. C=A-B 4. C 5. Fin Diagrama de flujo: Inicio A=fecha de nacimiento=fecha actual y C =la edad que tiene C=A-B C Fin
  • 5.
    Problema: sacar elárea de un círculo Algoritmo: 1. Inicio 2. Anotar la fórmula: A=PI *R2 3. Desarrollo la formula 4. Saco el resultado 5. Fin Diagrama de flujo Inicio Anotar la formula=pi* R2 Desarrollar la formula Sacar el resultado Fin
  • 6.
    Problema: Sacar elárea de un rectángulo Algoritmo: 1. Inicio 2. Anoto la fórmula :A=a*b 3. Desarrollar la formula 4. Sacar el resultado 5. Fin Diagrama de flujo Inicio Anotar la formula A = a*b Desarrollar la formula Saco el resultado Fin
  • 7.
    Problema: Sacar elperímetro de un rectángulo Algoritmo: 1. Inicio 2. Perimetro, base, altura 3. Perímetro=base+ altura+base+altura 4. Perimetro 5. Fin Diagrama de flujo Inicio Perimetro, base, altura Perimetro= Base+altura+base+ haltura Perimetro Fin
  • 8.
    Problema: Pasos paraelaborar un sándwich de pollo Algoritmo: 1. Inicio 2. Reviso los ingredientes y los pongo en la mesa 3. Pongo el pan, lechuga , pollo, jitomate, mayonesa, jamon, chiles y aguacate 4. Lo envuelvo 5. Fin DIAGRAMA DE FLUJO INICIO Revise los ingredients y los pongo en la mesa Pongo el pan, lechuga, pollo, jitomate, mayonesa, jamón, chiles y aguacate Lo enbuelbo Fin
  • 9.
    Problema: Pasos paraelaborar un pastel de chocolate Algoritmo 1. Inicio 2. Preparo los ingredientes 3. Lo pongo en el horno 4. Listo 5. Fin Diagrama de flujo Inicio Prepare los ingredientes Lo pongo en el horno Listo Fin
  • 10.
    Problema: Calcular elárea de un triangulo Algoritmo: 1. Inicio 2. Anoto la formula 3. Desarrollo la formula 4. Saco el resultado 5. Fin Diagrama de flujo: Inicio Anotar la formula Desarrollar la formula Saco el resultado Fin
  • 11.
    Problema: Resolver unaecuación de dos variables Algoritmo: 1) Inicio 2) Anoto la formula 3) Desarrollo la formula 4) Saco el resultado 5) Fin Diagrama de flujo Incio Anotar la formula Desarrollar la formula Saco el resultado Fin
  • 12.
    Problema: Construye undiagrama de flujo tal que, dados los datos A, B, C y D, que representan números enteros, escribe los mismos en orden inverso Algoritmo: 1. Inicio 2. A, B, C, D 3. D=A + B + C 4. D 5. Fin Diagrama de flujo Inicio A, B, C y D D=A + B + C D Fin
  • 13.
    Problema: Un estudianteobtiene cinco calificaciones a lo largo del semestr. Dibuja el diagrama de flujo que muestre en la pantalla el promedio de sus calificacione. Algoritmo: 1. Inicio 2. A, B, C, D, E, F, G 3. G= A + B + C + D + E / F 4. G 5. FIN Diagrama de flujo Inicio A, B, C, D, E, F,G G= A +B + C + D + E / F G Fin
  • 14.
    Problema: Leer dosvalores distintos; determinar cual de los dos es el mayor y que lo muestre en la pantalla. Algoritmo: 1. Inicio 2. A, B 3. A>B si es SI 4. Mostrar A delo contrario Diagrama de flujo 5. B>A si es SI 6. Mostrar B Inicio 7. Fin A, B SI A>B A SI B>A B Fin
  • 15.
    Problema: Lee tresvalores y almacénalos en las variables A, B y C. Mostrar en pantalla cual es el valor menor. Considera que los tres valores deben de ser diferentes. Algoritmo: 1. Inicio 2. A, B C 3. A, B, C 4. A<B si es SI 5. Mostrar A de lo contrario 6. B<C si es SI 7. Mostrar B de lo contrario 8. C<A si es SI 9. Mostrar C Diagrama de flujo Inicio A, B, C A, B, C SI A A<B SI B B<C SI C<A C Fin
  • 16.
    Problema: La sumatoriade los números enteros múltiplos de 5, comprendidos entre el 1 y el 100, es decir, 5 +10 +… + 100. Mostrar en pantalla los números y su sumatoria Algoritmo: 1. Inicio 2. A, X 3. A=5, X suma 4. A+A+A=X 5. A=100 s es SI mostrar de lo contrario 6. X si es Si mostrar 7. Fin Diagrama de flujo Inicio A=5 suma =x SUMA A+A+A=X SI A=100 SUMA SI X SUMA Fin
  • 17.
    Problema: Leer unvalor entero N y determinar si es positivo o no, si no es positivo pedir otro numero, hasta que sea positivo. Algoritmo: 1. Inicio 2. A, P, N 3. A=P o N 4. Determinacion 5. Impresion 6. Fin Diagrama de flujo Inicio A, P, N A=P o N Determinacio n Impresion de resultado Fin
  • 18.
    Problema: Introducir seisnúmeros enteros y calcular la suma y el promedio de dichos números; se le debe preguntar al usuario que operación quiere realizar: si la respuesta es “Suma”, calcular la suma; si la respuesta es “Promedio”, calcular el promedio. Algoritmo: Diagrama de flujo Inicio
  • 19.
    Problema: Se deseaelaborar un pastel de chocolate. Una vez que el pastel se mete al horno es necesario revisarlo cada 5 minutos hasta que esté perfectamente cocido. Algoritmo: 1. Inicio 2. Voy al súper mercado 3. Busco los ingredientes 4. Si encontré los ingredientes los compro de lo contrario 5. Voy a una tienda diferente 6. Regreso a casa con los ingredientes 7. Preparo el pastel 8. Lo meto al horno y lo reviso cada 5 minutos 9. Listo ya esta perfectamente cosido 10. Fin Diagrama de flujo Inicio Voy al supermercado Busco los ingredientes Enco