ALGORITMOS
INTEGRANTES



    ALEJANDRO EDUARDO ROMÁN Y LUIS ANGEL GUEVARA ZAYAS




21-3-2013
1.- inicio
                                                               inicio
2.-taza, cuchara, agua, café, te, azúcar, taza de

Café, Taza de te.

3.- taza de café= taza + cuchara + agua + café +

Azúcar.
                                                            Taza, cuchara,
4.- taza de te= taza + cuchara + agua + te + azúcar         agua, café, té,
                                                            taza de café,
5.- fin                                                     taza de te




                                                        Taza de café = taza +
                                                        cuchara + agua + café
                                                        +Azúcar.




                                                      Taza de café = taza + cuchara +
                                                      agua + café+ azúcar.




                                                                      fin
Sumas 2 numeros

1.- inicio

2.-número 1, suma, numero 2
                                                      inicio
3.- sumar 1 + numero 2

4.-suma

5.-fin

                                                Numero1, suma
                                                ,numero 2




                                                Sumar 1 + numero 2




                                                       suma




                                                        fin
SACAR LA EDAD DE UNA PERSONA.



1.-Inicio.
                                                               Inicio
2.-año actual, fecha de nacimiento, edad.

3.-edad=año actual fecha de nacimiento.

4.-edad
                                                           Saber el
5.-fin
                                                           año de
                                                           nacimiento




                                                     Hacer una operación del año de
                                                     nacimiento al año que estamos.




                                                              Resta




                                                               Fin
Área de un triangulo

1.- inicio
                                                           Inicio.
2. - área, radio=pi

3. - area, radio x radio x pi

4. - area.

5.-fin.                                                Área, radio
                                                       =pi.




                                                        área




                                                           fin
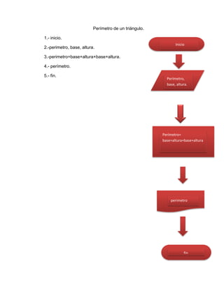
Perímetro de un triángulo.

1.- inicio.
                                                              Inicio
2.-perimetro, base, altura.

3.-perimetro=base+altura+base+altura.

4.- perímetro.

5.- fin.
                                                         Perímetro,
                                                         base, altura.




                                                       Perímetro=
                                                       base+altura+base+altura




                                                           perimetro




                                                                   fin
Como elaborar un sándwich de pollo

1.- inicio

2.- pan, pollo, mayonesa, lechuga, jamón

3.- abrir el paquete de pan sacar 2 panes

4.- ponerle la mayonesa + la lechuga + queso amarillo + jamón

5.-Tapar el pan con la otra cubierta



                                                            inicio




                                                   Pollo,
                                                   pan,mayonesa,lechuga,ques
                                                   o amarillo, jamón




                                                    Abrir el paquete de
                                                    pan sacar 2 panes




                                                     Ponerle la mayonesa+
                                                     la lechuga + queso
                                                     amarillo+ jamón




                                                                     fin
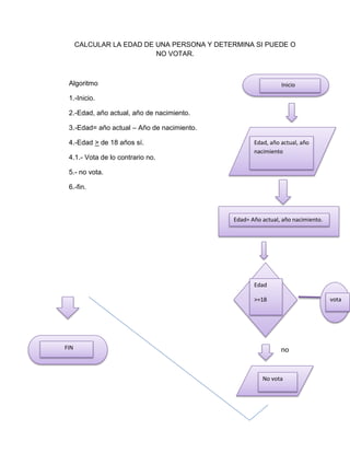
CALCULAR LA EDAD DE UNA PERSONA Y DETERMINA SI PUEDE O
                          NO VOTAR.



 Algoritmo                                                   Inicio

 1.-Inicio.

 2.-Edad, año actual, año de nacimiento.

 3.-Edad= año actual – Año de nacimiento.

 4.-Edad > de 18 años sí.                          Edad, año actual, año
                                                   nacimiento
 4.1.- Vota de lo contrario no.

 5.- no vota.

 6.-fin.



                                            Edad= Año actual, año nacimiento.




                                                   Edad

                                                   >=18                         vota




FIN                                                          no



                                                      No vota
LEER 2 VALORES DISTINTOS, DETERMINA CUAL DE LOS 2 ES MAYOR Y
                       QUEN EN PANTALLA.



1.- Inicio                                           Inicio

2.- A, B.

3.- A >B si es si mostrar A.

4.- B > A si es si mostrar B
                                                     A,B
5.- Fin




                                       SI
                                                    A>B
                                   A




                                                      B>A
                               B




                                                        FIN
LEE 3 VALORES Y ALMACENA EN LAS VARIABLES A,B,C MOSTRAR EN
                PANTALLA CIAL ES EL VALOR MENOR.



1.-Inicio-
                                                            Inicio
2.- A, B, C.

3.- A, B, C.

4.- A < B si es sí.
                                                           A, B,C
4.1.- Mostrar A de lo contrario

5.- B < C si es sí.

5.1.- Mostrar B de lo contrario.

6. C < A si es sí.

7.- Mostrar.                                                A,B
                                       A
8.- Fin.




                                                            B, C
                                   B




                                                            C




                                                          FIN
SUMA DE 1 NUMERO



1.- INICIO                                               INICIO

2.- N= N+1 SUMA=0

3.- A+B

3.1.- A SI ES SI DEMOSTRAR
                                                      N=N+1 SUMA = 0
4.- B +B

5.- FIN




                                            SI


                                A                          A+




                                                 NO




                                                             B+
                                B




                                                          FIN
SUMA DE UN NÚMERO



1.- INICIO
                                             INICIO
2.- N= 0 SUMA = 0

3.- N= N+1

3.1 SUMA = N+1

4.- N=19                                     N=0 SUMA =0

4.1.- SI MOSTRAR SI ES

5.- FIN




                                             N= N+1
                                             SUMA=N+
                                             1




                                             N=17 SI
                                             MOSTRAR




                                                 FIN
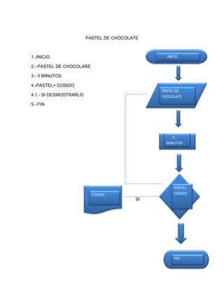
PASTEL DE CHOCOLATE



1.-INICIO                                       INICIO

2.- PASTEL DE CHOCOLARE

3.- 5 MINUTOS

4.-PASTEL= COSIDO
                                              PASTEL DE
4.1.- SI DESMOSTRARLO                         CHOCOLATE
5.- FIN




                                                   5
                                                MINUTOS




                                                    PASTEL
                          COSIDO                    COSIDO
                                         SI




                                                    FIN
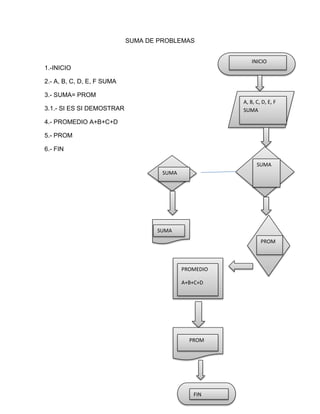
SUMA DE PROBLEMAS


                                                           INICIO
1.-INICIO

2.- A, B, C, D, E, F SUMA

3.- SUMA= PROM
                                                       A, B, C, D, E, F
3.1.- SI ES SI DEMOSTRAR                               SUMA

4.- PROMEDIO A+B+C+D

5.- PROM

6.- FIN

                                                             SUMA
                                     SUMA




                                   SUMA
                                                               PROM



                                            PROMEDIO

                                            A+B+C+D




                                              PROM




                                               FIN
Como elaborar un pastel de chocolate
1.- inicio

2.- conseguir los ingredientes (harina, huevos, manteca, azúcar etc.)

3.- mezclar la manteca con el azúcar

4.-agregar los huevos batidos+ mezclarlos+ incorporar la harina y
                                                                                 Inicio
Batirla

5.- poner manteca +harina en el molde + verte la preparación en el molde

6.- llevar al horno moderado durante 45 minutos                         Conseguir los
                                                                        ingredientes (harina
7.- fin                                                                 huevos, manteca,
                                                                        azúcar etc.)




                                                                Mezclar la manteca con el
                                                                azúcar




                                                                 Agregar los huevos
                                                                 batidos +mezclarlos
                                                                 +incorporar la harina y
                                                                 batirla




                                                                    Poner manteca+ harina
                                                                    en el molde +verte la
                                                                    preparación en el
                                                                    molde




                                                                    Llevar al horno
                                                                    moderado durante
                                                                    45 minutos




                                                                           Fin
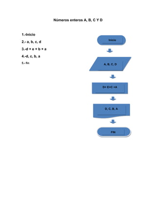
Números enteros A, B, C Y D



1.-Inicio
                                                    Inicio
2.- a, b, c, d

3.-d + e + b + a

4.-d, c, b, a
5.- fin                                          A, B, C, D




                                                 D+ E+C +A




                                                  D, C, B, A




                                                      FIN
PROMEDIO DE CALIFICAIONES


                                                           Inicio
1.- inicio

2.- c1, c2, c3, c4, c5 promedio

3.-promedio c1+ c2+ c3+ c4+ c5                         c1, c2, c3, c4, c5
                                                       promedio
4.-promedio

5.-fin


                                                       Promedio c1+ c2+
                                                       c3+ c4+ c5




                                                            Promedio




                                                                Fin
DETERMINAR CUAL DE LOS DOS ES EL MAYOR AB



1.-inicio                               Inicio
2.-A, B

3.- A>B si es si A

4.- mostrar A de lo contrario B          A, B

4 B>A si es B

5.- fin

                                                 SI
                                       A>B                  A




                                                 NO

                                      B>A
                                                             B




                                                            FIN
VARIABLES A, B Y C

1.-inicio
                                     INICIO
2.-A, B, C

3.-A, B, C

4.-A>B si es A                        A, B, C

4 mostrar A de lo contrario

5.- B>C si es B

5 mostrar B de lo contrario                        SI
                                        A>B             A
6.-C<A si es C




                                                   NO

                                        B>C
                                                        B




                                                   NO

                                                        C
                                          C<A




                                           FIN
INICIO
1.- INICIO

2.-.-AREA BASE ALTURA
                          AREA BASE
3.- AREA BASE X ALTURA     ALTURA

4.- AREA

5.- FIN
                         AREA BASE X
                           ALTURA




                            AREA




                              FIN

Diagramas de flujo

  • 1.
    ALGORITMOS INTEGRANTES  ALEJANDRO EDUARDO ROMÁN Y LUIS ANGEL GUEVARA ZAYAS 21-3-2013
  • 2.
    1.- inicio inicio 2.-taza, cuchara, agua, café, te, azúcar, taza de Café, Taza de te. 3.- taza de café= taza + cuchara + agua + café + Azúcar. Taza, cuchara, 4.- taza de te= taza + cuchara + agua + te + azúcar agua, café, té, taza de café, 5.- fin taza de te Taza de café = taza + cuchara + agua + café +Azúcar. Taza de café = taza + cuchara + agua + café+ azúcar. fin
  • 3.
    Sumas 2 numeros 1.-inicio 2.-número 1, suma, numero 2 inicio 3.- sumar 1 + numero 2 4.-suma 5.-fin Numero1, suma ,numero 2 Sumar 1 + numero 2 suma fin
  • 4.
    SACAR LA EDADDE UNA PERSONA. 1.-Inicio. Inicio 2.-año actual, fecha de nacimiento, edad. 3.-edad=año actual fecha de nacimiento. 4.-edad Saber el 5.-fin año de nacimiento Hacer una operación del año de nacimiento al año que estamos. Resta Fin
  • 5.
    Área de untriangulo 1.- inicio Inicio. 2. - área, radio=pi 3. - area, radio x radio x pi 4. - area. 5.-fin. Área, radio =pi. área fin
  • 6.
    Perímetro de untriángulo. 1.- inicio. Inicio 2.-perimetro, base, altura. 3.-perimetro=base+altura+base+altura. 4.- perímetro. 5.- fin. Perímetro, base, altura. Perímetro= base+altura+base+altura perimetro fin
  • 7.
    Como elaborar unsándwich de pollo 1.- inicio 2.- pan, pollo, mayonesa, lechuga, jamón 3.- abrir el paquete de pan sacar 2 panes 4.- ponerle la mayonesa + la lechuga + queso amarillo + jamón 5.-Tapar el pan con la otra cubierta inicio Pollo, pan,mayonesa,lechuga,ques o amarillo, jamón Abrir el paquete de pan sacar 2 panes Ponerle la mayonesa+ la lechuga + queso amarillo+ jamón fin
  • 8.
    CALCULAR LA EDADDE UNA PERSONA Y DETERMINA SI PUEDE O NO VOTAR. Algoritmo Inicio 1.-Inicio. 2.-Edad, año actual, año de nacimiento. 3.-Edad= año actual – Año de nacimiento. 4.-Edad > de 18 años sí. Edad, año actual, año nacimiento 4.1.- Vota de lo contrario no. 5.- no vota. 6.-fin. Edad= Año actual, año nacimiento. Edad >=18 vota FIN no No vota
  • 9.
    LEER 2 VALORESDISTINTOS, DETERMINA CUAL DE LOS 2 ES MAYOR Y QUEN EN PANTALLA. 1.- Inicio Inicio 2.- A, B. 3.- A >B si es si mostrar A. 4.- B > A si es si mostrar B A,B 5.- Fin SI A>B A B>A B FIN
  • 10.
    LEE 3 VALORESY ALMACENA EN LAS VARIABLES A,B,C MOSTRAR EN PANTALLA CIAL ES EL VALOR MENOR. 1.-Inicio- Inicio 2.- A, B, C. 3.- A, B, C. 4.- A < B si es sí. A, B,C 4.1.- Mostrar A de lo contrario 5.- B < C si es sí. 5.1.- Mostrar B de lo contrario. 6. C < A si es sí. 7.- Mostrar. A,B A 8.- Fin. B, C B C FIN
  • 11.
    SUMA DE 1NUMERO 1.- INICIO INICIO 2.- N= N+1 SUMA=0 3.- A+B 3.1.- A SI ES SI DEMOSTRAR N=N+1 SUMA = 0 4.- B +B 5.- FIN SI A A+ NO B+ B FIN
  • 12.
    SUMA DE UNNÚMERO 1.- INICIO INICIO 2.- N= 0 SUMA = 0 3.- N= N+1 3.1 SUMA = N+1 4.- N=19 N=0 SUMA =0 4.1.- SI MOSTRAR SI ES 5.- FIN N= N+1 SUMA=N+ 1 N=17 SI MOSTRAR FIN
  • 13.
    PASTEL DE CHOCOLATE 1.-INICIO INICIO 2.- PASTEL DE CHOCOLARE 3.- 5 MINUTOS 4.-PASTEL= COSIDO PASTEL DE 4.1.- SI DESMOSTRARLO CHOCOLATE 5.- FIN 5 MINUTOS PASTEL COSIDO COSIDO SI FIN
  • 14.
    SUMA DE PROBLEMAS INICIO 1.-INICIO 2.- A, B, C, D, E, F SUMA 3.- SUMA= PROM A, B, C, D, E, F 3.1.- SI ES SI DEMOSTRAR SUMA 4.- PROMEDIO A+B+C+D 5.- PROM 6.- FIN SUMA SUMA SUMA PROM PROMEDIO A+B+C+D PROM FIN
  • 15.
    Como elaborar unpastel de chocolate 1.- inicio 2.- conseguir los ingredientes (harina, huevos, manteca, azúcar etc.) 3.- mezclar la manteca con el azúcar 4.-agregar los huevos batidos+ mezclarlos+ incorporar la harina y Inicio Batirla 5.- poner manteca +harina en el molde + verte la preparación en el molde 6.- llevar al horno moderado durante 45 minutos Conseguir los ingredientes (harina 7.- fin huevos, manteca, azúcar etc.) Mezclar la manteca con el azúcar Agregar los huevos batidos +mezclarlos +incorporar la harina y batirla Poner manteca+ harina en el molde +verte la preparación en el molde Llevar al horno moderado durante 45 minutos Fin
  • 16.
    Números enteros A,B, C Y D 1.-Inicio Inicio 2.- a, b, c, d 3.-d + e + b + a 4.-d, c, b, a 5.- fin A, B, C, D D+ E+C +A D, C, B, A FIN
  • 17.
    PROMEDIO DE CALIFICAIONES Inicio 1.- inicio 2.- c1, c2, c3, c4, c5 promedio 3.-promedio c1+ c2+ c3+ c4+ c5 c1, c2, c3, c4, c5 promedio 4.-promedio 5.-fin Promedio c1+ c2+ c3+ c4+ c5 Promedio Fin
  • 18.
    DETERMINAR CUAL DELOS DOS ES EL MAYOR AB 1.-inicio Inicio 2.-A, B 3.- A>B si es si A 4.- mostrar A de lo contrario B A, B 4 B>A si es B 5.- fin SI A>B A NO B>A B FIN
  • 19.
    VARIABLES A, BY C 1.-inicio INICIO 2.-A, B, C 3.-A, B, C 4.-A>B si es A A, B, C 4 mostrar A de lo contrario 5.- B>C si es B 5 mostrar B de lo contrario SI A>B A 6.-C<A si es C NO B>C B NO C C<A FIN
  • 20.
    INICIO 1.- INICIO 2.-.-AREA BASEALTURA AREA BASE 3.- AREA BASE X ALTURA ALTURA 4.- AREA 5.- FIN AREA BASE X ALTURA AREA FIN