GABRIELAVAZQUEZ
ALGORITMOS.                             JUAREZ




  MARIA GUDALUPE_5_231_y_elias_15_231
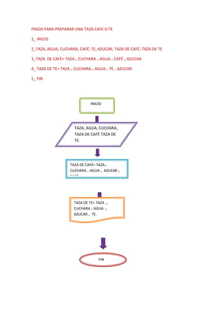
PASOS PARA PREPARAR UNA TAZA CAFE O TE

1_ INICIO

2_TAZA, AGUA, CUCHARA, CAFÉ, TE, AZUCAR, TAZA DE CAFÉ, TAZA DE TE

3_TAZA DE CAFE= TAZA ₊ CUCHARA ₊ AGUA ₊ CAFÉ ₊ AZUCAR

4_ TAZA DE TE= TAZA ₊ CUCHARA ₊ AGUA ₊ TE ₊ AZUCAR.

5_ FIN




                             INICIO




                     TAZA, AGUA, CUCHARA,
                     TAZA DE CAFÉ TAZA DE
                     TE.




                   TAZA DE CAFÉ= TAZA ₊
                   CUCHARA ₊ AGUA ₊ AZUCAR ₊
                   CAFÉ.




                     TAZA DE TE= TAZA ₊
                     CUCHARA ₊ AGUA ₊
                     AZUCAR ₊ TE.




                                  FIN
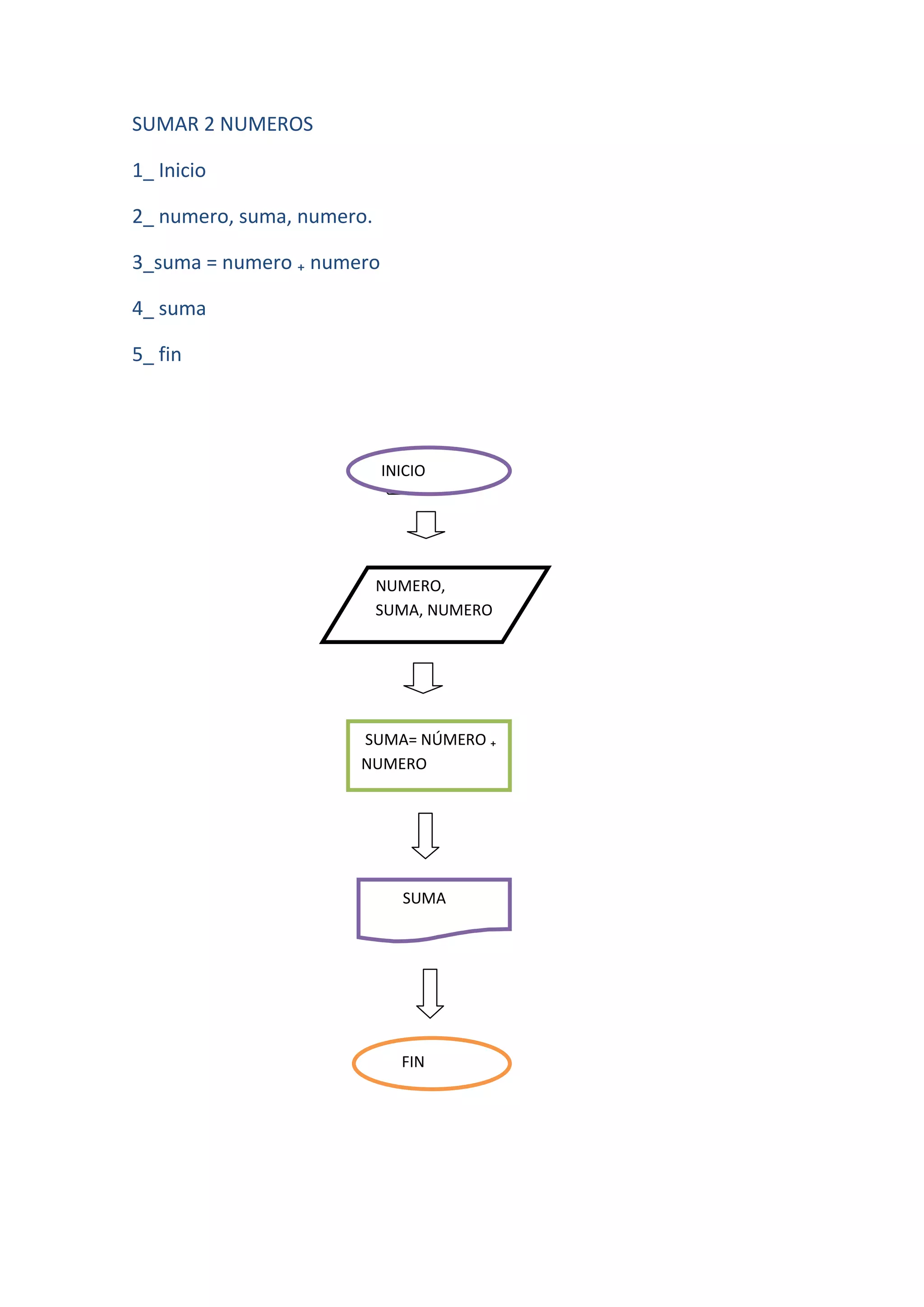
SUMAR 2 NUMEROS

1_ Inicio

2_ numero, suma, numero.

3_suma = numero ₊ numero

4_ suma

5_ fin




                           INICIO




                           NUMERO,
                           SUMA, NUMERO




                      SUMA= NÚMERO ₊
                      NUMERO




                             SUMA




                             FIN
Sacar la edad de una persona.

1_ inicio

2_ edad, fecha de nacimiento y año actual.

3_edad= fecha de nacimiento – año actual.

4_ edad

5_ fin




                            INICIO



                     EDAD, FECHA DE
                     NACIMIENTO Y AÑO
                     ACTUAL.




                  EDAD= AÑO ACTUAL -
                  FECHA DE NACIMIENTO.




                        EDAD




                               FIN
Sacar el área de un rectángulo.

1_ inicio

2_ área, base, altura

3_ área= base * altura

4_area

5_ fin




                             INICIO




                            AREA, BASE,
                            ALTURA.




                         AREA= BASE *
                         ALTURA




                           AREA




                            FIN
SACAR AREA DE UN CÍRCULO:

1_ inicio

2_ área, radio, 3.1416

3_ área= radio * 3.1416

4_area

5_ fin




                              INICIO




                            AREA, RADIO,
                            3.1416




                         AREA= RADIO *
                         3.1416




                            AREA




                                FIN
SACAR EL PERIMETRO DE UN RECTANGULO

1_ inicio

2_ perímetro, base, altura.

3_ perímetro= base ₊ altura ₊ base ₊ altura.

4_ perímetro

5_ fin

DIAGRAMA DE FLUJO:


                              INICIO



                          PERIMETRO,
                          BASE, ALTURA.




                      PERIMETRO= BASE ₊
                      ALTURA ₊BASE₊ ALTURA




                      PERIMETRO




                                   FIN
PROBLEMA:

ECUACION DE 2 VARIABLES

1_ Inicio

2_x, y, z

3_ x= y ₊ z

4_ x

5_ fin




                          INICIO




                            X, Y, Z.




                          X= Y ₊ Z




                               X




                                   FIN
ELABORAR UN SANDWICH DE POLLO:

1_ inicio

2_ sándwich, pan pollo, lechuga, aguacate, jitomate, etc.

3_ sándwich= pan ₊ pollo ₊ lechuga ₊ aguacate ₊ jitomate ₊ etc.

4_ sándwich

5_ fin



                            INICIO




                    SANDWICH, PAN, POLLO,
                    LECHUGA.AGUACATE,
                    JITOMATE, ETC.



              SANDWICH= PAN ₊ POLLO₊ LECHUGA ₊
              AGUACATE₊ JITOMATA ₊ ETC




                        SANDWICH




                             INICIO
ELABORAR UN PASTEL DE CHOCOLATE

1_ inicio

2_ pastel, chocolate, masa, molde.

3_ pastel= chocolate ₊ masa ₊ molde

4_ pastel

5_ fin




                                INICIO




                        PASTEL, CHOCOLATE,
                        MASA, MOLDE, ARINA,
                        ETC…




                  PASTEL= CHOCOLATE₊ MASA₊
                  HARINA ₊ MOLDE ₊ ETC…….




                        PASTEL DE CHOCOLATE




                            INICIO
AREA DE UN TRIANGULO

1_ inicio

2_ área, base, altura.

3_ área= base * altura / 2

4_ área

5_ fin



                              INICIO




                             AREA, BASE,
                             ALTURA.




                         AREA= BASE *
                         ALTURA/ 2




                                 AREA




                               FIN
1_ Inicio

2_ a, b, c.

3_d= a ₊ b ₊ c

4_ d

5_ fin



                          INICIO




                   A, B, C.




                 D= A₊ B ₊ C




                              D




                         FIN
1_ Inicio

2_ a, b, c, d, e, f.

3_g= a ₊ b ₊c ₊ d ₊ e ₊ f

4_g

5_ fin


                             INICIO




                             A, B, C, D, E, F,




                        G= A₊ B₊ C ₊ D₊ E ₊ F




                                       G




                                 FIN
ALGORITMO DE DECISION

           sacar edad de una persona y determinar si puede o no votar.

           1_ inicio

           2_ edad, año actual, año de nacimiento.

           3_ edad= año actual – año de nacimiento.

           4_edad= mayor a 18 años si.

           4.1_ vota de lo contrario no

           5_ no vota

           6_ fin
                                                                 INICIO
               INICIO



                                                          EDAD, AÑOACT, AÑO DE
       EDAD, AÑO ACTUAL,
                                                          NAC.
       AÑO DE NAC.



EDAD= AÑO ACTUAL – AÑO DE                             EDAD= AÑO DE NAC – AÑO ACT.
NACIMIENTO




                            SI
                                                                  EDAD ≥
          EDAD ≥ =
                                  VOTA                            = 18
          18




                                                              CON= 50
      NO VOTA




                                                                   FIN
         FIN
PROBLEMA:

Leer 2 valores distintos, determinar cual de los 2 es mayor y que lo
demuestre en la pantalla.

1_ inicio

2_ a, b

3_ a Mayor que b si es si

3.1_ mostrar A

4_ B mayor que A si es si

4.1_ mostrar B

5_ fin



                      INICIO




                    A, B




                                    SI
                      A≥B                    A


                               NO

                                     SI
                       B≥ A                      B




                      FIN
PROBLEMA: lee 3 valores y almacénalos en las variable A, B, C mostrar en
      pantalla cual es el valor menor considera que los valores son diferentes.

      1_ inicio.

      2_ A, B, C.

      3_ A, B, C.

      4_ A es menor que B si es si

      4.1 mostrar A de lo contrario

      5_ B es menor que A si es si

      5.1_ mostrar B de lo contrario

      6_ C es menor que A si es si mostrar C

      7_ fin




INICIO



  A, B, C.




A, B, C.                                                  FIN



                     SI
  A B                          A
               no
  ,

  ,;                si
  B      A                B
               no

                    si
   C A                     C




       1
inicio
1.-inicio

2.-area, radio: 3.1416

3.-area=radio x radio x3.1416

4.-area

5.-fin                                  AREA, RADIO, 3.1416




                                AREA= RADIO x RADIO x 3.1416




                                       AREA




                                           Fin

Algoritmos e y g

  • 1.
    GABRIELAVAZQUEZ ALGORITMOS. JUAREZ MARIA GUDALUPE_5_231_y_elias_15_231
  • 2.
    PASOS PARA PREPARARUNA TAZA CAFE O TE 1_ INICIO 2_TAZA, AGUA, CUCHARA, CAFÉ, TE, AZUCAR, TAZA DE CAFÉ, TAZA DE TE 3_TAZA DE CAFE= TAZA ₊ CUCHARA ₊ AGUA ₊ CAFÉ ₊ AZUCAR 4_ TAZA DE TE= TAZA ₊ CUCHARA ₊ AGUA ₊ TE ₊ AZUCAR. 5_ FIN INICIO TAZA, AGUA, CUCHARA, TAZA DE CAFÉ TAZA DE TE. TAZA DE CAFÉ= TAZA ₊ CUCHARA ₊ AGUA ₊ AZUCAR ₊ CAFÉ. TAZA DE TE= TAZA ₊ CUCHARA ₊ AGUA ₊ AZUCAR ₊ TE. FIN
  • 3.
    SUMAR 2 NUMEROS 1_Inicio 2_ numero, suma, numero. 3_suma = numero ₊ numero 4_ suma 5_ fin INICIO NUMERO, SUMA, NUMERO SUMA= NÚMERO ₊ NUMERO SUMA FIN
  • 4.
    Sacar la edadde una persona. 1_ inicio 2_ edad, fecha de nacimiento y año actual. 3_edad= fecha de nacimiento – año actual. 4_ edad 5_ fin INICIO EDAD, FECHA DE NACIMIENTO Y AÑO ACTUAL. EDAD= AÑO ACTUAL - FECHA DE NACIMIENTO. EDAD FIN
  • 5.
    Sacar el áreade un rectángulo. 1_ inicio 2_ área, base, altura 3_ área= base * altura 4_area 5_ fin INICIO AREA, BASE, ALTURA. AREA= BASE * ALTURA AREA FIN
  • 6.
    SACAR AREA DEUN CÍRCULO: 1_ inicio 2_ área, radio, 3.1416 3_ área= radio * 3.1416 4_area 5_ fin INICIO AREA, RADIO, 3.1416 AREA= RADIO * 3.1416 AREA FIN
  • 7.
    SACAR EL PERIMETRODE UN RECTANGULO 1_ inicio 2_ perímetro, base, altura. 3_ perímetro= base ₊ altura ₊ base ₊ altura. 4_ perímetro 5_ fin DIAGRAMA DE FLUJO: INICIO PERIMETRO, BASE, ALTURA. PERIMETRO= BASE ₊ ALTURA ₊BASE₊ ALTURA PERIMETRO FIN
  • 8.
    PROBLEMA: ECUACION DE 2VARIABLES 1_ Inicio 2_x, y, z 3_ x= y ₊ z 4_ x 5_ fin INICIO X, Y, Z. X= Y ₊ Z X FIN
  • 9.
    ELABORAR UN SANDWICHDE POLLO: 1_ inicio 2_ sándwich, pan pollo, lechuga, aguacate, jitomate, etc. 3_ sándwich= pan ₊ pollo ₊ lechuga ₊ aguacate ₊ jitomate ₊ etc. 4_ sándwich 5_ fin INICIO SANDWICH, PAN, POLLO, LECHUGA.AGUACATE, JITOMATE, ETC. SANDWICH= PAN ₊ POLLO₊ LECHUGA ₊ AGUACATE₊ JITOMATA ₊ ETC SANDWICH INICIO
  • 10.
    ELABORAR UN PASTELDE CHOCOLATE 1_ inicio 2_ pastel, chocolate, masa, molde. 3_ pastel= chocolate ₊ masa ₊ molde 4_ pastel 5_ fin INICIO PASTEL, CHOCOLATE, MASA, MOLDE, ARINA, ETC… PASTEL= CHOCOLATE₊ MASA₊ HARINA ₊ MOLDE ₊ ETC……. PASTEL DE CHOCOLATE INICIO
  • 11.
    AREA DE UNTRIANGULO 1_ inicio 2_ área, base, altura. 3_ área= base * altura / 2 4_ área 5_ fin INICIO AREA, BASE, ALTURA. AREA= BASE * ALTURA/ 2 AREA FIN
  • 12.
    1_ Inicio 2_ a,b, c. 3_d= a ₊ b ₊ c 4_ d 5_ fin INICIO A, B, C. D= A₊ B ₊ C D FIN
  • 13.
    1_ Inicio 2_ a,b, c, d, e, f. 3_g= a ₊ b ₊c ₊ d ₊ e ₊ f 4_g 5_ fin INICIO A, B, C, D, E, F, G= A₊ B₊ C ₊ D₊ E ₊ F G FIN
  • 14.
    ALGORITMO DE DECISION sacar edad de una persona y determinar si puede o no votar. 1_ inicio 2_ edad, año actual, año de nacimiento. 3_ edad= año actual – año de nacimiento. 4_edad= mayor a 18 años si. 4.1_ vota de lo contrario no 5_ no vota 6_ fin INICIO INICIO EDAD, AÑOACT, AÑO DE EDAD, AÑO ACTUAL, NAC. AÑO DE NAC. EDAD= AÑO ACTUAL – AÑO DE EDAD= AÑO DE NAC – AÑO ACT. NACIMIENTO SI EDAD ≥ EDAD ≥ = VOTA = 18 18 CON= 50 NO VOTA FIN FIN
  • 15.
    PROBLEMA: Leer 2 valoresdistintos, determinar cual de los 2 es mayor y que lo demuestre en la pantalla. 1_ inicio 2_ a, b 3_ a Mayor que b si es si 3.1_ mostrar A 4_ B mayor que A si es si 4.1_ mostrar B 5_ fin INICIO A, B SI A≥B A NO SI B≥ A B FIN
  • 16.
    PROBLEMA: lee 3valores y almacénalos en las variable A, B, C mostrar en pantalla cual es el valor menor considera que los valores son diferentes. 1_ inicio. 2_ A, B, C. 3_ A, B, C. 4_ A es menor que B si es si 4.1 mostrar A de lo contrario 5_ B es menor que A si es si 5.1_ mostrar B de lo contrario 6_ C es menor que A si es si mostrar C 7_ fin INICIO A, B, C. A, B, C. FIN SI A B A no , ,; si B A B no si C A C 1
  • 17.
    inicio 1.-inicio 2.-area, radio: 3.1416 3.-area=radiox radio x3.1416 4.-area 5.-fin AREA, RADIO, 3.1416 AREA= RADIO x RADIO x 3.1416 AREA Fin