Preparar una taza de café

1.-inicio

2.-taza,cuchara,café,azúcar,agua

3.-taza de café = taza+café+azúcar+agua+cuchara

4.-taza de café

5.fin


                             inicio



                      taza,cuchara,cafe,
                         azucar,agua



                       taza+cafe+azucar
                        +agua+azuccar



                          taza de cafe




                               fin
MULTIPLICAR DOS NUMEROS



1.-INICIO

2.-NUMERO 1,NUMERO2,MULIPLICACION

3.-NUMERO1 *NUMERO2

4.-MULTIPLICACION DE DOS NUMEROS

5.-FIN



                                    INICIO




                         NUMERO1,NUMERO2,
                            MULTIPLICACION




                         NUMERO1*NUMERO2




                 MULTIPLICACION DE DOS NUMEROS




                                     FIN
SACAR LA EDAD DE UNA PERSONA



1.-INICIO

2.-AÑO DE NACIMIENTO,AÑO ACTUAL,RESTA

3.-EDAD= AÑO ACTUAL – AÑO DE NACIMIENTO

4.-EDAD DE LA PERSONA

5.-FIN



                                   INICIO




                                AÑO DE
                            NACIMIENTO,AÑO
                             ACTUAL,RESTA



                        EDAD= AÑO ACTUAL-AÑO DE
                              NACIMIENTO




                         EDAD DE UNA PERSONA




                                     FIN
SACAR EL PROMEDIO DE 5 MATERIAS



1.-INICIO

2.-M1,M2,M3,M4,M5

3.-M1+M2+M3+M4+M5

4.-PROMEDIO

5.-FIN



                               INICIO




                      M1,M2,M3,M4,M5




                          M1+M2+M3+
                              M4+M5



                           PROMEDIO




                                 FIN
SACAR AREA DE UN CIRCULO



1.-INICIO

2.-π, RADIO, RADIO, AREA, MULTIPLICACION

3.-π*RADIO1*RADIO2

4.-AREA

5.-FIN




                                      INICIO




                          π,RADIO1,RADIO2,AREA,
                               MULTIPLICACION




                              π*RADIO1*RADIO2




                                       AREA




                                           FIN
SACAR AREA Y PERIMETRO DE UN TRIANGULO



1.-INICIO

2.-PER BHBH,AREA BASE ALTURA,SUMA,MULTIPLICACION

3.-AREA= B*H PER=B+H+B+H

4.-AREA Y PERIMETRO

5.-FIN



                                    INICIO




                              per bhbh,area
                           bhsuma,multiplicacion




                       AREA=B*H PER= B+H+B+H




                            AREA Y PERIMETRO




                                      FIN
SACAR EL IVA DE UN PRODUCTOÇ



1.-INICIO

2.-PRECIO,IVA,MULTIPLICACION,DIVICION

3.-IVA=PRECIO DEL PRODUCTO*IVA/100

4.-IVA

5.-FIN



                                        INICIO




                                PRECIO DEL
                              PRODUCTO,IVA,
                          MULTIPLICACION,DIVICION




                       PRECIO DEL PRODUCTO*IVA/100




                                         IVA




                                         FIN
SACAR LA EDAD DE UAN PERSONA



1.-INICIO

2.-AÑO DE NACIMIENTO,AÑO ACTUAL,RESTA

3.-EDAD=AÑO ACTUAL-AÑO DE NACIMIENTO

4.-EDAD DE UNA PERSONA-

5.-FIN




                                    INICIO



                                AÑO DE
                            NACIMIENTO,AÑO
                             ACTUAL,RESTA



                    EDAD=AÑO ACTUAL-AÑO DE
                         NACIMIENTO



                          EDAD DE UNA PERSONA




                                      FIN
COMO PREPARAR UN SANWICH DE POLLO



1.-INICIO

2.-PAN,MAYONESA,POLLO

3.-SANWICH=PAN+MAYONESA+POLLO

4.-SANWICH

5.-FIN



                                 INICIO




                         PAN,MAYONESA,POLLO




                        SANWICH=PAN+MAYONESA+




                                SANWICH




                                  FIN
COMO PREPARAR UN PASTEL DE CHOCOLATE



1.-INICIO

2.-LECHE,ARINA,HUEVOS,MANTEQUILLA,RECIPIENTE,HORNO

3.-PASTEL= LECHE+ARINA+HUEVOS+MANTEQUILLA+RECIPIENTE+HORNO

4.-PASTEL DE CHOCOLATE

5.-FIN



                                      INICIO




                         LECHE,ARINA,HUEVOS,MANTEQUILLA,
                                 RECIPIENTE,HORNO




                                     PASTEL=
                 LECHE+ARINA+HUEVOS+MANTEQUILLA+RECIPIENTE+HORNO




                             PASTEL DE CHOCOLATE




                                      FIN
PASOS PARA CAMBIAR UNA LLANTA



1.-INICIO

2.-LLANTA NUEVA,GATO,DESARMADOR,LLAVE

3.-GATO+LLAVE+DESARMADOR+LLANTA

4.-LLANTA NUEVA

5.-FIN




                                  INICIO




                           LLANTA,GATO,
                       DESARMADOR,LLAVE




             GATO+LLAVE+DESARMADOR+LLANTA




                           LLANTA NUEVA




                                   FIN
RESOLVER UNA ECUACION DE DOS VARIABLES



1.-INICIO

2.-VARIABLE A.VARIABLE B, DIVICION

3.-RESOLUCION=V.A/V.B

4.-RESPUESTA

5.-FIN




                                      INICIO




                               V.A,V.B,DIVICION




                                      V.A/V.B




                                     RESPUESTA




                                        FIN
CONSTRUYE UN DIAGRAMA DE FLUJO

1.-INICIO

2.-ABCD,INVERSO

3.-ABCD=D+C+B+A

4.-INVERSO DCBA

5.-FIN




                                 INICIO




                            ABCD,INVERSO




                           ABCD=D+C+B+A




                            INVERSO DCBA




                                  FIN
OBTENER EL PROMEDIO DE UN ESTUDIANTE



1.-INICIO

2.-M1,M2,M3,M4,M5

3.-PROMEDIO= M1+M2+M3+M4+M5

4.-PROMEDIO

5.-FIN




                                 INICIO




                         M1,M2,M3,M4,M5




               PROMEDIO=M1+M2+M3+M4+M5




                              PROMEDIO




                                   FIN
LA SUMATORIAM DE LOS NUMEROS ENTEROS MULTIPLOS DE 5 COMPRENDIDOS ENTRE EL 1 Y
EL 100

1.-INICIO

2.-N=5,SUMA=0

3.-N=N+5

4.-N=5

4.1-IMPRIMIR MULTIPLO

4.2.SUMA=N+5

5.-FIN

                                      INICIO



                                    N=5,SUMA=0



                                      N=N+5



                                                            INPRIMIR
                                       N=5
                        NO                                  MULTIPLO


                                    SUMA=N+5



                                        1



                                        1



                                       FIN
DETERMINAR SI ES POSITIVO O NO O PEDIR OTRO NUMERO

1.-INICIO

2.-N

3.-N

3.1 N ES POSITIVO

4.-MOSTRAR N

5.-FIN

                                       INICIO




                                         N




                                         N




                    NO                  N ES
                                                     SI
                                      POSITIVO            MOSTRAR N




                                        FIN
DIAGRAMA17


                   INICIO



                    A=8
                   B=10


                                         A
                    AYB     NO           YB
                                         B
             SI
                                 SI      Y

                  MOSTRAR
                                      MOSTRAR B



                    FIN
DIAGRAMA 18



M



                                        INICIO




                                         A=8
                                        B=10
                                         C=6




                                                                       NO
            NO
                                                 NO
                                                                            MOSTRA
 MOSTAR C          ACC                                        BCC
                                         ACB                                RC

                             SI                       SI

                 MOSTRAR A                                 MOSTRAR B




                                  FIN
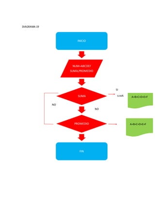
DIAGRAMA 19



                       INICIO




                    NUM=ABCDEF
                   SUMA,PROMEDIO




                                        SI

                       SUMA              SUMA    A+B+C+D+E+F

              NO
                                   NO




                     PROMEDIO                   A+B+C+D+E+F




                        FIN
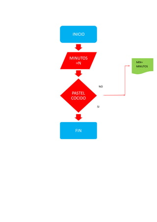
INICIO




MINUTOS
  =N            MIN=
                MINUTOS




           NO

PASTEL
COCIDO
          SI




  FIN

Preparar una taza de café

  • 1.
    Preparar una tazade café 1.-inicio 2.-taza,cuchara,café,azúcar,agua 3.-taza de café = taza+café+azúcar+agua+cuchara 4.-taza de café 5.fin inicio taza,cuchara,cafe, azucar,agua taza+cafe+azucar +agua+azuccar taza de cafe fin
  • 2.
    MULTIPLICAR DOS NUMEROS 1.-INICIO 2.-NUMERO1,NUMERO2,MULIPLICACION 3.-NUMERO1 *NUMERO2 4.-MULTIPLICACION DE DOS NUMEROS 5.-FIN INICIO NUMERO1,NUMERO2, MULTIPLICACION NUMERO1*NUMERO2 MULTIPLICACION DE DOS NUMEROS FIN
  • 3.
    SACAR LA EDADDE UNA PERSONA 1.-INICIO 2.-AÑO DE NACIMIENTO,AÑO ACTUAL,RESTA 3.-EDAD= AÑO ACTUAL – AÑO DE NACIMIENTO 4.-EDAD DE LA PERSONA 5.-FIN INICIO AÑO DE NACIMIENTO,AÑO ACTUAL,RESTA EDAD= AÑO ACTUAL-AÑO DE NACIMIENTO EDAD DE UNA PERSONA FIN
  • 4.
    SACAR EL PROMEDIODE 5 MATERIAS 1.-INICIO 2.-M1,M2,M3,M4,M5 3.-M1+M2+M3+M4+M5 4.-PROMEDIO 5.-FIN INICIO M1,M2,M3,M4,M5 M1+M2+M3+ M4+M5 PROMEDIO FIN
  • 5.
    SACAR AREA DEUN CIRCULO 1.-INICIO 2.-π, RADIO, RADIO, AREA, MULTIPLICACION 3.-π*RADIO1*RADIO2 4.-AREA 5.-FIN INICIO π,RADIO1,RADIO2,AREA, MULTIPLICACION π*RADIO1*RADIO2 AREA FIN
  • 6.
    SACAR AREA YPERIMETRO DE UN TRIANGULO 1.-INICIO 2.-PER BHBH,AREA BASE ALTURA,SUMA,MULTIPLICACION 3.-AREA= B*H PER=B+H+B+H 4.-AREA Y PERIMETRO 5.-FIN INICIO per bhbh,area bhsuma,multiplicacion AREA=B*H PER= B+H+B+H AREA Y PERIMETRO FIN
  • 7.
    SACAR EL IVADE UN PRODUCTOÇ 1.-INICIO 2.-PRECIO,IVA,MULTIPLICACION,DIVICION 3.-IVA=PRECIO DEL PRODUCTO*IVA/100 4.-IVA 5.-FIN INICIO PRECIO DEL PRODUCTO,IVA, MULTIPLICACION,DIVICION PRECIO DEL PRODUCTO*IVA/100 IVA FIN
  • 8.
    SACAR LA EDADDE UAN PERSONA 1.-INICIO 2.-AÑO DE NACIMIENTO,AÑO ACTUAL,RESTA 3.-EDAD=AÑO ACTUAL-AÑO DE NACIMIENTO 4.-EDAD DE UNA PERSONA- 5.-FIN INICIO AÑO DE NACIMIENTO,AÑO ACTUAL,RESTA EDAD=AÑO ACTUAL-AÑO DE NACIMIENTO EDAD DE UNA PERSONA FIN
  • 9.
    COMO PREPARAR UNSANWICH DE POLLO 1.-INICIO 2.-PAN,MAYONESA,POLLO 3.-SANWICH=PAN+MAYONESA+POLLO 4.-SANWICH 5.-FIN INICIO PAN,MAYONESA,POLLO SANWICH=PAN+MAYONESA+ SANWICH FIN
  • 10.
    COMO PREPARAR UNPASTEL DE CHOCOLATE 1.-INICIO 2.-LECHE,ARINA,HUEVOS,MANTEQUILLA,RECIPIENTE,HORNO 3.-PASTEL= LECHE+ARINA+HUEVOS+MANTEQUILLA+RECIPIENTE+HORNO 4.-PASTEL DE CHOCOLATE 5.-FIN INICIO LECHE,ARINA,HUEVOS,MANTEQUILLA, RECIPIENTE,HORNO PASTEL= LECHE+ARINA+HUEVOS+MANTEQUILLA+RECIPIENTE+HORNO PASTEL DE CHOCOLATE FIN
  • 11.
    PASOS PARA CAMBIARUNA LLANTA 1.-INICIO 2.-LLANTA NUEVA,GATO,DESARMADOR,LLAVE 3.-GATO+LLAVE+DESARMADOR+LLANTA 4.-LLANTA NUEVA 5.-FIN INICIO LLANTA,GATO, DESARMADOR,LLAVE GATO+LLAVE+DESARMADOR+LLANTA LLANTA NUEVA FIN
  • 12.
    RESOLVER UNA ECUACIONDE DOS VARIABLES 1.-INICIO 2.-VARIABLE A.VARIABLE B, DIVICION 3.-RESOLUCION=V.A/V.B 4.-RESPUESTA 5.-FIN INICIO V.A,V.B,DIVICION V.A/V.B RESPUESTA FIN
  • 13.
    CONSTRUYE UN DIAGRAMADE FLUJO 1.-INICIO 2.-ABCD,INVERSO 3.-ABCD=D+C+B+A 4.-INVERSO DCBA 5.-FIN INICIO ABCD,INVERSO ABCD=D+C+B+A INVERSO DCBA FIN
  • 14.
    OBTENER EL PROMEDIODE UN ESTUDIANTE 1.-INICIO 2.-M1,M2,M3,M4,M5 3.-PROMEDIO= M1+M2+M3+M4+M5 4.-PROMEDIO 5.-FIN INICIO M1,M2,M3,M4,M5 PROMEDIO=M1+M2+M3+M4+M5 PROMEDIO FIN
  • 15.
    LA SUMATORIAM DELOS NUMEROS ENTEROS MULTIPLOS DE 5 COMPRENDIDOS ENTRE EL 1 Y EL 100 1.-INICIO 2.-N=5,SUMA=0 3.-N=N+5 4.-N=5 4.1-IMPRIMIR MULTIPLO 4.2.SUMA=N+5 5.-FIN INICIO N=5,SUMA=0 N=N+5 INPRIMIR N=5 NO MULTIPLO SUMA=N+5 1 1 FIN
  • 16.
    DETERMINAR SI ESPOSITIVO O NO O PEDIR OTRO NUMERO 1.-INICIO 2.-N 3.-N 3.1 N ES POSITIVO 4.-MOSTRAR N 5.-FIN INICIO N N NO N ES SI POSITIVO MOSTRAR N FIN
  • 17.
    DIAGRAMA17 INICIO A=8 B=10 A AYB NO YB B SI SI Y MOSTRAR MOSTRAR B FIN
  • 18.
    DIAGRAMA 18 M INICIO A=8 B=10 C=6 NO NO NO MOSTRA MOSTAR C ACC BCC ACB RC SI SI MOSTRAR A MOSTRAR B FIN
  • 19.
    DIAGRAMA 19 INICIO NUM=ABCDEF SUMA,PROMEDIO SI SUMA SUMA A+B+C+D+E+F NO NO PROMEDIO A+B+C+D+E+F FIN
  • 20.
    INICIO MINUTOS =N MIN= MINUTOS NO PASTEL COCIDO SI FIN