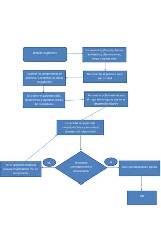
PROBLEMA 2° NOSE PUEDE INSTALAR UNA APLICACIÓN
No se puede instalar una
aplicación
¿El equipo
tiene
suficiente
espacio?
Eliminar programas o
archivos
Verificar que el
programa sirva y
de su función
Intentar descargarlo en
otra página confiable
Volver a descargar el
archivo
SI
Intentar instalar el
programa
¿Se instaló el
programa?
NO
SI
Instalar el programa
FIN
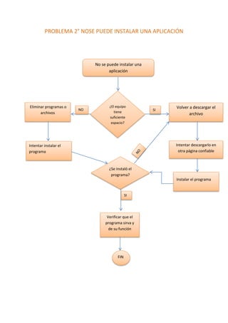
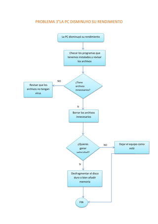
PROBLEMA 3°LA PC DISMINUYO SU RENDIMIENTO
NO
SI
NO
SI
La PC disminuyó su rendimiento
Checar los programas que
tenemos instalados y revisar
los archivos
Revisar que los
archivos no tengan
virus
Borrar los archivos
innecesarios
¿Tiene
archivos
innecesarios?
¿Quieres
ganar
velocidad?
Desfragmentar el disco
duro o bien añadir
memoria
Dejar el equipo como
está
FIN
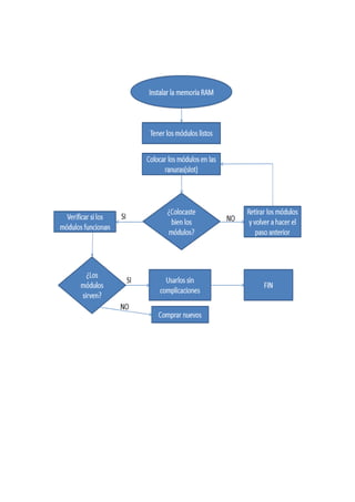
Mantenimiento a un
teclado
Limpiar las teclas y
chupones
Limpiar
membranas con
alcohol
isopropilico
Conectar y ver si sirve el
tecladoFin
Desconectar
Quitar los tornillos de la
parte superior del teclado
y desármalo
Quitar la tapa lo más
derecho posible para no
perder ningún material del
teclado
Quitar chupones y la
barra verde
Limpiar libremente
el teclado y sin
complicaciones
Esperar el secado y al
terminar, ensamblar las
piezas
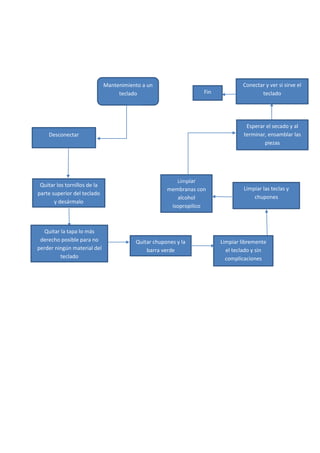
Limpiar un gabinete
Herramientas; Pinceles, Pulsera
antiestática, desarmadores,
trapo y soplete ador
Desconectar el gabinete de la
electricidad
Localizar los componentes de
gabinete, y desarmar las piezas
del gabinete
Ya al tener el gabinete vacío,
disponemos a sopletear el área
del computador
Remover el polvo restante con
el trapo en los lugares que no se
desprendió el polvo
Ensamblar las piezas del
computador bien y en orden y
conectar a la electricidad
¿Funciona
correctamente el
computador?
Usar sin complicación alguna
Ver si colocamos mal una
pieza o ensamblamos mal un
componente
SINO
FIN

diagramas de flujo

  • 2.
    PROBLEMA 2° NOSEPUEDE INSTALAR UNA APLICACIÓN No se puede instalar una aplicación ¿El equipo tiene suficiente espacio? Eliminar programas o archivos Verificar que el programa sirva y de su función Intentar descargarlo en otra página confiable Volver a descargar el archivo SI Intentar instalar el programa ¿Se instaló el programa? NO SI Instalar el programa FIN
  • 3.
    PROBLEMA 3°LA PCDISMINUYO SU RENDIMIENTO NO SI NO SI La PC disminuyó su rendimiento Checar los programas que tenemos instalados y revisar los archivos Revisar que los archivos no tengan virus Borrar los archivos innecesarios ¿Tiene archivos innecesarios? ¿Quieres ganar velocidad? Desfragmentar el disco duro o bien añadir memoria Dejar el equipo como está FIN
  • 4.
    Mantenimiento a un teclado Limpiarlas teclas y chupones Limpiar membranas con alcohol isopropilico Conectar y ver si sirve el tecladoFin Desconectar Quitar los tornillos de la parte superior del teclado y desármalo Quitar la tapa lo más derecho posible para no perder ningún material del teclado Quitar chupones y la barra verde Limpiar libremente el teclado y sin complicaciones Esperar el secado y al terminar, ensamblar las piezas
  • 6.
    Limpiar un gabinete Herramientas;Pinceles, Pulsera antiestática, desarmadores, trapo y soplete ador Desconectar el gabinete de la electricidad Localizar los componentes de gabinete, y desarmar las piezas del gabinete Ya al tener el gabinete vacío, disponemos a sopletear el área del computador Remover el polvo restante con el trapo en los lugares que no se desprendió el polvo Ensamblar las piezas del computador bien y en orden y conectar a la electricidad ¿Funciona correctamente el computador? Usar sin complicación alguna Ver si colocamos mal una pieza o ensamblamos mal un componente SINO FIN