Incrustar presentación
Descargar para leer sin conexión



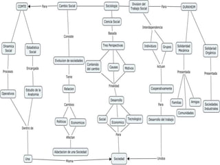
Este documento presenta un mapa conceptual sobre la división social del trabajo de acuerdo a Émile Durkheim. Fue creado por Diana Suárez para la profesora Yamilet Lucena como parte de un curso de Sociología en la Universidad Fermín Toro. Incluye referencias bibliográficas de material de la plataforma SAIA y de los sitios web de Wikipedia y Google sobre la teoría de la división social del trabajo de Durkheim.


