Incrustar presentación
Descargar para leer sin conexión




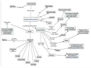
El documento presenta un mapa conceptual sobre los fundamentos de las ciencias sociales. Explica que las ciencias sociales estudian a los seres humanos y su comportamiento en sociedad, buscando comprender cómo se organizan y relacionan. Incluye definiciones básicas de ciencias sociales según fuentes como Definición ABC y Wikipedia, y lista las bibliografías consultadas como la Guía Fundamentos de las Ciencias Sociales de la Universidad Fermín Toro.


