Incrustar presentación
Descargar para leer sin conexión


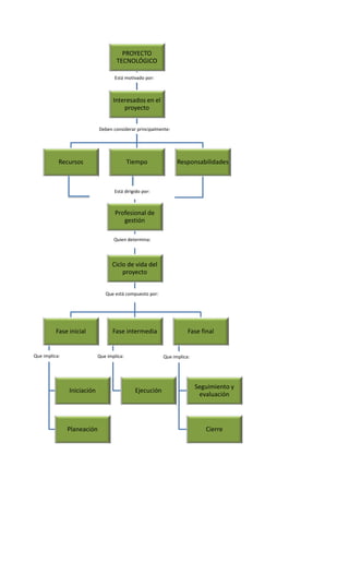
Este documento describe las fases y componentes clave de un proyecto tecnológico. Incluye una fase inicial de iniciación y planeación, una fase intermedia de ejecución, y una fase final de seguimiento, evaluación y cierre. Un profesional de gestión dirige el proyecto y determina los recursos, el tiempo y las responsabilidades requeridas a lo largo de su ciclo de vida.
