Ejercicio 17
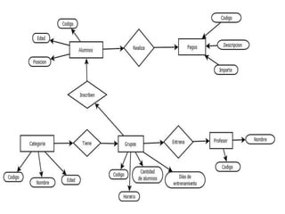
La liga infantil de beisbol contrató a una empresa de servicios informáticos para
sistematizar su información. La liga se organiza por categorías, de las que se conocen:
código, nombre(párvulos, chupones, infantil A, infantil B, infantil C, juvenil A, juvenil
B, Juvenil C), así como la edad correspondiente. Cada categoría tiene uno o varios
grupos, de cada grupo se conoce: código, cantidad de alumnos, horario de
entrenamiento, días de entrenamiento. Un grupo pertenece a una sola categoría.
Cada grupo es entrenado por un profesor, un profesor puede entrenar a uno o varios
grupos. De profesor se conoce: código y nombre. Los alumnos se inscriben en un
solo curso y en un curso están inscritos varios alumnos. De los alumnos se conoce:
código, edad, posición (pitcher, cátcher, jardinero, izquierdo, jardinero derecho, short
stop, 1ra base, 2da base, 3ra base, designado). Cada alumno realiza uno o mas
pagos, un pago es realizado por un solo alumno. De pago se conoce: código,
descripción(mensualidad, uniforme, pelota), importe .
Relaciones de Tablas
Reflexión
• ¿Qué se me dificultó ? En ese ejercicio se me
dificultó representar la cardinalidad, las
relaciones son 1:N

Ejercicio 17

  • 1.
    Ejercicio 17 La ligainfantil de beisbol contrató a una empresa de servicios informáticos para sistematizar su información. La liga se organiza por categorías, de las que se conocen: código, nombre(párvulos, chupones, infantil A, infantil B, infantil C, juvenil A, juvenil B, Juvenil C), así como la edad correspondiente. Cada categoría tiene uno o varios grupos, de cada grupo se conoce: código, cantidad de alumnos, horario de entrenamiento, días de entrenamiento. Un grupo pertenece a una sola categoría. Cada grupo es entrenado por un profesor, un profesor puede entrenar a uno o varios grupos. De profesor se conoce: código y nombre. Los alumnos se inscriben en un solo curso y en un curso están inscritos varios alumnos. De los alumnos se conoce: código, edad, posición (pitcher, cátcher, jardinero, izquierdo, jardinero derecho, short stop, 1ra base, 2da base, 3ra base, designado). Cada alumno realiza uno o mas pagos, un pago es realizado por un solo alumno. De pago se conoce: código, descripción(mensualidad, uniforme, pelota), importe .
  • 6.
  • 7.
    Reflexión • ¿Qué seme dificultó ? En ese ejercicio se me dificultó representar la cardinalidad, las relaciones son 1:N