PRINCIPIOS BASICOS DE ENRUTAMIENTO Y SUBREDES
                                                                                                                                                                    •bajo nivel: Estos definen la forma en
                                                                                                                                                                    que se transmiten las señales por cable.
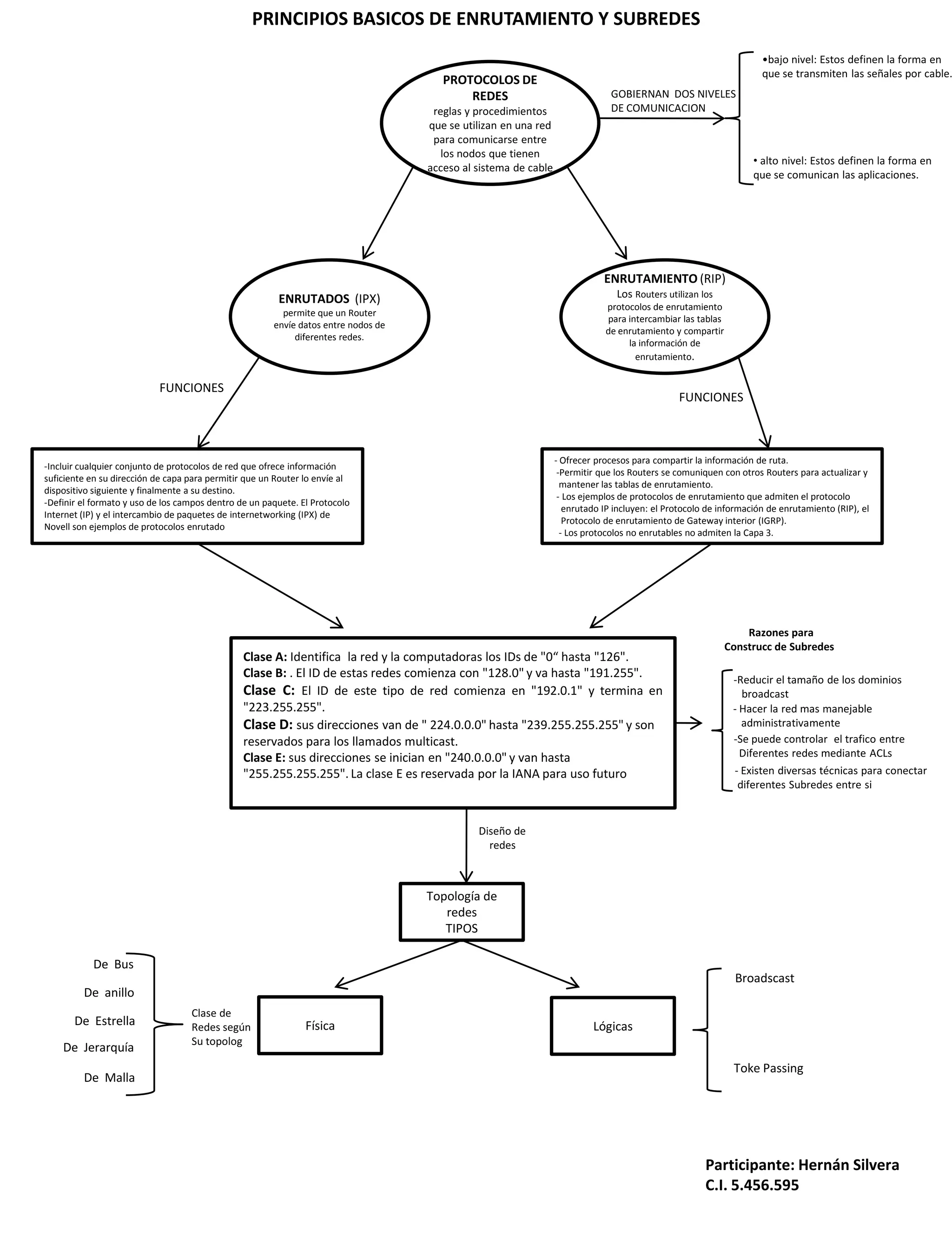
                                                                                       PROTOCOLOS DE
                                                                                           REDES                               GOBIERNAN DOS NIVELES
                                                                                     reglas y procedimientos                   DE COMUNICACION
                                                                                    que se utilizan en una red
                                                                                     para comunicarse entre
                                                                                       los nodos que tienen
                                                                                                                                                                  • alto nivel: Estos definen la forma en
                                                                                    acceso al sistema de cable
                                                                                                                                                                  que se comunican las aplicaciones.




                                                                                                                             ENRUTAMIENTO (RIP)
                                                        ENRUTADOS (IPX)                                                        Los Routers utilizan los
                                                                                                                             protocolos de enrutamiento
                                                         permite que un Router
                                                                                                                             para intercambiar las tablas
                                                       envíe datos entre nodos de
                                                                                                                             de enrutamiento y compartir
                                                            diferentes redes.
                                                                                                                                  la información de
                                                                                                                                    enrutamiento.


                           FUNCIONES
                                                                                                                                               FUNCIONES



                                                                                                                 - Ofrecer procesos para compartir la información de ruta.
-Incluir cualquier conjunto de protocolos de red que ofrece información
                                                                                                                  -Permitir que los Routers se comuniquen con otros Routers para actualizar y
suficiente en su dirección de capa para permitir que un Router lo envíe al
                                                                                                                   mantener las tablas de enrutamiento.
dispositivo siguiente y finalmente a su destino.
                                                                                                                  - Los ejemplos de protocolos de enrutamiento que admiten el protocolo
-Definir el formato y uso de los campos dentro de un paquete. El Protocolo
                                                                                                                    enrutado IP incluyen: el Protocolo de información de enrutamiento (RIP), el
Internet (IP) y el intercambio de paquetes de internetworking (IPX) de
                                                                                                                    Protocolo de enrutamiento de Gateway interior (IGRP).
Novell son ejemplos de protocolos enrutado
                                                                                                                   - Los protocolos no enrutables no admiten la Capa 3.




                                                                                                                                                                Razones para
                                                                                                                                                            Construcc de Subredes
                                                Clase A: Identifica la red y la computadoras los IDs de "0“ hasta "126".
                                                Clase B: . El ID de estas redes comienza con "128.0" y va hasta "191.255".                                   -Reducir el tamaño de los dominios
                                                Clase C: El ID de este tipo de red comienza en "192.0.1" y termina en                                          broadcast
                                                "223.255.255".                                                                                               - Hacer la red mas manejable
                                                Clase D: sus direcciones van de " 224.0.0.0" hasta "239.255.255.255" y son                                     administrativamente
                                                reservados para los llamados multicast.                                                                      -Se puede controlar el trafico entre
                                                Clase E: sus direcciones se inician en "240.0.0.0" y van hasta                                                 Diferentes redes mediante ACLs
                                                "255.255.255.255". La clase E es reservada por la IANA para uso futuro                                       - Existen diversas técnicas para conectar
                                                                                                                                                              diferentes Subredes entre si


                                                                                              Diseño de
                                                                                                redes



                                                                                    Topología de
                                                                                       redes
                                                                                       TIPOS

           De Bus
                                                                                                                                                              Broadscast
         De anillo
                                   Clase de
       De Estrella                 Redes según                 Física                                                     Lógicas
                                   Su topolog
    De Jerarquía
                                                                                                                                                             Toke Passing
         De Malla




                                                                                                                                                      Participante: Hernán Silvera
                                                                                                                                                      C.I. 5.456.595
PRINCIPIOS BASICOS DE ENRUTAMIENTO Y SUBREDES




                                    Recomendaciones para la
                                  instalación y configuración de
                                 topologías (SEGUN NORMA EIA/TIA
                                             568 A )




 La distancia
                                           Rendimiento de los      Tomas y los conectores
maxima de los     La topología
                                             componentes           de telecomunicaciones
    cables




                                                                                  Participante: Hernán Silvera
                                                                                  C.I. 5.456.595

Enrutamiento de redes

  • 1.
    PRINCIPIOS BASICOS DEENRUTAMIENTO Y SUBREDES •bajo nivel: Estos definen la forma en que se transmiten las señales por cable. PROTOCOLOS DE REDES GOBIERNAN DOS NIVELES reglas y procedimientos DE COMUNICACION que se utilizan en una red para comunicarse entre los nodos que tienen • alto nivel: Estos definen la forma en acceso al sistema de cable que se comunican las aplicaciones. ENRUTAMIENTO (RIP) ENRUTADOS (IPX) Los Routers utilizan los protocolos de enrutamiento permite que un Router para intercambiar las tablas envíe datos entre nodos de de enrutamiento y compartir diferentes redes. la información de enrutamiento. FUNCIONES FUNCIONES - Ofrecer procesos para compartir la información de ruta. -Incluir cualquier conjunto de protocolos de red que ofrece información -Permitir que los Routers se comuniquen con otros Routers para actualizar y suficiente en su dirección de capa para permitir que un Router lo envíe al mantener las tablas de enrutamiento. dispositivo siguiente y finalmente a su destino. - Los ejemplos de protocolos de enrutamiento que admiten el protocolo -Definir el formato y uso de los campos dentro de un paquete. El Protocolo enrutado IP incluyen: el Protocolo de información de enrutamiento (RIP), el Internet (IP) y el intercambio de paquetes de internetworking (IPX) de Protocolo de enrutamiento de Gateway interior (IGRP). Novell son ejemplos de protocolos enrutado - Los protocolos no enrutables no admiten la Capa 3. Razones para Construcc de Subredes Clase A: Identifica la red y la computadoras los IDs de "0“ hasta "126". Clase B: . El ID de estas redes comienza con "128.0" y va hasta "191.255". -Reducir el tamaño de los dominios Clase C: El ID de este tipo de red comienza en "192.0.1" y termina en broadcast "223.255.255". - Hacer la red mas manejable Clase D: sus direcciones van de " 224.0.0.0" hasta "239.255.255.255" y son administrativamente reservados para los llamados multicast. -Se puede controlar el trafico entre Clase E: sus direcciones se inician en "240.0.0.0" y van hasta Diferentes redes mediante ACLs "255.255.255.255". La clase E es reservada por la IANA para uso futuro - Existen diversas técnicas para conectar diferentes Subredes entre si Diseño de redes Topología de redes TIPOS De Bus Broadscast De anillo Clase de De Estrella Redes según Física Lógicas Su topolog De Jerarquía Toke Passing De Malla Participante: Hernán Silvera C.I. 5.456.595
  • 2.
    PRINCIPIOS BASICOS DEENRUTAMIENTO Y SUBREDES Recomendaciones para la instalación y configuración de topologías (SEGUN NORMA EIA/TIA 568 A ) La distancia Rendimiento de los Tomas y los conectores maxima de los La topología componentes de telecomunicaciones cables Participante: Hernán Silvera C.I. 5.456.595