Incrustar presentación
Descargar para leer sin conexión

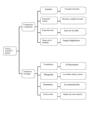
El documento presenta una tabla con diferentes aspectos del estudio de la lengua, incluyendo la lectura, expresión escrita y oral, juegos con el lenguaje, vocabulario, ortografía, gramática, y repaso del curso anterior. La tabla indica que estas actividades ocurrieron en un lugar llamado Papelum.
