Incrustar presentación
Descargar para leer sin conexión

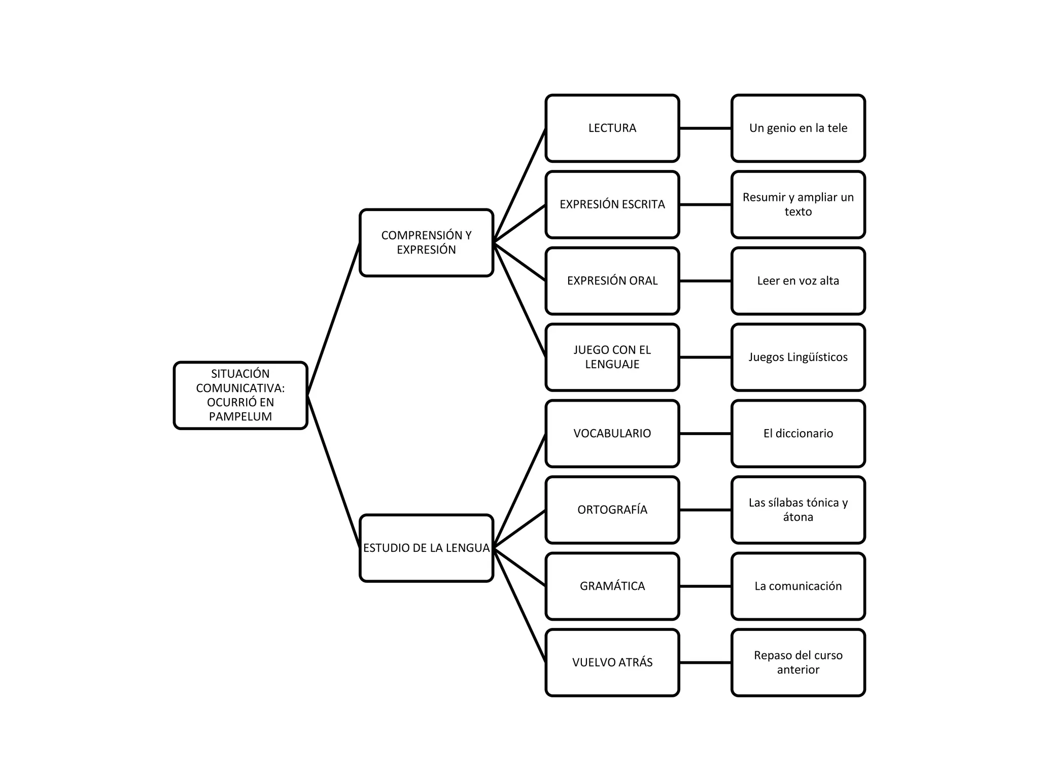
El documento presenta las diferentes secciones de un curso de lengua, incluyendo lectura, expresión escrita, expresión oral, juegos con el lenguaje, vocabulario, ortografía, gramática, repaso del curso anterior, comprensión y expresión, y estudio de la lengua. Cada sección se enfoca en un aspecto diferente del desarrollo de habilidades lingüísticas.
