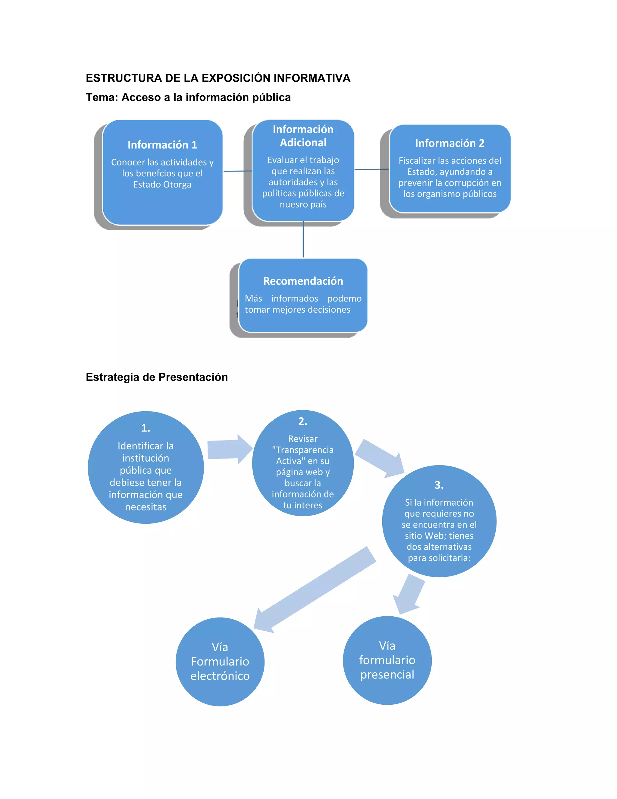
ESTRUCTURA DE LA EXPOSICIÓN INFORMATIVA
Tema: Acceso a la información pública
Estrategia de Presentación
Información 
Adicional
Evaluar el trabajo 
que realizan las 
autoridades y las 
políticas públicas de 
nuesro país
Recomendación
Más informados podemo
tomar mejores decisiones
Información 2
Fiscalizar las acciones del 
Estado, ayundando a 
prevenir la corrupción en 
los organismo públicos
Información 1
Conocer las actividades y 
los benefcios que el 
Estado Otorga
1.
Identificar la 
institución 
pública que 
debiese tener la 
información que 
necesitas
2.
Revisar 
"Transparencia 
Activa" en su 
página web y 
buscar la 
información de  
tu interes
3.
Si la información 
que requieres no 
se encuentra en el 
sitio Web; tienes 
dos alternativas 
para solicitarla:
Vía 
formulario 
presencial
Vía 
Formulario 
electrónico
ESTRUCTURA DE LA EXPOSICIÓN PERSUASIVA
Tema: Conducir a partir de los 18 años de edad
Idea
Porque conducir a partir de
los 18 años de edad
Argumento 1
Los conductores jóvenes, debido a
la falta de experiencia y a la
inmadurez en el camino, son
propensos a un mayor porcentaje
de accidentes
Observación
1.1
Una disminución
en la edad de
conducir de 16 a
18 años reduciría
el promedio de
automóviles en el
camino, creando
un entorno de
conducción más
seguro para
todos y además
reduciría el
tráfico.
Observación
1.2
Además, una
reducción en el
número de
automóviles
reduciría la
cantidad de
contaminación y
consumo de
gasolina por los
vehículos.
Argumento 2
En las manos de un conductor
irresponsable, un automóvil puede
provocar daño a otros o así mismos.
Observación
2.1
Niños menos
saludables, al no
promover el
deporte,
incluyendo que
los niños pasan
menos tiempo en
el hogar.
Estrategia de Presentación
Estructure sus ideas   darwin quezada

Estructure sus ideas darwin quezada

  • 1.
    ESTRUCTURA DE LAEXPOSICIÓN INFORMATIVA Tema: Acceso a la información pública Estrategia de Presentación Información  Adicional Evaluar el trabajo  que realizan las  autoridades y las  políticas públicas de  nuesro país Recomendación Más informados podemo tomar mejores decisiones Información 2 Fiscalizar las acciones del  Estado, ayundando a  prevenir la corrupción en  los organismo públicos Información 1 Conocer las actividades y  los benefcios que el  Estado Otorga 1. Identificar la  institución  pública que  debiese tener la  información que  necesitas 2. Revisar  "Transparencia  Activa" en su  página web y  buscar la  información de   tu interes 3. Si la información  que requieres no  se encuentra en el  sitio Web; tienes  dos alternativas  para solicitarla: Vía  formulario  presencial Vía  Formulario  electrónico
  • 3.
    ESTRUCTURA DE LAEXPOSICIÓN PERSUASIVA Tema: Conducir a partir de los 18 años de edad Idea Porque conducir a partir de los 18 años de edad Argumento 1 Los conductores jóvenes, debido a la falta de experiencia y a la inmadurez en el camino, son propensos a un mayor porcentaje de accidentes Observación 1.1 Una disminución en la edad de conducir de 16 a 18 años reduciría el promedio de automóviles en el camino, creando un entorno de conducción más seguro para todos y además reduciría el tráfico. Observación 1.2 Además, una reducción en el número de automóviles reduciría la cantidad de contaminación y consumo de gasolina por los vehículos. Argumento 2 En las manos de un conductor irresponsable, un automóvil puede provocar daño a otros o así mismos. Observación 2.1 Niños menos saludables, al no promover el deporte, incluyendo que los niños pasan menos tiempo en el hogar.
  • 4.