Incrustar presentación
Descargar para leer sin conexión


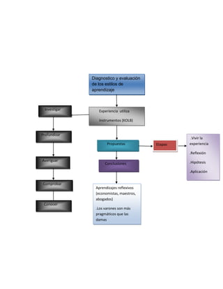
Este documento discute el modelo de aprendizaje experiencial de Kolb y sus cuatro etapas: vivir la experiencia, reflexión, formación de conceptos y pruebas. También sugiere que los hombres tienden a ser más pragmáticos que las mujeres en su estilo de aprendizaje.
