NEUROTRANSMISORES
Santiago Montejo Serafín
Luis Donaldo Hernandez Marquez
Diego René Bustos Calvo
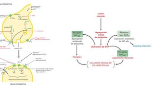
SEROTONINA
Es una sustancia producto del metabolismo del triptófano y que tiene actividades en
el SNC y SNP, donde forma cúmulos en las células ECL de todo el tracto GI así como
en las plaquetas.
TRIPTÓFANO
5HT EN
VMAT2
AADC
L-5
HIDROXITRIPTAMINA
.
LAT1
SERT
MAO
VÍAS SEROTONINÉRGICAS DE L
SNC.
Se produce primordialmente en el
núcleo rafe en el tallo cerebral.
FUNCIONES
● Regulación del sueño.
● Cognición.
● Percepción sensorial.
● Actividad motora.
● Regulación de temperatura.
● Nocicepción.
● Estado de ánimo.
● Apetito.
● Comportamiento sexual.
● Secreción de hormonas.
La p-clorofenilalanina, un inhibidor de la
hidroxilasa del triptófano provoca insomnio.
El sumitriptán (agonista de SERT) se
comercializa con naproxeno para el
tratamiento de la migraña.
La buspirona se utiliza para le tratamiento de
la ansiedad e imita la actividad de las
bezodiacepinas sin interactuar con GABA.
La anorgasmia, disfunción erectil,
disminución de líbido y anhedonia sexual son
efectos adversos de los SSRI Y SNRI.
SSRI Y SNRI se prescriben generalmente para el
tratamiento del trastorno depresivo mayor, el trastorno
obesesivo-compulsivo, el trastorno de pánico, el trastorno
de ansiedad generalizada, fibromialgia y dolor
neuropático.
DOPAMINA.
Es una catecolamina que no atraviesa la
BBB. Relacionada estrechamente con la
melanina. Utiliza como precursores a la
fenilalanina y tirosina.
Los inhibidores selectivos de la MAO
pueden aumentar la concentración de L-
dopa y Dopamina, aunque luego compite
con la COMT por la recaptación.
Entacapona y tolcapona se administran en
conjunto con L-dopa.
● Vasodilatación e
inotropismo postivo.
● Aumenta la natriuresis.
● Regula la liberación de
catecolaminas.
● Recompensa.
● Emoción.
● Cognición.
● Memoria.
● Actividad motriz.
Está vinculada al GABA y el glutamato.
PRINCIPALES PROYECCIONES
DOPAMINÉRGICAS:
● Vía nigroestriatal.
● Vía mesolímbica.
● Vía tuberoinfundibular.
La desregulación participa en tourette, depresión
bipolar, esquizofrenia, ADHD y adicción de abuso
de sustancias.
Acetilcolina
Es un neurotransmisor
excitatorio
Secretado por neuronas
motoras, núcleos
basales,neuronas
preganglionares del
SNA, SNS Y SNP.
Funciones:
❖ Contraccion muscular
❖ Vigilia del sueño
❖ Neurotransmisor inhibidor
en el corazón
Patologías asociadas
● Miastenia Gravis: es una enfermedad autoinmune, caracterizada por
debilidad muscular y fatiga. Ocurre cuando el cuerpo produce de
forma inapropiada anticuerpos contra los receptores nicotínicos de la
placa neuromuscular, y de este modo inhibe la transmisión de señales
de la acetilcolina.
● Deficit de los receptores de acetilcolina o Síndrome miastenico
congenito: el déficit de receptores de acetilcolina es una enfermedad
genética de la unión neuromuscular. Forma parte del grupo de
síndromes miasténicos congénitos, caracterizados por anomalías
localizadas antes de (SMC presinápticos), después de (SMC
postsinápticos) o en la sinapsis (SMC sinápticos).
● Distonía: Las distonías resultan de una anormalidad en un área del
cerebro llamada ganglio basal.
Adrenalina
La adrenalina, es un
neurotransmisor excitatorio
producido por las células
cromafines de la glándula
suprarrenal
Funciones:
❖ Aumento de FC
❖ Aumento de TA
❖ Glucogenolisis
Patologías asociadas
❖ Hipertensión
❖ Estrés crónico
❖ Cefaleas
❖ Ansiedad
Náuseas,mareos, insomnio, problemas de visión temporales e
incluso problemas cardíacos.
Noradrenalina
Es un neurotransmisor
excitatorio producido en el
tronco encefálico, hipotálamo y
glándulas suprarrenales, el
cual es liberado al torrente
sanguíneo.
Funciones:
❖ Aumenta los niveles de
vigilia y sueño
❖ estimula procesos
fisiologicos
Patologías Asociadas
❖ Ansiedad generalizada
❖ Depresión
❖ Demencia en el Alzheimer
❖ Posible Psicosis
❖ Pérdida de apetito
❖ Mal humor
❖ Sensación general de malestar
❖ Palpitaciones o arritmias
Histamina
Efectos:
● Permeabilidad
● Contracción
● Secreción gástrica
● Regulación del sueño y vigilia
Histamina
¿Dónde actúa?:
● Tracto gastrointestinal
● Vías respiratorias
● Sistema nervioso central
● Sistema cardiovascular
Es degradada por la
histaminasa y la DAO
Histamina
Fármacos asociados:
● Antihistamínicos
● Inhibidores de la histamina
● Epinefrina
Patologías asociadas
● Alergias
● Intolerancia a la histamina
● Síndrome de histaminosis
GABA
Se forma junto al glutamato.
Se encuentra en grandes concentraciones en
el cerebelo.
Actua como neurotranmisor inhibitorio.
Las bezodiacepinas y barbitúricos son
moduladores alostéricos del receptor GABA.
Indicado en trastornos convulsivos y sedación.
Glutamato
Efectos:
● Excitación neuronal
● Plasticidad neuronal
● Control motor
● Regulación del dolor
● Regulación del sueño
Glutamato
¿Donde actúa?:
● Páncreas
● Riñones
● Ojos
Es degradada por la enzima
glutamato descarboxilasa
Glutamato
Fármacos asociados:
● Antagonistas del receptor NMDA
● Inhibidores de la recaptación de
glutamato
Patologías asociadas
● Enf. neurodegenerativas
● Epilepsia
Dopamina
Efectos:
● Regulación del movimiento
● Regulación de la recompensa y placer
● Motivación y atención
● Regulación del estado de ánimo
● Regulación de la presión arterial
● Regulación de la producción de orina
● Regulación de la función gastrointestinal
Dopamina
¿Donde actúa?:
● Corazón
● Riñones
● Sistema nervioso
● Tracto gastrointestinal
Es degradada por la enzima
monoaminooxidasa
Dopamina
Fármacos asociados:
● Agonistas dopaminérgicos
● Antipsicóticos
● Inhibidores de la recaptación de
dopamina
Patologías asociadas
● Enf. de Parkinson
● Trastornos del estado de ánimo
● Adicciones

Expo neurotransmisores.pptx

  • 1.
    NEUROTRANSMISORES Santiago Montejo Serafín LuisDonaldo Hernandez Marquez Diego René Bustos Calvo
  • 2.
    SEROTONINA Es una sustanciaproducto del metabolismo del triptófano y que tiene actividades en el SNC y SNP, donde forma cúmulos en las células ECL de todo el tracto GI así como en las plaquetas. TRIPTÓFANO 5HT EN VMAT2 AADC L-5 HIDROXITRIPTAMINA . LAT1 SERT MAO
  • 3.
    VÍAS SEROTONINÉRGICAS DEL SNC. Se produce primordialmente en el núcleo rafe en el tallo cerebral.
  • 5.
    FUNCIONES ● Regulación delsueño. ● Cognición. ● Percepción sensorial. ● Actividad motora. ● Regulación de temperatura. ● Nocicepción. ● Estado de ánimo. ● Apetito. ● Comportamiento sexual. ● Secreción de hormonas. La p-clorofenilalanina, un inhibidor de la hidroxilasa del triptófano provoca insomnio. El sumitriptán (agonista de SERT) se comercializa con naproxeno para el tratamiento de la migraña. La buspirona se utiliza para le tratamiento de la ansiedad e imita la actividad de las bezodiacepinas sin interactuar con GABA. La anorgasmia, disfunción erectil, disminución de líbido y anhedonia sexual son efectos adversos de los SSRI Y SNRI.
  • 6.
    SSRI Y SNRIse prescriben generalmente para el tratamiento del trastorno depresivo mayor, el trastorno obesesivo-compulsivo, el trastorno de pánico, el trastorno de ansiedad generalizada, fibromialgia y dolor neuropático.
  • 8.
    DOPAMINA. Es una catecolaminaque no atraviesa la BBB. Relacionada estrechamente con la melanina. Utiliza como precursores a la fenilalanina y tirosina. Los inhibidores selectivos de la MAO pueden aumentar la concentración de L- dopa y Dopamina, aunque luego compite con la COMT por la recaptación. Entacapona y tolcapona se administran en conjunto con L-dopa.
  • 9.
    ● Vasodilatación e inotropismopostivo. ● Aumenta la natriuresis. ● Regula la liberación de catecolaminas. ● Recompensa. ● Emoción. ● Cognición. ● Memoria. ● Actividad motriz. Está vinculada al GABA y el glutamato.
  • 10.
    PRINCIPALES PROYECCIONES DOPAMINÉRGICAS: ● Víanigroestriatal. ● Vía mesolímbica. ● Vía tuberoinfundibular. La desregulación participa en tourette, depresión bipolar, esquizofrenia, ADHD y adicción de abuso de sustancias.
  • 11.
    Acetilcolina Es un neurotransmisor excitatorio Secretadopor neuronas motoras, núcleos basales,neuronas preganglionares del SNA, SNS Y SNP. Funciones: ❖ Contraccion muscular ❖ Vigilia del sueño ❖ Neurotransmisor inhibidor en el corazón
  • 12.
    Patologías asociadas ● MiasteniaGravis: es una enfermedad autoinmune, caracterizada por debilidad muscular y fatiga. Ocurre cuando el cuerpo produce de forma inapropiada anticuerpos contra los receptores nicotínicos de la placa neuromuscular, y de este modo inhibe la transmisión de señales de la acetilcolina. ● Deficit de los receptores de acetilcolina o Síndrome miastenico congenito: el déficit de receptores de acetilcolina es una enfermedad genética de la unión neuromuscular. Forma parte del grupo de síndromes miasténicos congénitos, caracterizados por anomalías localizadas antes de (SMC presinápticos), después de (SMC postsinápticos) o en la sinapsis (SMC sinápticos). ● Distonía: Las distonías resultan de una anormalidad en un área del cerebro llamada ganglio basal.
  • 13.
    Adrenalina La adrenalina, esun neurotransmisor excitatorio producido por las células cromafines de la glándula suprarrenal Funciones: ❖ Aumento de FC ❖ Aumento de TA ❖ Glucogenolisis
  • 14.
    Patologías asociadas ❖ Hipertensión ❖Estrés crónico ❖ Cefaleas ❖ Ansiedad Náuseas,mareos, insomnio, problemas de visión temporales e incluso problemas cardíacos.
  • 15.
    Noradrenalina Es un neurotransmisor excitatorioproducido en el tronco encefálico, hipotálamo y glándulas suprarrenales, el cual es liberado al torrente sanguíneo. Funciones: ❖ Aumenta los niveles de vigilia y sueño ❖ estimula procesos fisiologicos
  • 16.
    Patologías Asociadas ❖ Ansiedadgeneralizada ❖ Depresión ❖ Demencia en el Alzheimer ❖ Posible Psicosis ❖ Pérdida de apetito ❖ Mal humor ❖ Sensación general de malestar ❖ Palpitaciones o arritmias
  • 17.
    Histamina Efectos: ● Permeabilidad ● Contracción ●Secreción gástrica ● Regulación del sueño y vigilia
  • 18.
    Histamina ¿Dónde actúa?: ● Tractogastrointestinal ● Vías respiratorias ● Sistema nervioso central ● Sistema cardiovascular Es degradada por la histaminasa y la DAO
  • 19.
    Histamina Fármacos asociados: ● Antihistamínicos ●Inhibidores de la histamina ● Epinefrina Patologías asociadas ● Alergias ● Intolerancia a la histamina ● Síndrome de histaminosis
  • 20.
    GABA Se forma juntoal glutamato. Se encuentra en grandes concentraciones en el cerebelo. Actua como neurotranmisor inhibitorio. Las bezodiacepinas y barbitúricos son moduladores alostéricos del receptor GABA. Indicado en trastornos convulsivos y sedación.
  • 21.
    Glutamato Efectos: ● Excitación neuronal ●Plasticidad neuronal ● Control motor ● Regulación del dolor ● Regulación del sueño
  • 22.
    Glutamato ¿Donde actúa?: ● Páncreas ●Riñones ● Ojos Es degradada por la enzima glutamato descarboxilasa
  • 23.
    Glutamato Fármacos asociados: ● Antagonistasdel receptor NMDA ● Inhibidores de la recaptación de glutamato Patologías asociadas ● Enf. neurodegenerativas ● Epilepsia
  • 24.
    Dopamina Efectos: ● Regulación delmovimiento ● Regulación de la recompensa y placer ● Motivación y atención ● Regulación del estado de ánimo ● Regulación de la presión arterial ● Regulación de la producción de orina ● Regulación de la función gastrointestinal
  • 25.
    Dopamina ¿Donde actúa?: ● Corazón ●Riñones ● Sistema nervioso ● Tracto gastrointestinal Es degradada por la enzima monoaminooxidasa
  • 26.
    Dopamina Fármacos asociados: ● Agonistasdopaminérgicos ● Antipsicóticos ● Inhibidores de la recaptación de dopamina Patologías asociadas ● Enf. de Parkinson ● Trastornos del estado de ánimo ● Adicciones