Incrustar presentación
Descargar para leer sin conexión


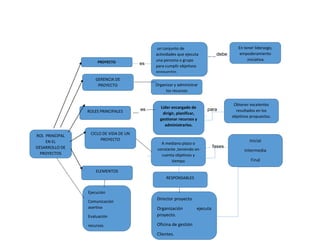
El rol principal de un profesional en el desarrollo de proyectos es liderar y administrar los recursos a través de una excelente gestión de proyectos. Los elementos necesarios para garantizar el ciclo de vida completo de un proyecto son las fases inicial, intermedia y final. Los principales responsables de establecer adecuadamente el ciclo de vida de un proyecto son el director del proyecto y la organización que ejecuta el proyecto.

