Mapa conceptual Gerencia de Proyectos y ciclo de vida.
1
MAPA CONCEPTUAL
GERENCIA DE PROYECTOS Y CICLO DE VIDA
Amaya Cruz Gloria Andrea
Estudiante-Aprendiente
Esquema sobre Gerencia de Proyectos y ciclo de vida
JORGE ANDRICK PARRA VALENCIA
Ingeniero de Sistemas
Magister en Informática
Profesor - Consultor CVUDES
GERENCIA DE PROYECTOS DE TECNOLOGÍA EDUCATIVA
PLATAFORMA CAMPUS VIRTUAL CVUDES
MONIQUIRÁ
2017
Mapa conceptual Gerencia de Proyectos y ciclo de vida.
2
INTRODUCCION
El avance tecnológico en la actualidad, ha hecho que sean diversas las formas de
enseñar, ajustadas al tiempo y prioridades de cada estudiante; y así mismo los recursos
para el aprendizaje sean variados, de tal forma que las Instituciones de alto nivel
académico, han visto la necesidad de ir adaptando sus planes de administración, para que
tengan accesibilidad a todos aquellos, que deseen vincularse a sus programas.
Hoy en día es fácil ver a nuestro lado cualquier artefacto tecnológico, que incluso un
niño de temprana edad, ya maneja con cierta facilidad; y esto por ende ha traspasado la
idea que teníamos de un futuro científico y homologado en lo virtual. Vaillant, Marcelo
(2012) comenta acerca de una sociedad en relación a una expansión de las nuevas
tecnologías de tipo administrativo.
Es hora de cambiar y darle al universo seres capaces de decidir e implementar nuevas
tecnologías. Porque truncar el saber, si debemos ir a la vanguardia de la innovación.
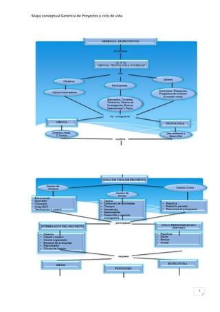
El esquema que se presenta intenta vislumbrar paso a paso cada uno de los elementos,
recursos, objetivos de una buena planificación estratégica, partiendo de lo específico a un
entorno general. Adaptándolo así mismo a nuestro acontecer diario, en las condiciones y
espacios que nos desenvolvemos. Fácilmente un estudiante – aprendiente puede estar en un
contexto apartado, pero si tiene acceso a internet, podrá solucionar inquietudes y llevar su
labor académica a cabalidad, y así mismo contar con una buena administración, así sea en
una sede retirada de la Institución, a la cual está vinculada.
Seguir los parámetros de una excelente administración actualizada, no es que nos evite
incurrir en errores, pero si podemos tener la certeza, que con una excelente planificación,
podremos salir adelante y lograr un buen ciclo de vida de determinado proyecto.
Mapa conceptual Gerencia de Proyectos y ciclo de vida.
3
Mapa conceptual Gerencia de Proyectos y ciclo de vida.
4
Mapa conceptual Gerencia de Proyectos y ciclo de vida.
5
CONCLUSIONES
 Reconocer una verdadera planificación estratégica al administrar de manera
eficiente una organización de cualquier índole.
 Identificar a través de un mapa conceptual cada una de las herramientas de la
Planificación estratégica, y la apropiación de las mismas en el proceso como
Magister.
 Brindar seguridad en el desplazamiento autónomo del Estudiante-
Aprendiente, en el campo administrativo, en donde se desempeña como docente.
 Lograr comprender los actores intervinientes en el módulo Gerencia de
proyectos de tecnología Educativa.
 Trabajar de manera conjunta con el Docente- Orientador para llevar a cabo el
objetivo a desarrollar; en este caso la elaboración de un mapa conceptual sobre
la adaptabilidad de las herramientas del campo administrativo en todos los
ámbitos educativos.
Mapa conceptual Gerencia de Proyectos y ciclo de vida.
6
BIBLIOGRAFÍA
Centro de Escritura Javeriano. Normas APA.
Corporación de Estudios Tecnológicos del Norte del Valle. (2012).Manual de Estilo APA.
Chiavenato, Idalberto (2007).Introducción a la teoría General de la Administración.
Editorial McGraw Hill. Séptima Edición. México.
Hernández y Rodríguez, Sergio (2006). Introducción a la Administración. Teoría General
Administrativa: origen, evolución y vanguardia. Editorial Mac Graw Hill. Cuarta Edición.
México. 2006
Cassanelli, A. N., Guarino, M. C. G., & Sánchez, G. F. (2014). PROYECTOS DE I+ D,
CARACTERIZACIÓN DEL TIPO DE INVESTIGACIÓN Y EL ROL DE GERENTE DE
PROYECTOS. Iberoamerican Journal of Project Management, 5(2), 01-16.

Gloria andreaamaya actividad1_2mapac

  • 1.
    Mapa conceptual Gerenciade Proyectos y ciclo de vida. 1 MAPA CONCEPTUAL GERENCIA DE PROYECTOS Y CICLO DE VIDA Amaya Cruz Gloria Andrea Estudiante-Aprendiente Esquema sobre Gerencia de Proyectos y ciclo de vida JORGE ANDRICK PARRA VALENCIA Ingeniero de Sistemas Magister en Informática Profesor - Consultor CVUDES GERENCIA DE PROYECTOS DE TECNOLOGÍA EDUCATIVA PLATAFORMA CAMPUS VIRTUAL CVUDES MONIQUIRÁ 2017
  • 2.
    Mapa conceptual Gerenciade Proyectos y ciclo de vida. 2 INTRODUCCION El avance tecnológico en la actualidad, ha hecho que sean diversas las formas de enseñar, ajustadas al tiempo y prioridades de cada estudiante; y así mismo los recursos para el aprendizaje sean variados, de tal forma que las Instituciones de alto nivel académico, han visto la necesidad de ir adaptando sus planes de administración, para que tengan accesibilidad a todos aquellos, que deseen vincularse a sus programas. Hoy en día es fácil ver a nuestro lado cualquier artefacto tecnológico, que incluso un niño de temprana edad, ya maneja con cierta facilidad; y esto por ende ha traspasado la idea que teníamos de un futuro científico y homologado en lo virtual. Vaillant, Marcelo (2012) comenta acerca de una sociedad en relación a una expansión de las nuevas tecnologías de tipo administrativo. Es hora de cambiar y darle al universo seres capaces de decidir e implementar nuevas tecnologías. Porque truncar el saber, si debemos ir a la vanguardia de la innovación. El esquema que se presenta intenta vislumbrar paso a paso cada uno de los elementos, recursos, objetivos de una buena planificación estratégica, partiendo de lo específico a un entorno general. Adaptándolo así mismo a nuestro acontecer diario, en las condiciones y espacios que nos desenvolvemos. Fácilmente un estudiante – aprendiente puede estar en un contexto apartado, pero si tiene acceso a internet, podrá solucionar inquietudes y llevar su labor académica a cabalidad, y así mismo contar con una buena administración, así sea en una sede retirada de la Institución, a la cual está vinculada. Seguir los parámetros de una excelente administración actualizada, no es que nos evite incurrir en errores, pero si podemos tener la certeza, que con una excelente planificación, podremos salir adelante y lograr un buen ciclo de vida de determinado proyecto.
  • 3.
    Mapa conceptual Gerenciade Proyectos y ciclo de vida. 3
  • 4.
    Mapa conceptual Gerenciade Proyectos y ciclo de vida. 4
  • 5.
    Mapa conceptual Gerenciade Proyectos y ciclo de vida. 5 CONCLUSIONES  Reconocer una verdadera planificación estratégica al administrar de manera eficiente una organización de cualquier índole.  Identificar a través de un mapa conceptual cada una de las herramientas de la Planificación estratégica, y la apropiación de las mismas en el proceso como Magister.  Brindar seguridad en el desplazamiento autónomo del Estudiante- Aprendiente, en el campo administrativo, en donde se desempeña como docente.  Lograr comprender los actores intervinientes en el módulo Gerencia de proyectos de tecnología Educativa.  Trabajar de manera conjunta con el Docente- Orientador para llevar a cabo el objetivo a desarrollar; en este caso la elaboración de un mapa conceptual sobre la adaptabilidad de las herramientas del campo administrativo en todos los ámbitos educativos.
  • 6.
    Mapa conceptual Gerenciade Proyectos y ciclo de vida. 6 BIBLIOGRAFÍA Centro de Escritura Javeriano. Normas APA. Corporación de Estudios Tecnológicos del Norte del Valle. (2012).Manual de Estilo APA. Chiavenato, Idalberto (2007).Introducción a la teoría General de la Administración. Editorial McGraw Hill. Séptima Edición. México. Hernández y Rodríguez, Sergio (2006). Introducción a la Administración. Teoría General Administrativa: origen, evolución y vanguardia. Editorial Mac Graw Hill. Cuarta Edición. México. 2006 Cassanelli, A. N., Guarino, M. C. G., & Sánchez, G. F. (2014). PROYECTOS DE I+ D, CARACTERIZACIÓN DEL TIPO DE INVESTIGACIÓN Y EL ROL DE GERENTE DE PROYECTOS. Iberoamerican Journal of Project Management, 5(2), 01-16.