constante variable independiente resultado de las pompa cm resultado delas pompas
agua ml jabon ml estrada luis d
50 15 20 30
50 20 30 28
50 25 24 25
50 30 38 32
50 35 21 23
0
10
20
30
40
50
aguaml
jabonml
estrada
constantevariable independienteresultado de las pompa cmresultado delas pompas
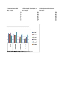
resultado pompas resultado de pompas cm resultado de pompas cm
ana maria santiago E manuela
28 13 13
25 18 12
24 19 14
21 24 19
34 27 26
luisd
anamaria
santiagoE
manuela
ependienteltado de las pompa cmresultado delas pompasresultado pompasresultado de pompas cmresultado de pompas cm
Series1
Series2
Series3
Series4
Series5
Series6

Graficas 1

  • 1.
    constante variable independienteresultado de las pompa cm resultado delas pompas agua ml jabon ml estrada luis d 50 15 20 30 50 20 30 28 50 25 24 25 50 30 38 32 50 35 21 23 0 10 20 30 40 50 aguaml jabonml estrada constantevariable independienteresultado de las pompa cmresultado delas pompas
  • 2.
    resultado pompas resultadode pompas cm resultado de pompas cm ana maria santiago E manuela 28 13 13 25 18 12 24 19 14 21 24 19 34 27 26 luisd anamaria santiagoE manuela ependienteltado de las pompa cmresultado delas pompasresultado pompasresultado de pompas cmresultado de pompas cm Series1 Series2 Series3 Series4 Series5 Series6