HERRAMIENTAS TELEMATICAS

YANI LORENA ARAUJO ESPAÑA

TUTOR:
INGRID MARCELA LEÓN TRUJILLO
INGENIERA DE SISTEMAS

UNIVERSIDAD NACIONAL ABIERTA Y A DISTANCIA
ECAPMA
CEAD FLORENCIA
SAN JOSÉ DEL FRAGUA CAQUETÁ
23/11/2013
INTRODUCCION

El internet se remota al temprano desarrollo de la redes de comunicación. La idea de una red entre ordenadores diseñada para
permitir la comunicación general entre usuarios de varias computadoras, se hay desarrollado en un gran números de pasos. La
unión la unión de todos estos desarrollos culmino con la red de redes que conocemos como internet. Esto incluida tanto como
desarrollos tecnológicos como la función de la infraestructura de la red ya existente y los sistemas de telecomunicaciones. La
más antigua versiones de estas ideas aparecieron afínales de los años 50. Implementaciones prácticas de estos conceptos
empezaron a finales de los años 60 y a lo largo de los 70. En la década de los 80, tecnologías que reconociéramos como la
bases de la moderna de internet, empezaron a expandirse por todo el mundo. En los 90 se introdujo la World Wide Web que se
hizo más común.

Línea del tiempo.
1961

Leonard Kleinrock investiga sobre conmutación de paquetes.

1962

Aparece la 1º descripción de las interacciones

1969

Se realiza la primera conexión entre los ordenadores Stanford y UNCLA y nace ARPANET

1971

Ray Tomlinson envía el primer email de la historia y aparece el primer virus creeper.

1973

Se presenta ARPANET en Europa con un enlace vía satélite.

1974

Vint Cerf y Bob Khan usan por primera vez la palabra INTERNET en una trasmisión de control de protocolo

1975

ARPANET fue transferido por DARPA a la agencia.

1978

nace el SPAM se envía el primer mensaje no solicitado que llego a 600 usuarios de ARPANET.

1983

Se introducen los protocolos TCP/IP de forma obligatoria a todos los ordenadores de ARPANET

1988

Se desarrolla el IRC (internet really chat)

1990

se creó el 1º navegador web

1991

Tim berners Lee, creó la primera página web que tenía como objetivo explicar lo que era world, wide, web.

1994

se funda Yahoo y se lanza el buscador Lycos.

1996

Microsoft entro en internet.

1997

Weblog Jarn Borger usa por primera vez el término “WEBLOG”.

1998

nace el Google y revoluciona la forma en que la gente busaca información en línea.

2001

se lanza la mayor enciclopedia colectiva WIKIPEDIA.

2003

Se lanzan Safari, My Space, Linkedin, WordePress y Tunes Store.

2004

Gmail, Flickr y Vimeo.

2005

Nace YouTube.

2008

Nace chrome.

2009

Nace foursquare.

2011

Nace el Google+.

2013
Boom de los métodos de los pagos alternativos. Los compradores online, empiezan pagar a través de
transferencia bancaria directa Online con Trustly.
CINCO RIESGOS DEL INTERNET
Lentitud de accesos.
Imposibilidad de conexión a una web en servicio de internet.
Problemas de virus.
Espionaje.
Publicidad subliminal.
En la actualidad internet representa un entorno con enormes posibilidades de búsqueda e intercambio de conocimientos,
contacto con personas de otros lugares, edades, realidades, movilización y coordinación con otros. También comporta riesgo
para todos los usuarios y especialmente para los más jóvenes.
La red es por tanto un nuevo ámbito en el que los padres tienen que educar y acompañar a sus hijos.
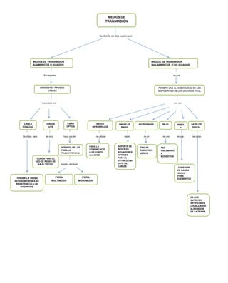
MEDIOS DE

TRANSMISION

Se divide en dos cuales son

MEDIOS DE TRANSMISION
ALAMBRICOS O GUIADOS

MEDIOS DE TRANSMISION
INALAMBRICOS O NO GUIADOS

Son aquellos

es que

DIFERENTES TIPOS DE
CABLES

PERMITE UNA ALTA MOVILIDAD DE LOS
DISPOSITIVOS DE LOS USUARIOS FINAL

Los cuales son

CABLE
COAXIAL

es muy

FIBRA
OPTICA

CABLE
UTP

Se utiliza para

que son

RAYOS
INFRARROJOS

hace uso de

se utilizan

SEÑALES DE LUZ
PARA LA
TRANSFERENCIA
COMÚN PARA EL
USO DE REDES DE
n
BAJO TECHO

TENDER LA REDES
EXTERIORES PARA SU
RESISTENECIA A LA
INTEMPERIE

PARA LA
COMUNICACIÓ
N DE CORTO
ALCANCE

existen dos tipos

FIBRA
MULTIMODO

FIBRA
MONOMODO

ONDAS DE
RADIO

estas

SOPORTE DE
REDES EN
SITUACIONES
DIFÍCILES
PARA EL
ESTABLECIMI
ENTO DE
CABLES.

MICROONDAS

es un

TIPO DE
RADIOFREC
UENCIA

WI-FI

WIMA
X

SATÉLITE
DIGITAL

es una

es una

se utiliza

RED
INALÁMBRIC
A
MODESTICA

CONEXIÓN
DE BANDA
ANCHA
PARA
ELEMENTOS
PORTABLES

EN LOS
SATÉLITES
ARTIFICIALES
LOCALIZADOS
ALREDEDOR
DE LA TIERRA
BROWSER O
NAVEGADORES
es

Un Browser o navegador web
es un software que permite el
acceso
a
Internet,
interpretando la información
de archivos y sitios web para
que éstos puedan ser leídos

Los más utilizados son

INTERNET EXPLORER

Desarrollado
por
Microsoft, ha sido el
navegador
más
utilizado desde 1999,
sin embargo la cuota
el
mercado
ha
disminuido
paulatinamente debido
a
una
renovada.
Competencia

GOOGLE CHROME

Desarrollado
por
Google, disponible e
gratuitamente
con
más de 200 millones
de usuarios es el
tercer
navegador
más utilizado en
internet.

MOZILLA FIREFOX

Es un navegador
web libre y de código
abierto
desarrolla
por
fundación
Mozilla con más de
450 millones de
usuarios,
es
el
segundo navegador
más utilizado en
internet

OPERA

Creador por la empresa
software capaz de
realizar
múltiple
tareas, ha sido pionero
en
realizar
características que hoy
en día se puede ver en
resto de navegadores
web como zoom y
otros.

SAFARI

Es un navegador de
código cerrado para
desarrollo por Apple Inc.,
el sistema es utilizado
para iPhone iPod Touch y
el iPad.

.

Ventajas y Desventajas

Ventajas: Navegador
gratuito detecta muy
bien los malwares gran
compatibilidad con las
paginas antiguas, más
1.700 complementos.
Desventajas: Mucha
inestabilidad, regular
mente lento, no es
posible borrar la caché
configuración compleja
en algunos casos es
innecesaria.

Ventajas y Desventajas

Ventajas: Agradable y
tiene lo esencial, más
rápido, consume menos
recursos de la
computadora que Mozilla,
busca y navega en
internet desde una sola
barra.
Desventajas: No tiene
marcador dinámico,
ocupa gran cantidad de
memoria RAM, al enviar
mensajes de textos desde
la web no aparecen los
últimos números

Ventajas y Desventajas Ventajas y Desventajas Ventajas y Desventajas

Ventajas: Súper velocidad
Antiphishing y Antimalware
protección avanzada contra
los tipos malos de la red,
restauración de sección
Navegación privada, gestor
de contraseña, barra de
dirección, Protección frente
fallos, carga de páginas más
veloz
Desventajas: Lento y puede
causar algunos problemas
poco intuitivo, bloquea
algunas páginas muy
antiguas.

Ventajas: mejor sistema
de recuperación de
pestañas capacidad de
tomar notas en el propio
navegador, opción de
bloqueo de publicidad
incluido, tiene función de
descargar bit-torrent, Mail
y Chat incluido en el
navegador
Desventajas: muy pocos
widgets, pocas
extensiones, sin mucha
variedad, no permite
modificar el navegador.

Ventajas: Navegador
más rápido en CSS (lo
que permite rápida
visualización de un sitio
web), el navegador es
muy accesible y tiene
una interfaz muy simple.
Desventajas: Tiene
poca cuota en el
mercado, no tiene una
tienda de aplicaciones
(como Google Chrome
y Firefox) no todos los
sitios web están
optimizados para el
navegador.
BUSCADORES

VENTAJAS

DESVENTAJAS

Uno de los motores de búsqueda más
utilizados.
-Almacena en caché los formatos de página
HTML comunes.
Permite la visualización algunos archivos
en HTML estándar.
Opción de búsqueda avanzada.
Permite la personalización de los resultados
de búsqueda.
-Habilitación de ciertos ajustes tales como:
selección de idiomas, número de
resultados, las restricciones de dominio,
etc.
-Personas reales buscan y clasifican las
páginas web.

-Tardan más en controlar
un mayor número de
páginas.

-Fácil de compartir la presentación con
otras personas
-La presentación se puede ver desde
cualquier PC
-Permite dar conferencias sin necesidad de
cargar la presentación.
Es posiblemente el buscador más conocido
y más usado en internet.
-Tiene un acceso a un índice más 128,1 68
millones de web.
-Puede crear una página personalizada con
el buscador google.
-Usa varias arañas web cuya función es la
de recolectar y ordenar información.
-Opción de búsqueda avanzada.
-Tiene buscadores para archivos
específicos por ejemplo (imágenes y
noticias).
-Un botón para ir directamente a la primera
web que se encuentre
-Búsquedas muchos más visuales que en
cualquier orto buscador
-Presentación de mapas y más opciones
para refinar la búsqueda.
-Los resultados son coherentes y útiles.
-Un excelente buscador de imágenes
superando google.
-Gracias al sistema que utiliza, te ahorras
muchos click para llegar a lo que buscas.
-Al buscar videos te muestra algo breve del
video aproximadamente unos 30 segundos
y varios datos de su origen.
-Tiene casi sesenta variaciones del portal
en la cual hay una en versión en español.

-No tiene demasiado valor sino hay una
explicación adecuada.
-No admite animaciones.
-En nivel educativo el formato es muy
limitado.
-Recolecta cookies y otros datos
personales constantemente, violando la
privacidad de los usuarios.
-No realiza las búsquedas en vivo, sino en
las copias delas páginas que almacenan en
sus índices
-Muchas páginas innecesarias, que podían
salir en las primeras páginas de búsquedas.
-Es muy difícil que la página que uno
busque aparezca en los primeros
resultados.

-A veces es lento.
-No presenta los resultados de la búsqueda
de los videos en una sola página.
-Los mapas de Bing no tiene tanto detalle
como los de google y el cambio interactivo
de una ruta, tampoco es intuitivo como
Google Maps.
-En las búsquedas de videos casi nunca
hay un video de YouTube en primer puesto.
-Se puede desactivar muy fácilmente el
filtro de contenido considerado
“comprometedor” por el buscador
CARACTERISTICAS

VENTAJAS

DESVENTAJAS

Es muy popular gracias a la
posibilidad de alojar videos
personales de manera muy
sencilla.

-Método de ocio
-Permite descargar varios
videos al mismo tiempo

-Disminuye la velocidad las
computadoras por la cantidad
de videos.

Permite publicar información
personal y profesional, foto,
chatear y ser partes de
grupos según intereses
personales.

-Método de ocio.
-Gran alcance.
-Permite al anunciante
dirigirse a un determinado
tipo de público en función de
sus intereses
-Permite conocer muchas
personas.

-Inseguridad (al ingresar
datos personales)

Red social que se hizo muy
popular en el mercado

-Método de ocio
-Editable posibilitando la
personalización al gusto del
usuario
-Más comodidad.
-Facilidad al registrarse.

-Te pueden robar la fotos
-Mucha cantidad de
publicaciones.
-Debemos escribir menos y
abreviarnos más a fin de
llegar a los 1400 caracteres.

Promover la interacción social -Facilidad de tener albunes
y posee una red interna de
digitales.
mensajería.
-Nos permite intercambiar
mensajes con amigos del
internet y con los que
conocemos fuera de ella o
familiares.

-Demasiado spam.
-Demasiada publicidad.
-Demasiado virus.

CAMPUS VIRTUAL
Ventajas:
 Nos facilita el proceso educativo, eliminando las barreras de lugar y tiempo.
 Características educación tradicional.
 Es una excelente herramienta para las personas con alguna discapacidad.
 Hay un concejero y tutor apoyando el campus virtual.
 Contiene unos tópicos donde se encuentra las actividades a realizar.
 Una agenda que nos indicas realización de las actividades.
 Nos muestra las calificaciones de los quiz y pre saberes de una forma instantánea.
Desventajas:
 limitación en interacción entre el tutor y alumno.
 A veces la retroalimentación se retrasa.
 En ocasiones los estudiantes no participan en los foros.
 Los tutores no responden a los correos o no están atentos en las inquietudes de los estudiantes.
 Las guías no son tan claras.
 La dificultad para entender temas que son muy complejos y que requieren de una explicación.
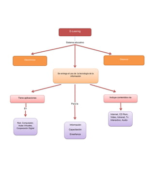
E-Learnig

Sistema educativo

Distancia

Electrónica

Se entrega el uso de la tecnología de la
información

Incluye contenidos vía

Tiene aplicaciones
Para la
En

Internet, CD Rom,
Video, Intranet, Tv
Interactivo, Audio
Red, Computador,
Aulas Virtuales,
Cooperación Digital

Información
Capacitación
Enseñanza
SINCRÓNICA

Son medios de
intercomunicación en la
red

ASINCRÓNICAS

Se permite comunicación
en tiempo real
HERRAMIENTAS
SINCRÓNICAS Y
ASINCRÓNICAS
Es cuando no se
dan en tiempo real
En la cual los participantes
están conectados en un
mismo instante.

Tales como: Chat, Audio
conferencia, Video
conferencia, Skype,
Telefonía móvil o fija.

Foros, correos
electrónicos, Frecuentry
Asked Question (FAQ)

Herramientas telematkas yani 23

  • 1.
    HERRAMIENTAS TELEMATICAS YANI LORENAARAUJO ESPAÑA TUTOR: INGRID MARCELA LEÓN TRUJILLO INGENIERA DE SISTEMAS UNIVERSIDAD NACIONAL ABIERTA Y A DISTANCIA ECAPMA CEAD FLORENCIA SAN JOSÉ DEL FRAGUA CAQUETÁ 23/11/2013
  • 2.
    INTRODUCCION El internet seremota al temprano desarrollo de la redes de comunicación. La idea de una red entre ordenadores diseñada para permitir la comunicación general entre usuarios de varias computadoras, se hay desarrollado en un gran números de pasos. La unión la unión de todos estos desarrollos culmino con la red de redes que conocemos como internet. Esto incluida tanto como desarrollos tecnológicos como la función de la infraestructura de la red ya existente y los sistemas de telecomunicaciones. La más antigua versiones de estas ideas aparecieron afínales de los años 50. Implementaciones prácticas de estos conceptos empezaron a finales de los años 60 y a lo largo de los 70. En la década de los 80, tecnologías que reconociéramos como la bases de la moderna de internet, empezaron a expandirse por todo el mundo. En los 90 se introdujo la World Wide Web que se hizo más común. Línea del tiempo.
  • 3.
    1961 Leonard Kleinrock investigasobre conmutación de paquetes. 1962 Aparece la 1º descripción de las interacciones 1969 Se realiza la primera conexión entre los ordenadores Stanford y UNCLA y nace ARPANET 1971 Ray Tomlinson envía el primer email de la historia y aparece el primer virus creeper. 1973 Se presenta ARPANET en Europa con un enlace vía satélite. 1974 Vint Cerf y Bob Khan usan por primera vez la palabra INTERNET en una trasmisión de control de protocolo 1975 ARPANET fue transferido por DARPA a la agencia. 1978 nace el SPAM se envía el primer mensaje no solicitado que llego a 600 usuarios de ARPANET. 1983 Se introducen los protocolos TCP/IP de forma obligatoria a todos los ordenadores de ARPANET 1988 Se desarrolla el IRC (internet really chat) 1990 se creó el 1º navegador web 1991 Tim berners Lee, creó la primera página web que tenía como objetivo explicar lo que era world, wide, web. 1994 se funda Yahoo y se lanza el buscador Lycos. 1996 Microsoft entro en internet. 1997 Weblog Jarn Borger usa por primera vez el término “WEBLOG”. 1998 nace el Google y revoluciona la forma en que la gente busaca información en línea. 2001 se lanza la mayor enciclopedia colectiva WIKIPEDIA. 2003 Se lanzan Safari, My Space, Linkedin, WordePress y Tunes Store. 2004 Gmail, Flickr y Vimeo. 2005 Nace YouTube. 2008 Nace chrome. 2009 Nace foursquare. 2011 Nace el Google+. 2013 Boom de los métodos de los pagos alternativos. Los compradores online, empiezan pagar a través de transferencia bancaria directa Online con Trustly. CINCO RIESGOS DEL INTERNET Lentitud de accesos. Imposibilidad de conexión a una web en servicio de internet. Problemas de virus. Espionaje. Publicidad subliminal. En la actualidad internet representa un entorno con enormes posibilidades de búsqueda e intercambio de conocimientos, contacto con personas de otros lugares, edades, realidades, movilización y coordinación con otros. También comporta riesgo para todos los usuarios y especialmente para los más jóvenes. La red es por tanto un nuevo ámbito en el que los padres tienen que educar y acompañar a sus hijos.
  • 4.
    MEDIOS DE TRANSMISION Se divideen dos cuales son MEDIOS DE TRANSMISION ALAMBRICOS O GUIADOS MEDIOS DE TRANSMISION INALAMBRICOS O NO GUIADOS Son aquellos es que DIFERENTES TIPOS DE CABLES PERMITE UNA ALTA MOVILIDAD DE LOS DISPOSITIVOS DE LOS USUARIOS FINAL Los cuales son CABLE COAXIAL es muy FIBRA OPTICA CABLE UTP Se utiliza para que son RAYOS INFRARROJOS hace uso de se utilizan SEÑALES DE LUZ PARA LA TRANSFERENCIA COMÚN PARA EL USO DE REDES DE n BAJO TECHO TENDER LA REDES EXTERIORES PARA SU RESISTENECIA A LA INTEMPERIE PARA LA COMUNICACIÓ N DE CORTO ALCANCE existen dos tipos FIBRA MULTIMODO FIBRA MONOMODO ONDAS DE RADIO estas SOPORTE DE REDES EN SITUACIONES DIFÍCILES PARA EL ESTABLECIMI ENTO DE CABLES. MICROONDAS es un TIPO DE RADIOFREC UENCIA WI-FI WIMA X SATÉLITE DIGITAL es una es una se utiliza RED INALÁMBRIC A MODESTICA CONEXIÓN DE BANDA ANCHA PARA ELEMENTOS PORTABLES EN LOS SATÉLITES ARTIFICIALES LOCALIZADOS ALREDEDOR DE LA TIERRA
  • 5.
    BROWSER O NAVEGADORES es Un Browsero navegador web es un software que permite el acceso a Internet, interpretando la información de archivos y sitios web para que éstos puedan ser leídos Los más utilizados son INTERNET EXPLORER Desarrollado por Microsoft, ha sido el navegador más utilizado desde 1999, sin embargo la cuota el mercado ha disminuido paulatinamente debido a una renovada. Competencia GOOGLE CHROME Desarrollado por Google, disponible e gratuitamente con más de 200 millones de usuarios es el tercer navegador más utilizado en internet. MOZILLA FIREFOX Es un navegador web libre y de código abierto desarrolla por fundación Mozilla con más de 450 millones de usuarios, es el segundo navegador más utilizado en internet OPERA Creador por la empresa software capaz de realizar múltiple tareas, ha sido pionero en realizar características que hoy en día se puede ver en resto de navegadores web como zoom y otros. SAFARI Es un navegador de código cerrado para desarrollo por Apple Inc., el sistema es utilizado para iPhone iPod Touch y el iPad. . Ventajas y Desventajas Ventajas: Navegador gratuito detecta muy bien los malwares gran compatibilidad con las paginas antiguas, más 1.700 complementos. Desventajas: Mucha inestabilidad, regular mente lento, no es posible borrar la caché configuración compleja en algunos casos es innecesaria. Ventajas y Desventajas Ventajas: Agradable y tiene lo esencial, más rápido, consume menos recursos de la computadora que Mozilla, busca y navega en internet desde una sola barra. Desventajas: No tiene marcador dinámico, ocupa gran cantidad de memoria RAM, al enviar mensajes de textos desde la web no aparecen los últimos números Ventajas y Desventajas Ventajas y Desventajas Ventajas y Desventajas Ventajas: Súper velocidad Antiphishing y Antimalware protección avanzada contra los tipos malos de la red, restauración de sección Navegación privada, gestor de contraseña, barra de dirección, Protección frente fallos, carga de páginas más veloz Desventajas: Lento y puede causar algunos problemas poco intuitivo, bloquea algunas páginas muy antiguas. Ventajas: mejor sistema de recuperación de pestañas capacidad de tomar notas en el propio navegador, opción de bloqueo de publicidad incluido, tiene función de descargar bit-torrent, Mail y Chat incluido en el navegador Desventajas: muy pocos widgets, pocas extensiones, sin mucha variedad, no permite modificar el navegador. Ventajas: Navegador más rápido en CSS (lo que permite rápida visualización de un sitio web), el navegador es muy accesible y tiene una interfaz muy simple. Desventajas: Tiene poca cuota en el mercado, no tiene una tienda de aplicaciones (como Google Chrome y Firefox) no todos los sitios web están optimizados para el navegador.
  • 6.
    BUSCADORES VENTAJAS DESVENTAJAS Uno de losmotores de búsqueda más utilizados. -Almacena en caché los formatos de página HTML comunes. Permite la visualización algunos archivos en HTML estándar. Opción de búsqueda avanzada. Permite la personalización de los resultados de búsqueda. -Habilitación de ciertos ajustes tales como: selección de idiomas, número de resultados, las restricciones de dominio, etc. -Personas reales buscan y clasifican las páginas web. -Tardan más en controlar un mayor número de páginas. -Fácil de compartir la presentación con otras personas -La presentación se puede ver desde cualquier PC -Permite dar conferencias sin necesidad de cargar la presentación. Es posiblemente el buscador más conocido y más usado en internet. -Tiene un acceso a un índice más 128,1 68 millones de web. -Puede crear una página personalizada con el buscador google. -Usa varias arañas web cuya función es la de recolectar y ordenar información. -Opción de búsqueda avanzada. -Tiene buscadores para archivos específicos por ejemplo (imágenes y noticias). -Un botón para ir directamente a la primera web que se encuentre -Búsquedas muchos más visuales que en cualquier orto buscador -Presentación de mapas y más opciones para refinar la búsqueda. -Los resultados son coherentes y útiles. -Un excelente buscador de imágenes superando google. -Gracias al sistema que utiliza, te ahorras muchos click para llegar a lo que buscas. -Al buscar videos te muestra algo breve del video aproximadamente unos 30 segundos y varios datos de su origen. -Tiene casi sesenta variaciones del portal en la cual hay una en versión en español. -No tiene demasiado valor sino hay una explicación adecuada. -No admite animaciones. -En nivel educativo el formato es muy limitado. -Recolecta cookies y otros datos personales constantemente, violando la privacidad de los usuarios. -No realiza las búsquedas en vivo, sino en las copias delas páginas que almacenan en sus índices -Muchas páginas innecesarias, que podían salir en las primeras páginas de búsquedas. -Es muy difícil que la página que uno busque aparezca en los primeros resultados. -A veces es lento. -No presenta los resultados de la búsqueda de los videos en una sola página. -Los mapas de Bing no tiene tanto detalle como los de google y el cambio interactivo de una ruta, tampoco es intuitivo como Google Maps. -En las búsquedas de videos casi nunca hay un video de YouTube en primer puesto. -Se puede desactivar muy fácilmente el filtro de contenido considerado “comprometedor” por el buscador
  • 7.
    CARACTERISTICAS VENTAJAS DESVENTAJAS Es muy populargracias a la posibilidad de alojar videos personales de manera muy sencilla. -Método de ocio -Permite descargar varios videos al mismo tiempo -Disminuye la velocidad las computadoras por la cantidad de videos. Permite publicar información personal y profesional, foto, chatear y ser partes de grupos según intereses personales. -Método de ocio. -Gran alcance. -Permite al anunciante dirigirse a un determinado tipo de público en función de sus intereses -Permite conocer muchas personas. -Inseguridad (al ingresar datos personales) Red social que se hizo muy popular en el mercado -Método de ocio -Editable posibilitando la personalización al gusto del usuario -Más comodidad. -Facilidad al registrarse. -Te pueden robar la fotos -Mucha cantidad de publicaciones. -Debemos escribir menos y abreviarnos más a fin de llegar a los 1400 caracteres. Promover la interacción social -Facilidad de tener albunes y posee una red interna de digitales. mensajería. -Nos permite intercambiar mensajes con amigos del internet y con los que conocemos fuera de ella o familiares. -Demasiado spam. -Demasiada publicidad. -Demasiado virus. CAMPUS VIRTUAL Ventajas:  Nos facilita el proceso educativo, eliminando las barreras de lugar y tiempo.  Características educación tradicional.  Es una excelente herramienta para las personas con alguna discapacidad.  Hay un concejero y tutor apoyando el campus virtual.  Contiene unos tópicos donde se encuentra las actividades a realizar.  Una agenda que nos indicas realización de las actividades.  Nos muestra las calificaciones de los quiz y pre saberes de una forma instantánea. Desventajas:  limitación en interacción entre el tutor y alumno.  A veces la retroalimentación se retrasa.  En ocasiones los estudiantes no participan en los foros.  Los tutores no responden a los correos o no están atentos en las inquietudes de los estudiantes.  Las guías no son tan claras.  La dificultad para entender temas que son muy complejos y que requieren de una explicación.
  • 8.
    E-Learnig Sistema educativo Distancia Electrónica Se entregael uso de la tecnología de la información Incluye contenidos vía Tiene aplicaciones Para la En Internet, CD Rom, Video, Intranet, Tv Interactivo, Audio Red, Computador, Aulas Virtuales, Cooperación Digital Información Capacitación Enseñanza
  • 9.
    SINCRÓNICA Son medios de intercomunicaciónen la red ASINCRÓNICAS Se permite comunicación en tiempo real HERRAMIENTAS SINCRÓNICAS Y ASINCRÓNICAS Es cuando no se dan en tiempo real En la cual los participantes están conectados en un mismo instante. Tales como: Chat, Audio conferencia, Video conferencia, Skype, Telefonía móvil o fija. Foros, correos electrónicos, Frecuentry Asked Question (FAQ)