Incrustar presentación
Descargar para leer sin conexión

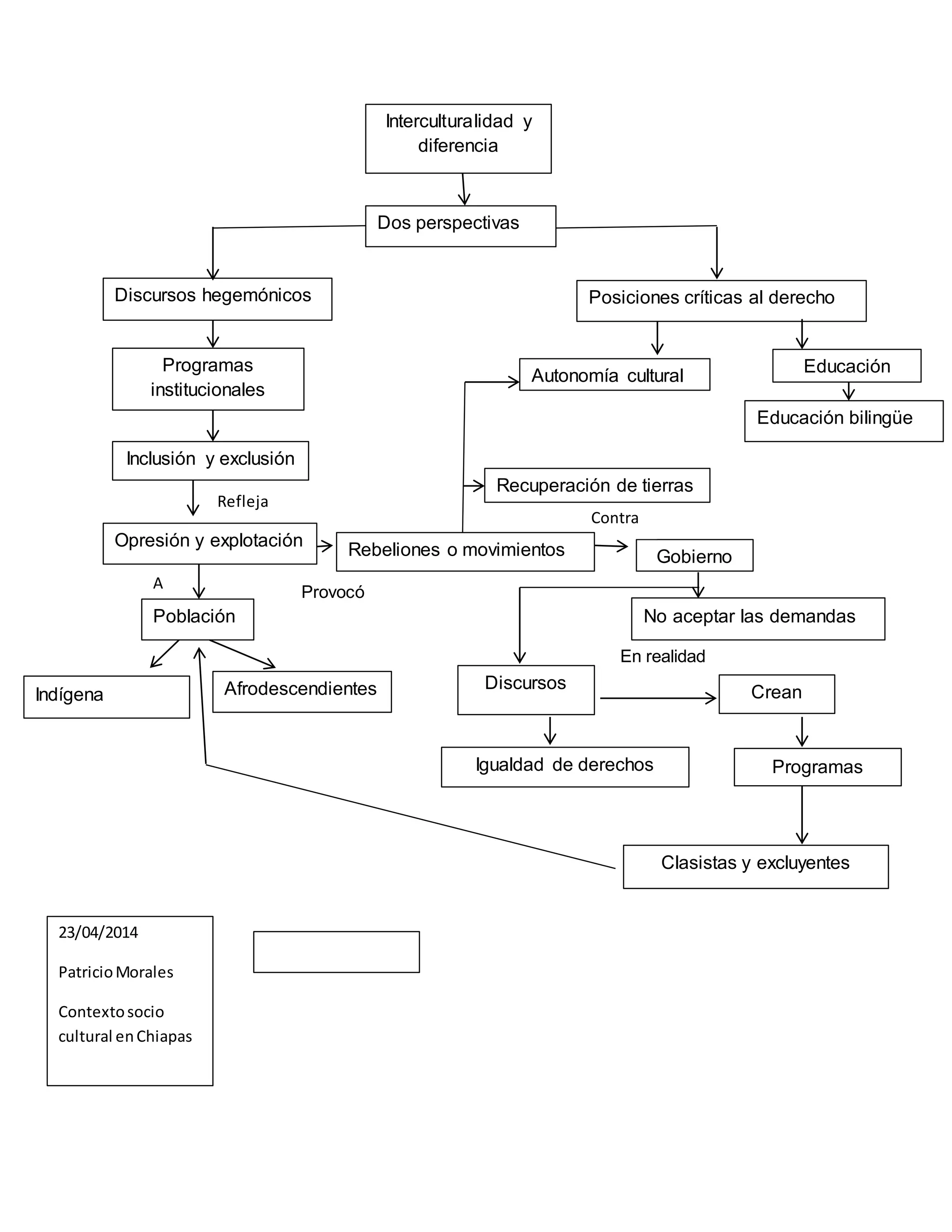
El documento discute dos perspectivas sobre la educación e inclusión social en Chiapas, México. Refiere a programas gubernamentales clasistas y excluyentes que no aceptan las demandas de poblaciones indígenas y afrodescendientes por autonomía cultural e igualdad de derechos. También menciona rebeliones y movimientos de recuperación de tierras provocados por opresión y explotación.
