MARKETING Y GESTIÓN DE
                     NEGOCIOS
 Diseño Gráfico               Javier Ríos


Ing. Freddy Robalino P. Mg.
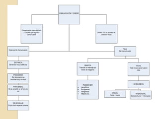
COMUNICACIÓN Y DISEÑO
                                    EL DISEÑO
La             palabra    Es un proceso de creación visual
 “Comunicación”             con un propósito.
 viene     del    latín              CAUSAS
 Comunis Comunicare        Primera. Es una idea para dar
                            forma a una nueva
 y Hacer Común.
                           Formal. Donde se toma en
La comunicación es el       cuenta los elementos para
                            desarrollar la idea.
 proceso            de
                           Material. Es saber sobre que
 transmisión          y     material vamos a implantar el
 recepción de ideas,        diseño.
 información          y    Técnica. Son los materiales
                            sobre los que se va a
 mensajes.                  desarrollar la idea papel
                            cartón etc.
SISTEMAS DE
 COMUNICACIÓN
 La   distancia entre   los   interactuantes.

 El   Sistema Corporal.

 ElSistema
 Paraverbal.


 El   Sistema del Lenguaje.
TIPOS DE COMUNICACIÓN
           Comunicación Gráfica


 Proceso por el cual transmiten mensajes
  por medio de imágenes visuales.
 No siempre ha sido como la conocemos
     actualmente.
ANTECEDENTES DE LA
     COMUNICACIÓN GRÁFICA
    Necesidad de expresión .          El     Alfabeto      evoluciona
   Símbolo                             partir de las imágenes y a
    o conjunto de símbolos.             través de los siglos.
   Jeroglíficos    Figuras     o
    símbolos                           Tinta logró plasmar símbolos
    Pictogramas         escritura         por medio del Papel.
    ideográfica                        El tipo móvil permitió la
   Ideogramas ideas por medio          reproducción masiva de infor
    de símbolos
                                        mación, y una fácil distribuc
   Alfabeto     Conjunto      de
     símbolos                           ión.
   Las pinturas rupestres sob         Imprenta es el descubrimien
    re las cavernas son la prue         to realizado por Gutemberg
    ba más remota de la comunic         que permitió un conocimient
    ación gráfica hace 50,000
    años.                               o masivo y conocer la historia
                                        cultura, desarrollo y economía.
COMUNICACIÓN VISUAL

Se define como todo aquello que capta
  nuestra vista, desde una simple flor hasta
  un cartel.
Se puede dividir en:
 La comunicación casual, puede ser
  interpretada libremente por el que la percibe
Ejemplo Nube = Lluvia

La comunicación intencional puede ser exa
 minada por dos aspectos (estética y práctica)
Ejemplo Señales de Humo = Información.
ANATOMÍA DEL MENSAJE
            VISUAL
 Un mensaje visual lo captamos desde tres
    niveles:
 1.Representación. Vemos y reconocemos
  desde el entorno y la experiencia
 2.La realidad. Es la experiencia visual
  práctica y básica
 3.Abstracción. Es la reducción de
  factores visuales múltiples a aquellos ras
  gos esenciales y más específicos de lo
  representado.
COMUNICACIÓN GRÁFICA
 Los símbolos son formas geométricas o
 abstractas las cuales son apoyadas con
 una      idea,      pueden     emplearse
 deformaciones
 personalizadas de logotipos, iconos y
 figuras abstractas.
 Signo. Es un icono que representa otra cosa
  o así mismo.
 Es una simple marca con la intención
  de      comunicar un sentido.
 Señal. Son aquellos signos artificiales con
  significado arbitrario cuya finalidad es
  originar, modificar o determinar cierta
  acción. orientación, información, dirección,
  identificación etc.
CAMPOS DE ACCIÓN
   •
             PROFESIONAL
    El diseñador gráfico podrá incorporarse en las siguientes áreas de
    trabajo:
   Proyectos de Diseño Gráfico, atendiendo problemas
    específicos de comunicación visual y audiovisual

  Diseño de señalización y organización de información
  visual.
 Diseño de portadas de libros, discos, calendarios, etc.
 Diseño editorial, libros, agendas, revistas, folletos,
  Etc., diseño de carteles con diversos propósitos (social
  es, políticos, promociónales, etc.)
 Diseño de imágenes corporativas; logotipos, emblemas,
  papelería, tarjetas, etc.
 Ilustración de medios impresos.
Javierrios.pptx
Javierrios.pptx

Javierrios.pptx

  • 1.
    MARKETING Y GESTIÓNDE NEGOCIOS Diseño Gráfico Javier Ríos Ing. Freddy Robalino P. Mg.
  • 2.
    COMUNICACIÓN Y DISEÑO EL DISEÑO La palabra Es un proceso de creación visual “Comunicación” con un propósito. viene del latín CAUSAS Comunis Comunicare  Primera. Es una idea para dar forma a una nueva y Hacer Común.  Formal. Donde se toma en La comunicación es el cuenta los elementos para desarrollar la idea. proceso de  Material. Es saber sobre que transmisión y material vamos a implantar el recepción de ideas, diseño. información y  Técnica. Son los materiales sobre los que se va a mensajes. desarrollar la idea papel cartón etc.
  • 3.
    SISTEMAS DE COMUNICACIÓN La distancia entre los interactuantes.  El Sistema Corporal.  ElSistema  Paraverbal.  El Sistema del Lenguaje.
  • 4.
    TIPOS DE COMUNICACIÓN Comunicación Gráfica  Proceso por el cual transmiten mensajes por medio de imágenes visuales.  No siempre ha sido como la conocemos actualmente.
  • 5.
    ANTECEDENTES DE LA COMUNICACIÓN GRÁFICA  Necesidad de expresión .  El Alfabeto evoluciona  Símbolo partir de las imágenes y a o conjunto de símbolos. través de los siglos.  Jeroglíficos Figuras o símbolos  Tinta logró plasmar símbolos Pictogramas escritura por medio del Papel. ideográfica  El tipo móvil permitió la  Ideogramas ideas por medio reproducción masiva de infor de símbolos mación, y una fácil distribuc  Alfabeto Conjunto de símbolos ión.  Las pinturas rupestres sob  Imprenta es el descubrimien re las cavernas son la prue to realizado por Gutemberg ba más remota de la comunic que permitió un conocimient ación gráfica hace 50,000 años. o masivo y conocer la historia cultura, desarrollo y economía.
  • 6.
    COMUNICACIÓN VISUAL Se definecomo todo aquello que capta nuestra vista, desde una simple flor hasta un cartel. Se puede dividir en:  La comunicación casual, puede ser interpretada libremente por el que la percibe Ejemplo Nube = Lluvia La comunicación intencional puede ser exa minada por dos aspectos (estética y práctica) Ejemplo Señales de Humo = Información.
  • 7.
    ANATOMÍA DEL MENSAJE VISUAL  Un mensaje visual lo captamos desde tres niveles:  1.Representación. Vemos y reconocemos desde el entorno y la experiencia  2.La realidad. Es la experiencia visual práctica y básica  3.Abstracción. Es la reducción de factores visuales múltiples a aquellos ras gos esenciales y más específicos de lo representado.
  • 8.
    COMUNICACIÓN GRÁFICA  Lossímbolos son formas geométricas o abstractas las cuales son apoyadas con una idea, pueden emplearse deformaciones personalizadas de logotipos, iconos y figuras abstractas.
  • 9.
     Signo. Esun icono que representa otra cosa o así mismo.  Es una simple marca con la intención de comunicar un sentido.  Señal. Son aquellos signos artificiales con significado arbitrario cuya finalidad es originar, modificar o determinar cierta acción. orientación, información, dirección, identificación etc.
  • 10.
    CAMPOS DE ACCIÓN  • PROFESIONAL El diseñador gráfico podrá incorporarse en las siguientes áreas de trabajo:  Proyectos de Diseño Gráfico, atendiendo problemas específicos de comunicación visual y audiovisual  Diseño de señalización y organización de información visual.  Diseño de portadas de libros, discos, calendarios, etc.  Diseño editorial, libros, agendas, revistas, folletos, Etc., diseño de carteles con diversos propósitos (social es, políticos, promociónales, etc.)  Diseño de imágenes corporativas; logotipos, emblemas, papelería, tarjetas, etc.  Ilustración de medios impresos.