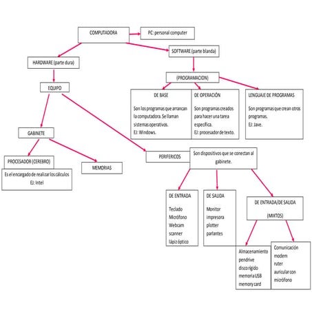
Unidad Central De
   Procesamiento
 es el componente principal
de la computadora, interpreta
las instrucciones contenidas
en los programas y procesa
los datos.
Dentro de la computadora
        encontramos

     PERIFERICOS


   el término se aplica a
cualquier accesorio que está
    conectado a la CPU
periféricos de salida
periféricos de entrada :
teclado                    monitor de vídeo
 mouse                     grabadora de CD y
 lectora de CD DVD         DVD
Escáner                    Parlantes
 micrófono                 impresora
Cámara web
es un dispositivo
apuntador utilizado
para facilitar el
manejo de la
computadora.
parlantes
     Permite la
     salida
     De sonidos
     de la
     computado
     ra
Las TIC
y la implementación
   de estrategias
    pedagógicas
     Orientadas
   al modelo 1 a 1
"Dirección de
Educación Superior y
     Artística"
La computadora

La computadora

  • 3.
    Unidad Central De Procesamiento es el componente principal de la computadora, interpreta las instrucciones contenidas en los programas y procesa los datos.
  • 4.
    Dentro de lacomputadora encontramos PERIFERICOS el término se aplica a cualquier accesorio que está conectado a la CPU
  • 5.
    periféricos de salida periféricosde entrada : teclado monitor de vídeo mouse grabadora de CD y lectora de CD DVD DVD Escáner Parlantes micrófono impresora Cámara web
  • 7.
    es un dispositivo apuntadorutilizado para facilitar el manejo de la computadora.
  • 13.
    parlantes Permite la salida De sonidos de la computado ra
  • 14.
    Las TIC y laimplementación de estrategias pedagógicas Orientadas al modelo 1 a 1
  • 15.