1
Fundamentos De La Electricidad Y La Electrónica
Valeria Caicedo, Ana S. Correa, Juan J. Solano, Evelyn R. Rodríguez y Sahamara Marín
Institución Educativa Liceo Departamental
GRADO 10-3 Tecnología
Guillermo Mondragón
Marzo 02 2021
2
INDICE
FUNDAMENTOS DE ELECTRICIDAD Y ELECTRÓNICA: PAG.
- Transporte De La Corriente Eléctrica............................................................................4-6
- Términos Básicos................................................................................................................7
- La Electrónica.....................................................................................................................8
- Resistencias.........................................................................................................................9
- Resistencias Variables......................................................................................................10
- Condensadores..................................................................................................................11
- Diodos...........................................................................................................................12-13
- Transistores..................................................................................................................14-16
- Motores.........................................................................................................................17-19
- Servos Motores..................................................................................................................20
- Relés.............................................................................................................................21-22
LA ELECTRICIDAD Y LA ELECTRÓNICA:
- Ley de OHM.................................................................................................................23-25
- Ley de Watt...................................................................................................................26-28
- Problemas Con Circuitos..................................................................................................29
- Código De Colores.......................................................................................................30-31
- Sensores.......................................................................................................................32-34
- Manejo De Protoboard......................................................................................................35
- Tester O Multímetro....................................................................................................36-37
- Tarjeta Arduino...........................................................................................................38-39
3
PAG.
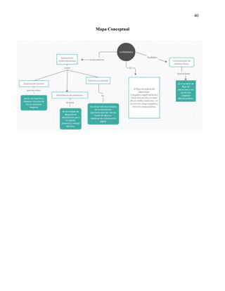
- Mapa Conceptual..............................................................................................................40
- Link Del Blog....................................................................................................................41
- Evidencia...........................................................................................................................42
- Conclusión.........................................................................................................................43
- Cibergrafia...................................................................................................................44-45
4
FUNDAMENTOS DE LA ELECTRICIDAD Y LA ELECTRÓNICA
Trasporte de la corriente eléctrica
Consiste en transportar la corriente mediante los cables de alta tensión hacia a un generador para
aumentar la corriente que se pierde por los cables.
Este aumenta la corriente de 138000 a 765000 voltios. La corriente pasa por las torres de
conducción eléctrica a través de la red nacional a los distintos puntos de consumo.
Instalación eléctrica desde la compañía hasta la casa
La electricidad debe llegar de los postes de baja tensión al interior de la vivienda, para ello se
configura la instalación de enlace.
Dicha instalación consta de la acometida que es el punto en el que se conecta la red de
distribución pública con el edificio y está aislada por la caja general de protección.
Es la línea general de alimentación la que conecta con el edificio y pasa por los contadores que
miden el consumo de energía eléctrica.
Finalmente, la electricidad llega a la vivienda a través del cable de derivación individual.
5
Elementos de una instalación:
Cables: Se extienden por la vivienda a través de tubos de plástico
empotrados en las paredes y se ramifican en las cajas de registro.
Tomas de corriente: En ellas podemos enchufar los
electrodomésticos y aparatos en general, Tiene dos terminales, tres
si existe toma de tierra.
Conmutador: Este es el operador necesario para apagar o
encender una o más bombillas desde posiciones diferentes.
Lógicamente serán necesario dos conmutadores, uno en cada
una de las posiciones deseadas.
Cajas de registro: Suele haber una por habitación, estas permiten
conexiones necesarias para cada circuito. Las conexiones se hacen
con regletas o clemas.
6
Interruptor: Se utiliza para permitir o no el paso de corriente eléctrica a
voluntad. Controla el encendido de una o más bombillas y regula la
potencia. Tiene dos terminales
Pulsador: Permite el paso o no de corriente eléctrica cuando se
pulse, sirve para controlar, por ejemplo; un timbre. Tiene dos
terminales.
7
Términos Básicos
La electricidad: Es el flujo constante de electrones (cargados negativamente) entre dos puntos a
través de un medio conductor, un punto con carga negativa y otro con carga positiva.
El voltaje: También conocido como tensión, es la diferencia potencial que hay entre dos cuerpos
cargados (negativo y positivo). Dicho de otra manera es la fuerza con la que se mueven los
electrones. Se mide en volts o voltios.
El amperaje: También conocido como corriente o intensidad, es el flujo o la cantidad de
electrones que atraviesan un conductor durante un tiempo determinado. Se mide en amps o
amperes.
La potencia: Es el consumo real de un dispositivo, es decir la cantidad de trabajo por unidad de
tiempo. Su fórmula es: Potencia igual a Voltaje por Intensidad (P = VI). Se mide en watts o
vatios.
La resistencia: Es la resistencia que presenta cualquier tipo de material al flujo de electrones.
Determina que tan conductor es un material, por ejemplo los metales son buenos conductores, en
cambio los plásticos no. Se mide en ohms u ohmnios.
Componente electrónico: Es un componente que cumple con cierta función, como los LEDs, los
relevadores, los condensadores, etc. Estos funcionan a base de voltaje y consume cierto amperaje
que dependiendo de la fuente de energía determina el tiempo que pueden estar en
funcionamiento.
8
La Electrónica
Se llama electrónica a una disciplina técnica y científica, considerada como una rama de la física
y como una especialización de la ingeniería, que se dedica al estudio y la producción de sistemas
físicos basados en la conducción y el control de un flujo de electrones o de partículas cargadas
eléctricamente.
Para ello, la electrónica se sirve no solo de ciertos principios teóricos básicos como el
electromagnetismo, sino también de la ciencia de los materiales y otras formas de aplicación
práctica del conocimiento científico. Sus resultados son de especial interés para otros campos del
saber especializado, como la informática o la ingeniería de sistemas.
Sistemas de la electrónica
Entre las aplicaciones contemporáneas de la electrónica se encuentran:
Sistemas de control: Permiten poner en marcha o detener procesos, como es el caso de los
circuitos de luz en nuestros hogares y pueden adquirir incluso cierto grado de automatización.
Electrónica de potencia: Se basa en el empleo de dispositivos electrónicos para regular potencia
y voltaje eléctrico, sobre todo a niveles significativos, lo cual es clave en la distribución de la
energía y en otros procesos industriales contemporáneos.
Telecomunicaciones: Es una de las áreas más amplias del desarrollo tecnológico de la
electrónica tiene que ver con las bases de datos y sistemas de información digital, como Internet.
Así como con el universo de gadgets o artefactos electrónicos disponibles para la llamada cultura
2.0.
9
La Resistencia
Una resistencia también llamado resistor es un elemento que causa oposición al paso de la
corriente, causando que en sus terminales aparezca una diferencia de tensión (un voltaje). La
máxima cantidad de corriente que puede pasar por una resistencia, depende del tamaño de su
cuerpo. Los valores de potencia comunes de las resistencias son: 1/4, 1/2, 1 watt, aunque hay de
valores mayores.
Las resistencias se representan con la letra R y el valor de éstas se mide en Ohmios (Ω).
La máxima cantidad de corriente que puede pasar por una resistencia, depende del tamaño de su
cuerpo. Los valores de potencia comunes de las resistencias son: 1/4, 1/2, 1 watt, aunque hay de
valores mayores.
Las resistencias o resistores son fabricadas principalmente de carbón y se presentan en una
amplia variedad de valores. Hay resistencias con valores de Ohmios (Ω), Kilohmios (KΩ),
Megaohmios (MΩ). Estas dos últimas unidades se utilizan para representar resistencias muy
grandes. A continuación se puede ver algunas equivalencias entre ellas:
1 Kilohmio (KΩ) = 1,000 Ohmios (Ω)
1 Megaohmio (MΩ) = 1,000,000 Ohmios (Ω)
1 Megaohmio (MΩ) = 1,000 Kilohmios (KΩ)
Para poder saber el valor de las resistencias sin tener que medirlas, existe un código de colores de
las resistencias que nos ayuda a obtener con facilidad este valor con sólo verlas. Para obtener la
resistencia de cualquier elemento de un material específico, es necesario conocer algunos datos
propios de éste, como son: su longitud, área transversal, resistencia específica o resistividad del
material con que está fabricada.
10
Resistencias Variables
Una resistencia ajustable o potenciómetro es una resistencia cuyo valor podemos modificar
moviendo su eje o cursor. Entre los extremos del potenciómetro el valor siempre es el mismo;
pero entre un extremo y el punto intermedio tendremos una resistencia variable desde 0 al valor
especificado. Su símbolo es:
Una LDR es una resistencia cuyo
valor depende de la luz que incida
sobre ella. A mayor luz menor
resistencia y viceversa.
Las resistencias NTC y PTC cambian su valor en
función de la temperatura. En el primer caso,
NTC, la resistencia disminuye al aumentar la
temperatura, en las resistencias PTC su valor
aumenta al aumentar la temperatura.
11
Condensadores
Un condensador eléctrico es un dispositivo pasivo, utilizado en electricidad y electrónica, capaz
de almacenar energía sustentando un campo eléctrico. Está formado por un par de superficies
conductoras, generalmente en forma de láminas o placas, en situación de influencia total (esto es,
que todas las líneas de campo eléctrico que parten de una van a parar a la otra) separadas por un
material dieléctrico o por vacío.
Interiormente consta de dos placas conductoras separadas por un material dieléctrico, cuando
conectamos el condensador a una fuente de voltaje, comienza a circular corriente por el circuito
y una de las placas adquiere carga negativa y la otra positiva, al apagar la fuente de voltaje, si
conectamos alguna carga (ej: una resistencia) al condensador, comenzará a circular corriente
desde el condensador hacia la carga, hasta descargarse.
12
Diodos
Un diodo es un dispositivo semiconductor que actúa esencialmente como un interruptor
unidireccional para la corriente. Permite que la corriente fluya en una dirección, pero no permite
a la corriente fluir en la dirección opuesta.
Los diodos también se conocen como rectificadores porque cambian corriente alterna (CA) a
corriente continua (CC) pulsante. Los diodos se clasifican según su tipo, voltaje y capacidad de
corriente.
Los diodos tienen una polaridad determinada por un ánodo (terminal positivo) y un cátodo
(terminal negativo). La mayoría de los diodos permiten que la corriente fluya solo cuando se
aplica tensión al ánodo positivo. En este gráfico se muestran varias configuraciones de los
diodos:
13
Cuando un diodo permite un flujo de corriente, tiene polarización directa. Cuando un diodo tiene
polarización inversa, actúa como un aislante y no permite que fluya la corriente.
La flecha del símbolo del diodo apunta en sentido opuesto al sentido del flujo de electrones.
Razón: los ingenieros concibieron que el símbolo y sus esquemas muestran la corriente que fluye
desde el lado positivo (+) de la fuente de voltaje hacia el lado negativo (-). Es la misma
convención que se utiliza para los símbolos de semiconductores que incluyen flechas; la flecha
apunta en la dirección permitida del flujo "convencional" y contra la dirección permitida del
flujo de electrones.
14
Transistores
Es un tipo de dispositivo electrónico semiconductor, capaz de modificar una señal eléctrica de
salida como respuesta a una de entrada, sirviendo como amplificador, conmutador, oscilador o
rectificador de la misma.
Es un tipo de dispositivo de uso común en numerosos aparatos, como relojes, lámparas,
tomógrafos, celulares, radios, televisores y, sobre todo, como componente de los circuitos
integrados (chips o microchips).
Los transistores operan sobre un flujo de corriente, operando como amplificadores (recibiendo
una señal débil y generando una fuerte) o como interruptores (recibiendo una señal y cortándole
el paso) de la misma. Esto ocurre dependiendo de cuál de las tres posiciones ocupe un transistor
en un determinado momento, y que son:
En activa. Se permite el paso de un nivel de corriente variable (más o menos corriente).
En corte. No deja pasar la corriente eléctrica.
En saturación. Deja pasar todo el caudal de la corriente eléctrica (corriente máxima).
En este sentido, el transistor funciona como una llave de paso de una tubería: si está totalmente
abierto deja entrar todo el caudal del agua, si está cerrado no deja pasar nada, y en sus posiciones
intermedias deja pasar más o menos agua.
Todo transistor se compone de tres elementos: base, colector y emisor. La primera es la que
media entre el emisor (por donde entra el caudal de corriente) y el colector (por donde sale el
caudal de corriente). Y lo hace, a su vez, activada por una corriente eléctrica menor, distinta de la
que modulada por el transistor.
15
Tipos De Transistores
Transistor de contacto puntual: También
llamado ¨de punta de contacto¨, es el tipo
más antiguo de transistor y opera sobre una
base de germanio. Fue un invento
revolucionario, a pesar de que era difícil de
fabricar, frágil y ruidoso. Hoy en día no se
le emplea más.
Transistor de unión bipolar:
Fabricado sobre un cristal de material
semiconductor, que se contamina de
manera selectiva y controlada con
átomos de arsénico o fosforo (donantes
de electrones), para generar así las
regiones de base, emisor y colector.
16
Transistor de efecto de campo: Se emplea en
este caso una barra de silicio o algún otro
semiconductor semejante, en cuyos terminales se
establecen terminales óhmicos, operando así por
tensión positiva
Fototransistores: Se llaman así a los transistores sensibles
a la luz, en espectros cercanos a la visible. De modo que se
pueden operar por medio de ondas electromagnéticas a
distancia.
17
MOTORES
Los motores eléctricos son el futuro de la movilidad y están siendo incorporados en carros de alta
tecnología. Esto ocurre por sus múltiples ventajas tanto en rendimiento como en sostenibilidad
ambiental y economía de uso.
El motor eléctrico es un dispositivo que convierte la energía eléctrica en energía mecánica de
rotación por medio de la acción de los campos magnéticos generados en sus bobinas. Son
máquinas eléctricas rotatorias compuestas por un estator y un rotor.
¿Cómo funciona un motor en un coche eléctrico?
Si observamos la propia mecánica, en su interior podemos ver que su funcionamiento es mucho
más sencillo que el de un motor térmico. Al contrario que los motores que funcionan por
combustible en los que la energía se da por explosión, en estos el movimiento se produce gracias
a interacciones electromagnéticas.
Las partes de un motor eléctrico de coche son, además del propio motor, el sistema regulador
(formado por el bloque electrónico de potencia, inversor, rectificador, transformador y
controlador) y el reductor de velocidad y diferencial. Todo ese engranaje del motor eléctrico,
para funcionar, necesita de baterías.
18
Tipos de motor
Motor Asíncrono o de Inducción (AC)…
Este tipo de motores cuentan con una característica
principal: el giro del rotor no va a la misma velocidad que
el campo magnético que produce el estator. Este motor es
ideal si buscas un coste bajo, poco ruido o vibraciones y,
además, un motor fiable y de la máxima eficiencia.
Motor síncrono de imanes permanentes (AC)...
Estos motores tienen un alto rendimiento, se controla la velocidad fácilmente y cuentan con poco
peso y tamaño. En este caso, la velocidad del rotor, que es constante, sí corresponde con la del
campo magnético producido por el estator. Pueden ser de flujo radial o flujo axial, dependiendo
de la posición del campo magnético de inducción. Si la posición es perpendicular al eje de giro
del rotor, hablaremos de flujo radial. Estos son
los más utilizados. Sin embargo, los de flujo
axial (posición paralela al eje) tienen la ventaja
de que pueden ser integrados en la propia rueda
del vehículo.
19
Motor síncrono de reluctancia conmutada o variable (AC)...
Estos motores son robustos, cuentan con un alto par y su coste es bajo. Sin embargo, tampoco
tienen mucha potencia. No necesitan escobillas ni imanes permanentes. En este caso la corriente
se conmuta a través de las bobinas creando un campo magnético
giratorio. Por su parte, los polos del rotor se atraen por el campo
magnético y crean un par que lo alimenta.
Motor sin escobillas de imanes permanentes (DC)
Suelen utilizarse en vehículos híbridos. Funcionan a
través imanes permanentes localizados en el rotor y que
se alimentan secuencialmente de cada fase del estator. Su
precio es alto y tienen poca potencia pero sí cuentan con
ventajas como su alta robustez, nulo ruido y que no
necesitan mantenimiento. Habitualmente, se conocen como “brushless”.
20
Servo Motores
También llamado servo, son dispositivos de accionamiento para el control de precisión de
velocidad, par motor y posición. Constituyen un mejor desempeño y precisión frente a
accionamientos mediante convertidores de frecuencia, ya que éstos no nos proporcionan control
de posición y resultan poco efectivos en bajas velocidades. Es un servomotor, aquel que contiene
en su interior un enconder, conocido como decodificador, que convierte el movimiento mecánico
(giros del eje) en pulsos digitales interpretados por un controlador de movimiento. También
utilizan un driver, que en conjunto forman un circuito para comandar posición, torque y
velocidad.
Se puede utilizar, por ejemplo, en el zoom de una cámara de fotografías, en la puerta de un
ascensor o en algunas herramientas que tengamos en casa.
Un servomotor lo compone:
Un motor eléctrico: Que es el encargado de generar el movimiento a través de su eje.
Un sistema de control: Este sistema permite controlar el movimiento del motor mediante el
envío de pulsos eléctricos.
Un sistema de regulación: Está formado por engranajes por los cuales puede aumentar la
velocidad y el par o disminuirlas.
Un potenciómetro: Se encuentra
conectado al eje central y permite en
todo momento saber el ángulo en el
que se encuentra el eje del motor.
21
Relés
Es un dispositivo electromagnético. Funciona como un interruptor controlado por un circuito
eléctrico en el que, por medio de una bobina y un electroimán, se acciona un juego de uno o
varios contactos que permiten abrir o cerrar otros circuitos eléctricos independientes.
El relé está compuesto de una bobina conectada a una corriente. Cuando la bobina se activa
produce un campo electromagnético que hace que el contacto del relé que está normalmente
abierto se cierre y permita el paso de la corriente por un circuito para, por ejemplo, encender una
lámpara o arrancar un motor. Cuando dejamos de suministrar corriente a la bobina, el campo
electromagnético desaparece y el contacto del relé se vuelve a abrir, dejando sin corriente el
circuito eléctrico que iba a esa lámpara o motor.
Los relés sirven para activar un circuito que tiene un consumo considerable de electricidad
mediante un circuito de pequeña potencia -de 12 o 24 voltios- que imanta la bobina. Supongamos
que queremos motorizar una puerta de un garaje o de la entrada de una finca.
Para ello necesitaremos un mando a distancia que consigue activar a través de un receptor esa
pequeña carga de potencia que pone en marcha el funcionamiento del relé: la bobina se imantará
y cerrará el circuito eléctrico que alimenta el motor que sirve para abrir la puerta. También lo
podremos utilizar para encender máquinas y motores, sistemas de alumbrado, etc.
22
Tipos De Relés:
- Relés electromecánicos que tiene variantes según el mecanismo de activación. Pueden ser
de tipo armadura, de núcleo móvil, reed o de lengüeta, relés polarizados o relés tripolares.
- Relés de estado sólido, que son utilizados en situaciones donde hay un uso continúo de
los contactos del relé y se precisa una mayor velocidad en la conmutación.
- Relés de corriente alterna.
- Relé temporizador o de acción retardada. Con estos relés se consigue que la conexión o la
desconexión se haga pasado un tiempo determinado.
- Relés térmicos. Se utilizan para proteger los motores de las sobrecargas. Tienen unas
láminas metálicas en su interior que se deforman más o menos según el calor. Si llegan a
un punto de deformación determinado porque ha aumentado el calor del motor, abren el
circuito y no dejan pasar la corriente.
- Relé Arduino. Con una placa de Arduino podemos controlar un relé. Solo tenemos que
conectar al relé a uno de los pines de 5 voltios que tiene esta placa. Programando la placa
podemos obtener resultados interesantes para controlar encendidos de iluminación y
motores.
23
LA ELECTRICIDAD Y LA ELECTRÓNICA:
Ley de OHM
Esta ley fue postulada y creada por el físico matemático Georg Simon Ohm, y es una ley
básica de los circuitos eléctricos.
Esta cita:
“La intensidad de la corriente eléctrica que circula por un
conductor eléctrico es directamente proporcional a la
diferencia de potencial aplicada e inversamente proporcional
a la resistencia del mismo”
Fórmula:
Esta es expresada en forma de ecuación, V=RI.
V es el potencial eléctrico en voltios.
I es la corriente en amperios.
R la resistencia en Ohms.
24
Para poder entender mejor esta ley hay que comprender algunos conceptos claves:
Carga:
La fuente de todas las cargas eléctricas reside en la estructura atómica. La carga de un electrón es
la unidad básica de la carga. La medida para la carga es el coulomb (C) en honor al físico francés
Charles Augustin de Coulomb. La carga de un electrón es igual a 1.60 x10-19
C. Esto significa que
una carga de 1 C es igual a la carga de 6,25 x 1018 electrones.
Conductores:
Aquellas sustancias por donde las cargas se mueven
fácilmente se llaman conductores. Un conductor es un
material que, en mayor o menor medida, conduce el
calor y la electricidad. Son buenos conductores los
metales y malos, el vidrio, la madera, la lana y el aire.
Conductores óhmicos:
Los conductores óhmicos son aquellos que cumplen la ley de Ohm, es decir, la resistencia es
constante a temperatura constante y no dependen de la diferencia de potencial aplicado, un
ejemplo de esto son los conductores metálicos.
Conductores NO óhmicos:
Son aquellos conductores que no siguen la ley de Ohm, es decir, la resistencia varía dependiendo
de la diferencia de potencial aplicado, un ejemplo de esto son ciertos componentes de aparatos
electrónicos como computadoras, celulares, etc.
25
Aislantes:
Un aislante eléctrico es un material con baja
o nula conductividad eléctrica, esto significa
que las cargas internas de sus átomos
(electrones) no pueden desplazarse
libremente, de modo que ejercen una
determinada resistencia al paso de la
corriente a través de ellos, un ejemplo de
estos son la cerámica, el vidrio, plásticos en general, el papel, la madera, etc.
Corrientes:
La corriente eléctrica es el flujo de carga a través de un conductor por unidad de tiempo. La
corriente eléctrica se mide en amperios (A). Un amperio es igual al flujo de 1 coulomb por
segundo, es decir, 1A= 1C/s.
Voltaje:
La corriente eléctrica que fluye por un conductor depende del potencial eléctrico o voltaje y de la
resistencia del conductor al flujo de carga. La corriente eléctrica es comparable al flujo del agua.
La diferencia de la presión de agua en una manguera permite que el agua fluya desde una presión
alta a una presión baja. La diferencia de potencial eléctrico medido en voltios permite el flujo de
las cargas eléctricas por un cable desde una zona de potencial alto a uno bajo. La presión del
agua se mantiene por una bomba, y la diferencia de potencial para la carga se mantiene por una
batería.
26
Ley de Watt
La Ley de Watt hace referencia a la potencia eléctrica de un componente electrónico o un aparato
y se define como la potencia consumida por la carga es directamente proporcional al voltaje
suministrado y a la corriente que circula por este, la unidad de la potencia es el Watt.
Si a un determinado cuerpo le aplicamos una fuente de alimentación (es decir le aplicamos un
Voltaje) se va a producir dentro del cuerpo una cierta corriente eléctrica.
Dicha corriente será mayor o menor dependiendo de la resistencia del cuerpo. Este consumo de
corriente hace que la fuente este entregando una cierta potencia eléctrica; o dicho de otra forma
el cuerpo está consumiendo determinada cantidad de potencia.
Esta potencia se mide en Watt. Por ejemplo una lámpara eléctrica de 40 Watt consume 40 watt
de potencia eléctrica. Para calcular la potencia se debe multiplicar el voltaje aplicado por la
corriente que atraviesa al cuerpo.
Es decir:
POTENCIA = VOLTAJE x CORRIENTE
Los símbolos para representar la potencia, el voltaje y la intensidad son:
Voltaje en voltios (v)
Intensidad (i)
Potencia en Vatios (P)
Para encontrar la potencia eléctrica (P) podemos emplear las siguientes formulas:
Conociendo el voltaje y corriente: P = V x I
Conociendo la resistencia eléctrica y corriente: P = R x I2
27
Conociendo el voltaje y la resistencia eléctrica: P= V2
/R
En las anteriores fórmulas únicamente se sustituyeron las incógnitas correspondientes empleando
la fórmula de la ley de Ohm.
Si la potencia eléctrica es positiva (+P) quiere decir que el componente electrónico está
consumiendo energía. Si la potencia eléctrica es negativa (-P) quiere decir que el componente
electrónico produce o genera energía (Baterías, generadores…)
En la industria se expresa la potencia eléctrica mediante hp (E) que corresponde a caballos de
fuerza eléctrico (Electrical horsepower). La equivalencia de esta unidad con el watt es:
1 hp = 745.699 871 582 270 22 W
Es común redondear a: 1 hp = 746 W
TRIÁNGULO DE LA LEY DE WATT.
El triángulo de la ley de watt permite obtener las ecuaciones dependiendo de la variable a
encontrar, es una forma visual y fácil de interpretar.
Marcando la variable a obtener en el triángulo de la ley de Watt es posible visualizar la fórmula
resultante.
Para encontrar la potencia, (P): P = I x V
Para encontrar la corriente, (I): I = P/V
Para encontrar el voltaje, (V): V = P/I
28
POTENCIA ELÉCTRICA.
El consumo de energía eléctrica por lo general se suele medir en kilowatts–hora (kWh), el cual
se define como el consumo de un artefacto de 1000 W de potencia durante una hora.
Sin embargo, es práctica común en la industria utilizar otras unidades para expresar la potencia
eléctrica, como son los caballos fuerza (hp). La equivalencia de esta unidad con el watt es: 1 hp =
746 W
Al combinarla con la Ley de Ohm se obtienen otras fórmulas que nos ayudan a resolver más
casos.
Ejemplo:
Si I=V/R
Al sustituir el valor de la Corriente I, en la Ley de Watt resulta:
P = V. I = V (V / R) = V2 / R
Despejando V de la Ley de Ohm queda:
V = I. R;
Al sustituirlo en la Ley de Watt queda:
P = V. I = (I. R) (I) = I2 R
Entonces ya tenemos otras dos fórmulas para determinar la Potencia Eléctrica existente en un
circuito.
29
Problemas con circuitos
Un circuito eléctrico es el trayecto o ruta de una corriente eléctrica. El término se utiliza
principalmente para definir un trayecto continuo compuesto por conductores y dispositivos
conductores, que incluye una fuente de fuerza electromotriz que transporta la corriente por el
circuito.
Un circuito eléctrico es el conjunto de elementos eléctricos conectados entre sí que permiten
generar, transportar y utilizar la energía eléctrica con la finalidad de transformarla en otro tipo de
energía como, por ejemplo, energía calorífica (estufa), energía lumínica (bombilla) o energía
mecánica (motor). Los elementos de un circuito eléctrico que se utilizan para conseguirlo son los
siguientes:
Generador: Parte del circuito donde se produce la electricidad, manteniendo una diferencia de
tensión entre sus extremos.
Conductor: Hilo por donde circulan los electrones impulsados por el generador.
Resistencia eléctrica: Son elementos del circuito que se oponen al paso de la corriente
eléctrica.
Interruptor: Elemento que permite abrir o cerrar el paso de la corriente eléctrica. Si el
interruptor está abierto no circulan los electrones y si está cerrado permite su paso.
30
Código de colores
Este se utiliza para indicar el valor de los componentes electrónicos. Es habitual encontrar a estos
en las resistencias, pero también se pueden encontrar en condensadores, inductores o diodos.
– Las dos primeras bandas indican las dos primeras cifras del valor del resistor.
– La tercera banda indica cuantos ceros hay que aumentarle al valor anterior para obtener el valor
final del resistor.
– La cuarta banda nos indica la tolerancia y si hay quinta banda, ésta nos indica su confiabilidad.
Ejemplo:
31
Si un resistor tiene las siguientes bandas de colores:
Rojo Amarillo Verde Dorado
1͒ Banda 2͒ Banda Multiplicador Tolerancia
2 4 X5 ceros +/- 5%
El resistor tiene un valor de 24000,000 Ohmios +/- 5 %
– El valor máximo de este resistor es: 25200,000 Ω
– El valor mínimo de este resistor es: 22800,000 Ω
– El resistor puede tener cualquier valor entre el máximo y mínimo calculados.
Los colores de las bandas de los resistores no indican la potencia que puede disipar, pero el
tamaño que tiene el resistor da una idea de la disipación máxima que puede tener.
32
Sensores
El sensor traduce la información que le llega del exterior en un impulso eléctrico, normalmente
digital (pasa o no pasa corriente), que puede ser analizado y procesado por la unidad de control
del sistema.
Tipos de Sensores
Existen diferentes tipos de sensores, en función del tipo de variable que tengan que medir o
detectar:
 De contacto.
 Ópticos.
 Térmicos.
 De humedad.
 De infrarrojos.
. Por ejemplo, el termómetro de mercurio común es un sensor muy antiguo que se usa para medir
la temperatura. El uso de mercurio coloreado en tubos cerrados se basa en el hecho de que esta
sustancia química tiene una respuesta constante y lineal a los cambios de temperatura. Al marcar
el valor de temperatura en el tubo, podemos mirar el termómetro para ver cuál es la temperatura.
Por supuesto, no hay otra salida que la visión.
Sensores de Temperatura
Los termistores son los principales sensores de temperatura.
Se trata de resistencias cuyo valor asciende con la temperatura o bien disminuye con la
temperatura.
Pincha en la imagen para ver el vídeo de una curiosa aplicación de los sensores de temperatura
33
Sensores de Contacto
Se emplean para detectar el final del recorrido o la posición límite de componentes
mecánicos. Se trata de un interruptor que consta de una pequeña pieza móvil y de una pieza fija
que se llama NA, normalmente abierto, o NC, normalmente cerrado.
Sensores ópticos
Recordemos que se trataba de resistencias cuyo valor disminuía con la luz, de forma que cuando
reciben un haz de luz permiten el paso de la corriente eléctrica por el circuito de control. Cuando
una persona o un obstáculo interrumpen el paso de la luz, la LDR aumenta su resistencia e
interrumpe el paso de corriente por el circuito de control. El circuito que aparece en la imagen
superior derecha nos permitiría controlar la puesta en marcha de una alarma al disminuir la
intensidad luminosa que incide sobre un LDR.
Sensores de Humedad
Se basan en que el agua no es un material aislante como el aire sino que tiene una conductividad
eléctrica; por esa razón el Reglamento de Baja Tensión prohíbe la presencia de tomas de
corriente próximas a la bañera, como veíamos en el tema anterior
El esquema eléctrico muestra una sonda que detectaría la humedad y gracias a los transistores se
amplifica la señal para poner en marcha la bomba de riego.
34
Sensores Infrarrojos
Existen diodos capaces de emitir luz infrarroja y transistores sensibles a este tipo de ondas y que
por lo tanto detectan las emisiones de los diodos. Los diodos de infrarrojos son a simple vista
idénticos a los LED, como se puede apreciar en la imagen, y se representan de la misma
manera, mientras que el símbolo de los fototransistores es semejante al de los transistores
normales pero añadiendo las flechas que representan la luz que reciben.
35
Manejo de protoboard
El protoboard / breadboard es un dispositivo muy utilizado para probar circuitos electrónicos.
Tiene la ventaja de que permite armar con facilidad un circuito, sin la necesidad de realizar
soldaduras.
Si el circuito bajo prueba no funciona de manera satisfactoria, se puede modificar sin afectar los
elementos que lo conforman. La protoboard tiene una gran cantidad de orificios en donde se
pueden insertar con facilidad los terminales de los elementos que conforman el circuito.
Se puede conectar casi cualquier tipo de componente electrónico, incluyendo diferentes tamaños
de circuitos integrados. Los únicos elementos que no se pueden conectar a la protoboard son
elementos que tienen terminales muy gruesos. Estos elementos se conectan normalmente sin
problemas en forma externa con ayuda de cables o “lagartos / cocodrilos”.
36
Tester o multímetro
Un multímetro tiene muchas funciones. Mediciones de tensiones de Corriente Alterna y
Corriente Continua. Mediciones de intensidad de corrientes alterna y continúa. Detección de la
presencia de corriente alterna.
¿Cómo funciona un multímetro?
El funcionamiento de un multímetro involucra varios instrumentos de medición, como el
voltímetro, amperímetro, entre otros. Lo que es importante conocer de un multímetro es saber
usarlo. En principio debemos identificar qué vamos a medir y tener una idea de entre que valores
oscila esa medición. Por ejemplo, si queremos medir el voltaje de una corriente continua de 100
V, buscamos en el testar la V que al lado tiene una rayita continua y elegimos el valor más
grande, más cercano al valor aproximado de medición.
Luego se deben conectar los cables al multímetro.
PARTES DE UN MULTÍMETRO
37
Un multímetro consta de las siguientes partes:
 Display: Es la pantalla que muestra de forma digital el resultado de la medición.
 Interruptor Encendido/Apagado
 VDC/VAC/OHM/ADC/AAC: escalas para seleccionar dependiendo de la medición que
se quiere realizar.
 Selector: Rueda que permite seleccionar la escala para la medición que se quiere realizar.
 COM: Casquillo para enchufar el cable negro, cualquiera sea la medición que se realice.
 V-Ω: Casquillo donde se enchufa el cable rojo si se quiere medir voltaje o resistencia
 10 mA: Casquillo donde se enchufa el cable rojo si se quiere medir intensidades de hasta
10 mA
 10 A: Casquillo donde se enchufa el cable rojo si se quiere medir intensidades de hasta 10
A.
¿Cómo medir con el multímetro digital?
Midiendo tensiones: Para medir una tensión, colocaremos las bornas en las clavijas, y no
tendremos más que colocar ambas puntas entre los puntos de lectura que queramos medir. Si lo
que queremos es medir voltaje absoluto, colocaremos la borna negra en cualquier masa (un cable
negro de molex o el chasis del ordenador) y la otra borna en el punto a medir. Si lo que queremos
es medir diferencias de voltaje entre dos puntos, no tendremos más que colocar una borna en
cada lugar.
Midiendo resistencias: El procedimiento para medir una resistencia es bastante similar al de
medir tensiones. Basta con colocar la ruleta en la posición de ohmios y en la escala apropiada al
tamaño de la resistencia que vamos a medir. Si no sabemos cuántos ohmios tiene la resistencia a
medir, empezaremos con colocar la ruleta en la escala más grande, e iremos reduciendo la escala
hasta que encontremos la que más precisión nos da sin salirnos de rango.
38
Tarjeta Arduino.
Es una plataforma de electrónica de código
abierto cuyos principios son contar con
software y hardware fáciles de usar.
Básicamente podemos realizar cualquier
proyecto con este, como una báscula, un reloj,
unas puertas controladas por voz, etc.
Arduino se puede utilizar para desarrollar elementos autónomos, o bien conectarse a otros
dispositivos o interactuar con otros programas, para interactuar tanto con el hardware como con
el software. Sirve tanto para controlar un elemento, pongamos por ejemplo un motor que nos
suba o baje una persiana basada en la luz que haya gracias a un sensor conectado al Arduino, o
bien para transformar la información de una fuente, como puede ser un teclado, y convertir la
información a algo que entienda, por ejemplo, un ordenador.
39
Actualmente, el uso de Arduino puede catalogarse en dos grandes grupos:
1. Arduino es utilizado como un microcontrolador, cuando tiene un programa descargado
desde un ordenador y funciona de forma independiente de éste, y controla y alimenta
determinados dispositivos y toma decisiones de acuerdo al programa descargado e
interactúa con el mundo físico gracias a sensores y actuadores.
2. Arduino hace de interfaz entre un ordenador u otro dispositivo, que ejecuta una determinada
tarea, para traducir dicha tarea en el mundo físico a una acción. Y viceversa, gracias a sensores
que están conectados a la placa Arduino podemos hacer que el ordenador ejecute determinada
acción.
Tipos de Arduino:
Arduino UNO, Arduino DUE, Arduino Leonardo, Arduino Mega 2560, Arduino Mega ADK,
Arduino Micro, Arduino Nano, Arduino YUN, Arduino FIO.
40
Mapa Conceptual
41
Link del blog
Valeria Caicedo:
https://empanadastecnologicas.blogspot.com/
Ana Sofía Correa:
https://mundotecnologicodeanita.blogspot.com/
Sahamara Marín:
https://lasticatualcanse.blogspot.com/
Juan José Solano:
https://jettecno.blogspot.com/
Evelyn Rodríguez:
https://thetechnologywhitevelyn.blogspot.com/
42
Evidencia
43
Conclusión
Podemos concluir que:
Los dispositivos electrónicos se ocupan de convertir señales eléctricas la información procedente
del mundo exterior. Estos dispositivos estan compuestos por circuitos electrónicos que
desempeñan una determinan función.
Un circuito electrónico es una asociación de componentes que, funcionando en conjunto, realizan
un determinado tratamiento de las señales.
Los circuitos electrónicos están formados por componentes activos, como los transistores o los
diodos, y componentes pasivos como las resistencias.
En los circuitos electrónicos, el control se efectúa mediante señales eléctricas.
Un resistor es un componente electrónico que ofrece una resistencia al paso de la corriente
eléctrica.
Los resistores más utilizados en electrónica son las resistencias de carbón. Estas resistencias se
miden en ohmios.
El valor de estas resistencias está indicado por un código de colores.
Los LDR son resistores cuya resistencia disminuye al aumentar la intensidad de luz que incide
sobre ellos.
Los termistores son componentes electrónicos cuya resistencia varía con la temperatura. Los hay
de dos tipos: NTC y PTC.
Un diodo es un componente electrónico que permite el paso de la corriente en un sentido y lo
impide en el contrario. Por lo general, conduce la corriente en el sentido ánodo-cátodo.
Los diodos se polarizan cuando se conectan. Esta polarización puede ser directa o inversa.
44
Cibergrafia
https://www.seas.es/blog/automatizacion/el-rele-para-que-es-para-que-sirve-y-que-tipos-existen/
https://www.google.com/url?sa=i&url=https%3A%2F%2Fwww.imamagnets.com%2Fblog%2F
motoreselectricos%2F&psig=AOvVaw2HkJZ46xIKg4XLiSR0nBLM&ust=1603321838008000
&source=images&cd=vfe&ved=0CAIQjRxqFwoTCMCQ8relxOwCFQAAAAAdAAAAABAD
https://www.neoteo.com/servomotores-el-primer-paso-hacia-tu-robot
https://clr.es/blog/es/servomotor-cuando-se-utiliza/ https://concepto.de/transistor/
https://dam-assets.fluke.com/s3fs-public/6004284b-dmm-how-to-diode-715x360-2.jpg
https://dam-assets.fluke.com/s3fs-public/6004189-dmm-diodes-715x360.jpg
https://www.fluke.com/es-co/informacion/mejores-practicas/aspectos-basicos-de-
lasmediciones/electricidad
http://www.ieslosalbares.es/tecnologia/Electronica4eso/ntc-ptc.jpg
http://www.ieslosalbares.es/tecnologia/Electronica4eso/resistencias_variables.html
http://www.ieslosalbares.es/tecnologia/Electronica4eso/potenciometros.jpg
https://sites.google.com/site/20198afusionfix33/6--circuitos
https://www.google.com/url?sa=i&url=https%3A%2F%2Fwww.ingmecafenix.com%2Felectroni
ca%2Fresistencia-electrica%2F&psig=AOvVaw2t91iYWvNYHCKAB-
W7HTb6&ust=1603311998585000&source=images&cd=vfe&ved=0CAIQjRxqFwoTCKiZiOiA
xOwCFQAAAAAdAAAAABA4
http://hubmakerspace.do/blog/funcionamiento-de-las-cosas-resistores/
http://hubmakerspace.do/wp-content/uploads/2016/01/word-image-17.png
http://www.ieslosalbares.es/tecnologia/Electronica4eso/ldrs.jpg
https://nergiza.com/condensadores-que-son-y-para-que-sirven/
https://www.google.com/url?sa=i&url=http%3A%2F%2Fdayalisarayafisica5to.blogspot.com%2
F2015%2
45
F06%2Ftransistor-tipos-de-
transistores.html&psig=AOvVaw1tuX0rIuMS_D8Qz9NLrkoU&ust=1603317871804000&sourc
e=images& cd=vfe&ved=0CAIQjRxqFwoTCNDF0daWxOwCFQAAAAAdAAAAABAD
http://dayalisarayafisica5to.blogspot.com/2015/06/transistor-tipos-de-transistores.html
https://dewesoft.com/es/daq/que-es-un-sensor
http://recursostic.educacion.es/secundaria/edad/4esotecnologia/quincena11/4quincena11_conteni
dos_3a.htm
https://www.monografias.com/trabajos34/circuitos-electricos/circuitos-electricos.shtml
https://www.fundacionendesa.org/es/recursos/a201908-elementos-circuito-electrico
https://unicrom.com/como-usar-la-protoboard-breadboard/
https://electronicsdj.files.wordpress.com/2009/09/manejo-del-protoboard.pdf
http://electronicaguai.blogspot.com/2015/02/elaboracion-de-circuitos-en-protoboard.html
https://www.mecatronicalatam.com
https://definicionesdepalabras.com/definicion-de-ley-de-watt/
https://es.wikipedia.org/wiki/Ley_de_Ohm
http://recursostic.educacion.es/secundaria/edad/3esofisicaquimica/3quincena11/3q11_contenidos
_5d.htm

La electronica

  • 1.
    1 Fundamentos De LaElectricidad Y La Electrónica Valeria Caicedo, Ana S. Correa, Juan J. Solano, Evelyn R. Rodríguez y Sahamara Marín Institución Educativa Liceo Departamental GRADO 10-3 Tecnología Guillermo Mondragón Marzo 02 2021
  • 2.
    2 INDICE FUNDAMENTOS DE ELECTRICIDADY ELECTRÓNICA: PAG. - Transporte De La Corriente Eléctrica............................................................................4-6 - Términos Básicos................................................................................................................7 - La Electrónica.....................................................................................................................8 - Resistencias.........................................................................................................................9 - Resistencias Variables......................................................................................................10 - Condensadores..................................................................................................................11 - Diodos...........................................................................................................................12-13 - Transistores..................................................................................................................14-16 - Motores.........................................................................................................................17-19 - Servos Motores..................................................................................................................20 - Relés.............................................................................................................................21-22 LA ELECTRICIDAD Y LA ELECTRÓNICA: - Ley de OHM.................................................................................................................23-25 - Ley de Watt...................................................................................................................26-28 - Problemas Con Circuitos..................................................................................................29 - Código De Colores.......................................................................................................30-31 - Sensores.......................................................................................................................32-34 - Manejo De Protoboard......................................................................................................35 - Tester O Multímetro....................................................................................................36-37 - Tarjeta Arduino...........................................................................................................38-39
  • 3.
    3 PAG. - Mapa Conceptual..............................................................................................................40 -Link Del Blog....................................................................................................................41 - Evidencia...........................................................................................................................42 - Conclusión.........................................................................................................................43 - Cibergrafia...................................................................................................................44-45
  • 4.
    4 FUNDAMENTOS DE LAELECTRICIDAD Y LA ELECTRÓNICA Trasporte de la corriente eléctrica Consiste en transportar la corriente mediante los cables de alta tensión hacia a un generador para aumentar la corriente que se pierde por los cables. Este aumenta la corriente de 138000 a 765000 voltios. La corriente pasa por las torres de conducción eléctrica a través de la red nacional a los distintos puntos de consumo. Instalación eléctrica desde la compañía hasta la casa La electricidad debe llegar de los postes de baja tensión al interior de la vivienda, para ello se configura la instalación de enlace. Dicha instalación consta de la acometida que es el punto en el que se conecta la red de distribución pública con el edificio y está aislada por la caja general de protección. Es la línea general de alimentación la que conecta con el edificio y pasa por los contadores que miden el consumo de energía eléctrica. Finalmente, la electricidad llega a la vivienda a través del cable de derivación individual.
  • 5.
    5 Elementos de unainstalación: Cables: Se extienden por la vivienda a través de tubos de plástico empotrados en las paredes y se ramifican en las cajas de registro. Tomas de corriente: En ellas podemos enchufar los electrodomésticos y aparatos en general, Tiene dos terminales, tres si existe toma de tierra. Conmutador: Este es el operador necesario para apagar o encender una o más bombillas desde posiciones diferentes. Lógicamente serán necesario dos conmutadores, uno en cada una de las posiciones deseadas. Cajas de registro: Suele haber una por habitación, estas permiten conexiones necesarias para cada circuito. Las conexiones se hacen con regletas o clemas.
  • 6.
    6 Interruptor: Se utilizapara permitir o no el paso de corriente eléctrica a voluntad. Controla el encendido de una o más bombillas y regula la potencia. Tiene dos terminales Pulsador: Permite el paso o no de corriente eléctrica cuando se pulse, sirve para controlar, por ejemplo; un timbre. Tiene dos terminales.
  • 7.
    7 Términos Básicos La electricidad:Es el flujo constante de electrones (cargados negativamente) entre dos puntos a través de un medio conductor, un punto con carga negativa y otro con carga positiva. El voltaje: También conocido como tensión, es la diferencia potencial que hay entre dos cuerpos cargados (negativo y positivo). Dicho de otra manera es la fuerza con la que se mueven los electrones. Se mide en volts o voltios. El amperaje: También conocido como corriente o intensidad, es el flujo o la cantidad de electrones que atraviesan un conductor durante un tiempo determinado. Se mide en amps o amperes. La potencia: Es el consumo real de un dispositivo, es decir la cantidad de trabajo por unidad de tiempo. Su fórmula es: Potencia igual a Voltaje por Intensidad (P = VI). Se mide en watts o vatios. La resistencia: Es la resistencia que presenta cualquier tipo de material al flujo de electrones. Determina que tan conductor es un material, por ejemplo los metales son buenos conductores, en cambio los plásticos no. Se mide en ohms u ohmnios. Componente electrónico: Es un componente que cumple con cierta función, como los LEDs, los relevadores, los condensadores, etc. Estos funcionan a base de voltaje y consume cierto amperaje que dependiendo de la fuente de energía determina el tiempo que pueden estar en funcionamiento.
  • 8.
    8 La Electrónica Se llamaelectrónica a una disciplina técnica y científica, considerada como una rama de la física y como una especialización de la ingeniería, que se dedica al estudio y la producción de sistemas físicos basados en la conducción y el control de un flujo de electrones o de partículas cargadas eléctricamente. Para ello, la electrónica se sirve no solo de ciertos principios teóricos básicos como el electromagnetismo, sino también de la ciencia de los materiales y otras formas de aplicación práctica del conocimiento científico. Sus resultados son de especial interés para otros campos del saber especializado, como la informática o la ingeniería de sistemas. Sistemas de la electrónica Entre las aplicaciones contemporáneas de la electrónica se encuentran: Sistemas de control: Permiten poner en marcha o detener procesos, como es el caso de los circuitos de luz en nuestros hogares y pueden adquirir incluso cierto grado de automatización. Electrónica de potencia: Se basa en el empleo de dispositivos electrónicos para regular potencia y voltaje eléctrico, sobre todo a niveles significativos, lo cual es clave en la distribución de la energía y en otros procesos industriales contemporáneos. Telecomunicaciones: Es una de las áreas más amplias del desarrollo tecnológico de la electrónica tiene que ver con las bases de datos y sistemas de información digital, como Internet. Así como con el universo de gadgets o artefactos electrónicos disponibles para la llamada cultura 2.0.
  • 9.
    9 La Resistencia Una resistenciatambién llamado resistor es un elemento que causa oposición al paso de la corriente, causando que en sus terminales aparezca una diferencia de tensión (un voltaje). La máxima cantidad de corriente que puede pasar por una resistencia, depende del tamaño de su cuerpo. Los valores de potencia comunes de las resistencias son: 1/4, 1/2, 1 watt, aunque hay de valores mayores. Las resistencias se representan con la letra R y el valor de éstas se mide en Ohmios (Ω). La máxima cantidad de corriente que puede pasar por una resistencia, depende del tamaño de su cuerpo. Los valores de potencia comunes de las resistencias son: 1/4, 1/2, 1 watt, aunque hay de valores mayores. Las resistencias o resistores son fabricadas principalmente de carbón y se presentan en una amplia variedad de valores. Hay resistencias con valores de Ohmios (Ω), Kilohmios (KΩ), Megaohmios (MΩ). Estas dos últimas unidades se utilizan para representar resistencias muy grandes. A continuación se puede ver algunas equivalencias entre ellas: 1 Kilohmio (KΩ) = 1,000 Ohmios (Ω) 1 Megaohmio (MΩ) = 1,000,000 Ohmios (Ω) 1 Megaohmio (MΩ) = 1,000 Kilohmios (KΩ) Para poder saber el valor de las resistencias sin tener que medirlas, existe un código de colores de las resistencias que nos ayuda a obtener con facilidad este valor con sólo verlas. Para obtener la resistencia de cualquier elemento de un material específico, es necesario conocer algunos datos propios de éste, como son: su longitud, área transversal, resistencia específica o resistividad del material con que está fabricada.
  • 10.
    10 Resistencias Variables Una resistenciaajustable o potenciómetro es una resistencia cuyo valor podemos modificar moviendo su eje o cursor. Entre los extremos del potenciómetro el valor siempre es el mismo; pero entre un extremo y el punto intermedio tendremos una resistencia variable desde 0 al valor especificado. Su símbolo es: Una LDR es una resistencia cuyo valor depende de la luz que incida sobre ella. A mayor luz menor resistencia y viceversa. Las resistencias NTC y PTC cambian su valor en función de la temperatura. En el primer caso, NTC, la resistencia disminuye al aumentar la temperatura, en las resistencias PTC su valor aumenta al aumentar la temperatura.
  • 11.
    11 Condensadores Un condensador eléctricoes un dispositivo pasivo, utilizado en electricidad y electrónica, capaz de almacenar energía sustentando un campo eléctrico. Está formado por un par de superficies conductoras, generalmente en forma de láminas o placas, en situación de influencia total (esto es, que todas las líneas de campo eléctrico que parten de una van a parar a la otra) separadas por un material dieléctrico o por vacío. Interiormente consta de dos placas conductoras separadas por un material dieléctrico, cuando conectamos el condensador a una fuente de voltaje, comienza a circular corriente por el circuito y una de las placas adquiere carga negativa y la otra positiva, al apagar la fuente de voltaje, si conectamos alguna carga (ej: una resistencia) al condensador, comenzará a circular corriente desde el condensador hacia la carga, hasta descargarse.
  • 12.
    12 Diodos Un diodo esun dispositivo semiconductor que actúa esencialmente como un interruptor unidireccional para la corriente. Permite que la corriente fluya en una dirección, pero no permite a la corriente fluir en la dirección opuesta. Los diodos también se conocen como rectificadores porque cambian corriente alterna (CA) a corriente continua (CC) pulsante. Los diodos se clasifican según su tipo, voltaje y capacidad de corriente. Los diodos tienen una polaridad determinada por un ánodo (terminal positivo) y un cátodo (terminal negativo). La mayoría de los diodos permiten que la corriente fluya solo cuando se aplica tensión al ánodo positivo. En este gráfico se muestran varias configuraciones de los diodos:
  • 13.
    13 Cuando un diodopermite un flujo de corriente, tiene polarización directa. Cuando un diodo tiene polarización inversa, actúa como un aislante y no permite que fluya la corriente. La flecha del símbolo del diodo apunta en sentido opuesto al sentido del flujo de electrones. Razón: los ingenieros concibieron que el símbolo y sus esquemas muestran la corriente que fluye desde el lado positivo (+) de la fuente de voltaje hacia el lado negativo (-). Es la misma convención que se utiliza para los símbolos de semiconductores que incluyen flechas; la flecha apunta en la dirección permitida del flujo "convencional" y contra la dirección permitida del flujo de electrones.
  • 14.
    14 Transistores Es un tipode dispositivo electrónico semiconductor, capaz de modificar una señal eléctrica de salida como respuesta a una de entrada, sirviendo como amplificador, conmutador, oscilador o rectificador de la misma. Es un tipo de dispositivo de uso común en numerosos aparatos, como relojes, lámparas, tomógrafos, celulares, radios, televisores y, sobre todo, como componente de los circuitos integrados (chips o microchips). Los transistores operan sobre un flujo de corriente, operando como amplificadores (recibiendo una señal débil y generando una fuerte) o como interruptores (recibiendo una señal y cortándole el paso) de la misma. Esto ocurre dependiendo de cuál de las tres posiciones ocupe un transistor en un determinado momento, y que son: En activa. Se permite el paso de un nivel de corriente variable (más o menos corriente). En corte. No deja pasar la corriente eléctrica. En saturación. Deja pasar todo el caudal de la corriente eléctrica (corriente máxima). En este sentido, el transistor funciona como una llave de paso de una tubería: si está totalmente abierto deja entrar todo el caudal del agua, si está cerrado no deja pasar nada, y en sus posiciones intermedias deja pasar más o menos agua. Todo transistor se compone de tres elementos: base, colector y emisor. La primera es la que media entre el emisor (por donde entra el caudal de corriente) y el colector (por donde sale el caudal de corriente). Y lo hace, a su vez, activada por una corriente eléctrica menor, distinta de la que modulada por el transistor.
  • 15.
    15 Tipos De Transistores Transistorde contacto puntual: También llamado ¨de punta de contacto¨, es el tipo más antiguo de transistor y opera sobre una base de germanio. Fue un invento revolucionario, a pesar de que era difícil de fabricar, frágil y ruidoso. Hoy en día no se le emplea más. Transistor de unión bipolar: Fabricado sobre un cristal de material semiconductor, que se contamina de manera selectiva y controlada con átomos de arsénico o fosforo (donantes de electrones), para generar así las regiones de base, emisor y colector.
  • 16.
    16 Transistor de efectode campo: Se emplea en este caso una barra de silicio o algún otro semiconductor semejante, en cuyos terminales se establecen terminales óhmicos, operando así por tensión positiva Fototransistores: Se llaman así a los transistores sensibles a la luz, en espectros cercanos a la visible. De modo que se pueden operar por medio de ondas electromagnéticas a distancia.
  • 17.
    17 MOTORES Los motores eléctricosson el futuro de la movilidad y están siendo incorporados en carros de alta tecnología. Esto ocurre por sus múltiples ventajas tanto en rendimiento como en sostenibilidad ambiental y economía de uso. El motor eléctrico es un dispositivo que convierte la energía eléctrica en energía mecánica de rotación por medio de la acción de los campos magnéticos generados en sus bobinas. Son máquinas eléctricas rotatorias compuestas por un estator y un rotor. ¿Cómo funciona un motor en un coche eléctrico? Si observamos la propia mecánica, en su interior podemos ver que su funcionamiento es mucho más sencillo que el de un motor térmico. Al contrario que los motores que funcionan por combustible en los que la energía se da por explosión, en estos el movimiento se produce gracias a interacciones electromagnéticas. Las partes de un motor eléctrico de coche son, además del propio motor, el sistema regulador (formado por el bloque electrónico de potencia, inversor, rectificador, transformador y controlador) y el reductor de velocidad y diferencial. Todo ese engranaje del motor eléctrico, para funcionar, necesita de baterías.
  • 18.
    18 Tipos de motor MotorAsíncrono o de Inducción (AC)… Este tipo de motores cuentan con una característica principal: el giro del rotor no va a la misma velocidad que el campo magnético que produce el estator. Este motor es ideal si buscas un coste bajo, poco ruido o vibraciones y, además, un motor fiable y de la máxima eficiencia. Motor síncrono de imanes permanentes (AC)... Estos motores tienen un alto rendimiento, se controla la velocidad fácilmente y cuentan con poco peso y tamaño. En este caso, la velocidad del rotor, que es constante, sí corresponde con la del campo magnético producido por el estator. Pueden ser de flujo radial o flujo axial, dependiendo de la posición del campo magnético de inducción. Si la posición es perpendicular al eje de giro del rotor, hablaremos de flujo radial. Estos son los más utilizados. Sin embargo, los de flujo axial (posición paralela al eje) tienen la ventaja de que pueden ser integrados en la propia rueda del vehículo.
  • 19.
    19 Motor síncrono dereluctancia conmutada o variable (AC)... Estos motores son robustos, cuentan con un alto par y su coste es bajo. Sin embargo, tampoco tienen mucha potencia. No necesitan escobillas ni imanes permanentes. En este caso la corriente se conmuta a través de las bobinas creando un campo magnético giratorio. Por su parte, los polos del rotor se atraen por el campo magnético y crean un par que lo alimenta. Motor sin escobillas de imanes permanentes (DC) Suelen utilizarse en vehículos híbridos. Funcionan a través imanes permanentes localizados en el rotor y que se alimentan secuencialmente de cada fase del estator. Su precio es alto y tienen poca potencia pero sí cuentan con ventajas como su alta robustez, nulo ruido y que no necesitan mantenimiento. Habitualmente, se conocen como “brushless”.
  • 20.
    20 Servo Motores También llamadoservo, son dispositivos de accionamiento para el control de precisión de velocidad, par motor y posición. Constituyen un mejor desempeño y precisión frente a accionamientos mediante convertidores de frecuencia, ya que éstos no nos proporcionan control de posición y resultan poco efectivos en bajas velocidades. Es un servomotor, aquel que contiene en su interior un enconder, conocido como decodificador, que convierte el movimiento mecánico (giros del eje) en pulsos digitales interpretados por un controlador de movimiento. También utilizan un driver, que en conjunto forman un circuito para comandar posición, torque y velocidad. Se puede utilizar, por ejemplo, en el zoom de una cámara de fotografías, en la puerta de un ascensor o en algunas herramientas que tengamos en casa. Un servomotor lo compone: Un motor eléctrico: Que es el encargado de generar el movimiento a través de su eje. Un sistema de control: Este sistema permite controlar el movimiento del motor mediante el envío de pulsos eléctricos. Un sistema de regulación: Está formado por engranajes por los cuales puede aumentar la velocidad y el par o disminuirlas. Un potenciómetro: Se encuentra conectado al eje central y permite en todo momento saber el ángulo en el que se encuentra el eje del motor.
  • 21.
    21 Relés Es un dispositivoelectromagnético. Funciona como un interruptor controlado por un circuito eléctrico en el que, por medio de una bobina y un electroimán, se acciona un juego de uno o varios contactos que permiten abrir o cerrar otros circuitos eléctricos independientes. El relé está compuesto de una bobina conectada a una corriente. Cuando la bobina se activa produce un campo electromagnético que hace que el contacto del relé que está normalmente abierto se cierre y permita el paso de la corriente por un circuito para, por ejemplo, encender una lámpara o arrancar un motor. Cuando dejamos de suministrar corriente a la bobina, el campo electromagnético desaparece y el contacto del relé se vuelve a abrir, dejando sin corriente el circuito eléctrico que iba a esa lámpara o motor. Los relés sirven para activar un circuito que tiene un consumo considerable de electricidad mediante un circuito de pequeña potencia -de 12 o 24 voltios- que imanta la bobina. Supongamos que queremos motorizar una puerta de un garaje o de la entrada de una finca. Para ello necesitaremos un mando a distancia que consigue activar a través de un receptor esa pequeña carga de potencia que pone en marcha el funcionamiento del relé: la bobina se imantará y cerrará el circuito eléctrico que alimenta el motor que sirve para abrir la puerta. También lo podremos utilizar para encender máquinas y motores, sistemas de alumbrado, etc.
  • 22.
    22 Tipos De Relés: -Relés electromecánicos que tiene variantes según el mecanismo de activación. Pueden ser de tipo armadura, de núcleo móvil, reed o de lengüeta, relés polarizados o relés tripolares. - Relés de estado sólido, que son utilizados en situaciones donde hay un uso continúo de los contactos del relé y se precisa una mayor velocidad en la conmutación. - Relés de corriente alterna. - Relé temporizador o de acción retardada. Con estos relés se consigue que la conexión o la desconexión se haga pasado un tiempo determinado. - Relés térmicos. Se utilizan para proteger los motores de las sobrecargas. Tienen unas láminas metálicas en su interior que se deforman más o menos según el calor. Si llegan a un punto de deformación determinado porque ha aumentado el calor del motor, abren el circuito y no dejan pasar la corriente. - Relé Arduino. Con una placa de Arduino podemos controlar un relé. Solo tenemos que conectar al relé a uno de los pines de 5 voltios que tiene esta placa. Programando la placa podemos obtener resultados interesantes para controlar encendidos de iluminación y motores.
  • 23.
    23 LA ELECTRICIDAD YLA ELECTRÓNICA: Ley de OHM Esta ley fue postulada y creada por el físico matemático Georg Simon Ohm, y es una ley básica de los circuitos eléctricos. Esta cita: “La intensidad de la corriente eléctrica que circula por un conductor eléctrico es directamente proporcional a la diferencia de potencial aplicada e inversamente proporcional a la resistencia del mismo” Fórmula: Esta es expresada en forma de ecuación, V=RI. V es el potencial eléctrico en voltios. I es la corriente en amperios. R la resistencia en Ohms.
  • 24.
    24 Para poder entendermejor esta ley hay que comprender algunos conceptos claves: Carga: La fuente de todas las cargas eléctricas reside en la estructura atómica. La carga de un electrón es la unidad básica de la carga. La medida para la carga es el coulomb (C) en honor al físico francés Charles Augustin de Coulomb. La carga de un electrón es igual a 1.60 x10-19 C. Esto significa que una carga de 1 C es igual a la carga de 6,25 x 1018 electrones. Conductores: Aquellas sustancias por donde las cargas se mueven fácilmente se llaman conductores. Un conductor es un material que, en mayor o menor medida, conduce el calor y la electricidad. Son buenos conductores los metales y malos, el vidrio, la madera, la lana y el aire. Conductores óhmicos: Los conductores óhmicos son aquellos que cumplen la ley de Ohm, es decir, la resistencia es constante a temperatura constante y no dependen de la diferencia de potencial aplicado, un ejemplo de esto son los conductores metálicos. Conductores NO óhmicos: Son aquellos conductores que no siguen la ley de Ohm, es decir, la resistencia varía dependiendo de la diferencia de potencial aplicado, un ejemplo de esto son ciertos componentes de aparatos electrónicos como computadoras, celulares, etc.
  • 25.
    25 Aislantes: Un aislante eléctricoes un material con baja o nula conductividad eléctrica, esto significa que las cargas internas de sus átomos (electrones) no pueden desplazarse libremente, de modo que ejercen una determinada resistencia al paso de la corriente a través de ellos, un ejemplo de estos son la cerámica, el vidrio, plásticos en general, el papel, la madera, etc. Corrientes: La corriente eléctrica es el flujo de carga a través de un conductor por unidad de tiempo. La corriente eléctrica se mide en amperios (A). Un amperio es igual al flujo de 1 coulomb por segundo, es decir, 1A= 1C/s. Voltaje: La corriente eléctrica que fluye por un conductor depende del potencial eléctrico o voltaje y de la resistencia del conductor al flujo de carga. La corriente eléctrica es comparable al flujo del agua. La diferencia de la presión de agua en una manguera permite que el agua fluya desde una presión alta a una presión baja. La diferencia de potencial eléctrico medido en voltios permite el flujo de las cargas eléctricas por un cable desde una zona de potencial alto a uno bajo. La presión del agua se mantiene por una bomba, y la diferencia de potencial para la carga se mantiene por una batería.
  • 26.
    26 Ley de Watt LaLey de Watt hace referencia a la potencia eléctrica de un componente electrónico o un aparato y se define como la potencia consumida por la carga es directamente proporcional al voltaje suministrado y a la corriente que circula por este, la unidad de la potencia es el Watt. Si a un determinado cuerpo le aplicamos una fuente de alimentación (es decir le aplicamos un Voltaje) se va a producir dentro del cuerpo una cierta corriente eléctrica. Dicha corriente será mayor o menor dependiendo de la resistencia del cuerpo. Este consumo de corriente hace que la fuente este entregando una cierta potencia eléctrica; o dicho de otra forma el cuerpo está consumiendo determinada cantidad de potencia. Esta potencia se mide en Watt. Por ejemplo una lámpara eléctrica de 40 Watt consume 40 watt de potencia eléctrica. Para calcular la potencia se debe multiplicar el voltaje aplicado por la corriente que atraviesa al cuerpo. Es decir: POTENCIA = VOLTAJE x CORRIENTE Los símbolos para representar la potencia, el voltaje y la intensidad son: Voltaje en voltios (v) Intensidad (i) Potencia en Vatios (P) Para encontrar la potencia eléctrica (P) podemos emplear las siguientes formulas: Conociendo el voltaje y corriente: P = V x I Conociendo la resistencia eléctrica y corriente: P = R x I2
  • 27.
    27 Conociendo el voltajey la resistencia eléctrica: P= V2 /R En las anteriores fórmulas únicamente se sustituyeron las incógnitas correspondientes empleando la fórmula de la ley de Ohm. Si la potencia eléctrica es positiva (+P) quiere decir que el componente electrónico está consumiendo energía. Si la potencia eléctrica es negativa (-P) quiere decir que el componente electrónico produce o genera energía (Baterías, generadores…) En la industria se expresa la potencia eléctrica mediante hp (E) que corresponde a caballos de fuerza eléctrico (Electrical horsepower). La equivalencia de esta unidad con el watt es: 1 hp = 745.699 871 582 270 22 W Es común redondear a: 1 hp = 746 W TRIÁNGULO DE LA LEY DE WATT. El triángulo de la ley de watt permite obtener las ecuaciones dependiendo de la variable a encontrar, es una forma visual y fácil de interpretar. Marcando la variable a obtener en el triángulo de la ley de Watt es posible visualizar la fórmula resultante. Para encontrar la potencia, (P): P = I x V Para encontrar la corriente, (I): I = P/V Para encontrar el voltaje, (V): V = P/I
  • 28.
    28 POTENCIA ELÉCTRICA. El consumode energía eléctrica por lo general se suele medir en kilowatts–hora (kWh), el cual se define como el consumo de un artefacto de 1000 W de potencia durante una hora. Sin embargo, es práctica común en la industria utilizar otras unidades para expresar la potencia eléctrica, como son los caballos fuerza (hp). La equivalencia de esta unidad con el watt es: 1 hp = 746 W Al combinarla con la Ley de Ohm se obtienen otras fórmulas que nos ayudan a resolver más casos. Ejemplo: Si I=V/R Al sustituir el valor de la Corriente I, en la Ley de Watt resulta: P = V. I = V (V / R) = V2 / R Despejando V de la Ley de Ohm queda: V = I. R; Al sustituirlo en la Ley de Watt queda: P = V. I = (I. R) (I) = I2 R Entonces ya tenemos otras dos fórmulas para determinar la Potencia Eléctrica existente en un circuito.
  • 29.
    29 Problemas con circuitos Uncircuito eléctrico es el trayecto o ruta de una corriente eléctrica. El término se utiliza principalmente para definir un trayecto continuo compuesto por conductores y dispositivos conductores, que incluye una fuente de fuerza electromotriz que transporta la corriente por el circuito. Un circuito eléctrico es el conjunto de elementos eléctricos conectados entre sí que permiten generar, transportar y utilizar la energía eléctrica con la finalidad de transformarla en otro tipo de energía como, por ejemplo, energía calorífica (estufa), energía lumínica (bombilla) o energía mecánica (motor). Los elementos de un circuito eléctrico que se utilizan para conseguirlo son los siguientes: Generador: Parte del circuito donde se produce la electricidad, manteniendo una diferencia de tensión entre sus extremos. Conductor: Hilo por donde circulan los electrones impulsados por el generador. Resistencia eléctrica: Son elementos del circuito que se oponen al paso de la corriente eléctrica. Interruptor: Elemento que permite abrir o cerrar el paso de la corriente eléctrica. Si el interruptor está abierto no circulan los electrones y si está cerrado permite su paso.
  • 30.
    30 Código de colores Estese utiliza para indicar el valor de los componentes electrónicos. Es habitual encontrar a estos en las resistencias, pero también se pueden encontrar en condensadores, inductores o diodos. – Las dos primeras bandas indican las dos primeras cifras del valor del resistor. – La tercera banda indica cuantos ceros hay que aumentarle al valor anterior para obtener el valor final del resistor. – La cuarta banda nos indica la tolerancia y si hay quinta banda, ésta nos indica su confiabilidad. Ejemplo:
  • 31.
    31 Si un resistortiene las siguientes bandas de colores: Rojo Amarillo Verde Dorado 1͒ Banda 2͒ Banda Multiplicador Tolerancia 2 4 X5 ceros +/- 5% El resistor tiene un valor de 24000,000 Ohmios +/- 5 % – El valor máximo de este resistor es: 25200,000 Ω – El valor mínimo de este resistor es: 22800,000 Ω – El resistor puede tener cualquier valor entre el máximo y mínimo calculados. Los colores de las bandas de los resistores no indican la potencia que puede disipar, pero el tamaño que tiene el resistor da una idea de la disipación máxima que puede tener.
  • 32.
    32 Sensores El sensor traducela información que le llega del exterior en un impulso eléctrico, normalmente digital (pasa o no pasa corriente), que puede ser analizado y procesado por la unidad de control del sistema. Tipos de Sensores Existen diferentes tipos de sensores, en función del tipo de variable que tengan que medir o detectar:  De contacto.  Ópticos.  Térmicos.  De humedad.  De infrarrojos. . Por ejemplo, el termómetro de mercurio común es un sensor muy antiguo que se usa para medir la temperatura. El uso de mercurio coloreado en tubos cerrados se basa en el hecho de que esta sustancia química tiene una respuesta constante y lineal a los cambios de temperatura. Al marcar el valor de temperatura en el tubo, podemos mirar el termómetro para ver cuál es la temperatura. Por supuesto, no hay otra salida que la visión. Sensores de Temperatura Los termistores son los principales sensores de temperatura. Se trata de resistencias cuyo valor asciende con la temperatura o bien disminuye con la temperatura. Pincha en la imagen para ver el vídeo de una curiosa aplicación de los sensores de temperatura
  • 33.
    33 Sensores de Contacto Seemplean para detectar el final del recorrido o la posición límite de componentes mecánicos. Se trata de un interruptor que consta de una pequeña pieza móvil y de una pieza fija que se llama NA, normalmente abierto, o NC, normalmente cerrado. Sensores ópticos Recordemos que se trataba de resistencias cuyo valor disminuía con la luz, de forma que cuando reciben un haz de luz permiten el paso de la corriente eléctrica por el circuito de control. Cuando una persona o un obstáculo interrumpen el paso de la luz, la LDR aumenta su resistencia e interrumpe el paso de corriente por el circuito de control. El circuito que aparece en la imagen superior derecha nos permitiría controlar la puesta en marcha de una alarma al disminuir la intensidad luminosa que incide sobre un LDR. Sensores de Humedad Se basan en que el agua no es un material aislante como el aire sino que tiene una conductividad eléctrica; por esa razón el Reglamento de Baja Tensión prohíbe la presencia de tomas de corriente próximas a la bañera, como veíamos en el tema anterior El esquema eléctrico muestra una sonda que detectaría la humedad y gracias a los transistores se amplifica la señal para poner en marcha la bomba de riego.
  • 34.
    34 Sensores Infrarrojos Existen diodoscapaces de emitir luz infrarroja y transistores sensibles a este tipo de ondas y que por lo tanto detectan las emisiones de los diodos. Los diodos de infrarrojos son a simple vista idénticos a los LED, como se puede apreciar en la imagen, y se representan de la misma manera, mientras que el símbolo de los fototransistores es semejante al de los transistores normales pero añadiendo las flechas que representan la luz que reciben.
  • 35.
    35 Manejo de protoboard Elprotoboard / breadboard es un dispositivo muy utilizado para probar circuitos electrónicos. Tiene la ventaja de que permite armar con facilidad un circuito, sin la necesidad de realizar soldaduras. Si el circuito bajo prueba no funciona de manera satisfactoria, se puede modificar sin afectar los elementos que lo conforman. La protoboard tiene una gran cantidad de orificios en donde se pueden insertar con facilidad los terminales de los elementos que conforman el circuito. Se puede conectar casi cualquier tipo de componente electrónico, incluyendo diferentes tamaños de circuitos integrados. Los únicos elementos que no se pueden conectar a la protoboard son elementos que tienen terminales muy gruesos. Estos elementos se conectan normalmente sin problemas en forma externa con ayuda de cables o “lagartos / cocodrilos”.
  • 36.
    36 Tester o multímetro Unmultímetro tiene muchas funciones. Mediciones de tensiones de Corriente Alterna y Corriente Continua. Mediciones de intensidad de corrientes alterna y continúa. Detección de la presencia de corriente alterna. ¿Cómo funciona un multímetro? El funcionamiento de un multímetro involucra varios instrumentos de medición, como el voltímetro, amperímetro, entre otros. Lo que es importante conocer de un multímetro es saber usarlo. En principio debemos identificar qué vamos a medir y tener una idea de entre que valores oscila esa medición. Por ejemplo, si queremos medir el voltaje de una corriente continua de 100 V, buscamos en el testar la V que al lado tiene una rayita continua y elegimos el valor más grande, más cercano al valor aproximado de medición. Luego se deben conectar los cables al multímetro. PARTES DE UN MULTÍMETRO
  • 37.
    37 Un multímetro constade las siguientes partes:  Display: Es la pantalla que muestra de forma digital el resultado de la medición.  Interruptor Encendido/Apagado  VDC/VAC/OHM/ADC/AAC: escalas para seleccionar dependiendo de la medición que se quiere realizar.  Selector: Rueda que permite seleccionar la escala para la medición que se quiere realizar.  COM: Casquillo para enchufar el cable negro, cualquiera sea la medición que se realice.  V-Ω: Casquillo donde se enchufa el cable rojo si se quiere medir voltaje o resistencia  10 mA: Casquillo donde se enchufa el cable rojo si se quiere medir intensidades de hasta 10 mA  10 A: Casquillo donde se enchufa el cable rojo si se quiere medir intensidades de hasta 10 A. ¿Cómo medir con el multímetro digital? Midiendo tensiones: Para medir una tensión, colocaremos las bornas en las clavijas, y no tendremos más que colocar ambas puntas entre los puntos de lectura que queramos medir. Si lo que queremos es medir voltaje absoluto, colocaremos la borna negra en cualquier masa (un cable negro de molex o el chasis del ordenador) y la otra borna en el punto a medir. Si lo que queremos es medir diferencias de voltaje entre dos puntos, no tendremos más que colocar una borna en cada lugar. Midiendo resistencias: El procedimiento para medir una resistencia es bastante similar al de medir tensiones. Basta con colocar la ruleta en la posición de ohmios y en la escala apropiada al tamaño de la resistencia que vamos a medir. Si no sabemos cuántos ohmios tiene la resistencia a medir, empezaremos con colocar la ruleta en la escala más grande, e iremos reduciendo la escala hasta que encontremos la que más precisión nos da sin salirnos de rango.
  • 38.
    38 Tarjeta Arduino. Es unaplataforma de electrónica de código abierto cuyos principios son contar con software y hardware fáciles de usar. Básicamente podemos realizar cualquier proyecto con este, como una báscula, un reloj, unas puertas controladas por voz, etc. Arduino se puede utilizar para desarrollar elementos autónomos, o bien conectarse a otros dispositivos o interactuar con otros programas, para interactuar tanto con el hardware como con el software. Sirve tanto para controlar un elemento, pongamos por ejemplo un motor que nos suba o baje una persiana basada en la luz que haya gracias a un sensor conectado al Arduino, o bien para transformar la información de una fuente, como puede ser un teclado, y convertir la información a algo que entienda, por ejemplo, un ordenador.
  • 39.
    39 Actualmente, el usode Arduino puede catalogarse en dos grandes grupos: 1. Arduino es utilizado como un microcontrolador, cuando tiene un programa descargado desde un ordenador y funciona de forma independiente de éste, y controla y alimenta determinados dispositivos y toma decisiones de acuerdo al programa descargado e interactúa con el mundo físico gracias a sensores y actuadores. 2. Arduino hace de interfaz entre un ordenador u otro dispositivo, que ejecuta una determinada tarea, para traducir dicha tarea en el mundo físico a una acción. Y viceversa, gracias a sensores que están conectados a la placa Arduino podemos hacer que el ordenador ejecute determinada acción. Tipos de Arduino: Arduino UNO, Arduino DUE, Arduino Leonardo, Arduino Mega 2560, Arduino Mega ADK, Arduino Micro, Arduino Nano, Arduino YUN, Arduino FIO.
  • 40.
  • 41.
    41 Link del blog ValeriaCaicedo: https://empanadastecnologicas.blogspot.com/ Ana Sofía Correa: https://mundotecnologicodeanita.blogspot.com/ Sahamara Marín: https://lasticatualcanse.blogspot.com/ Juan José Solano: https://jettecno.blogspot.com/ Evelyn Rodríguez: https://thetechnologywhitevelyn.blogspot.com/
  • 42.
  • 43.
    43 Conclusión Podemos concluir que: Losdispositivos electrónicos se ocupan de convertir señales eléctricas la información procedente del mundo exterior. Estos dispositivos estan compuestos por circuitos electrónicos que desempeñan una determinan función. Un circuito electrónico es una asociación de componentes que, funcionando en conjunto, realizan un determinado tratamiento de las señales. Los circuitos electrónicos están formados por componentes activos, como los transistores o los diodos, y componentes pasivos como las resistencias. En los circuitos electrónicos, el control se efectúa mediante señales eléctricas. Un resistor es un componente electrónico que ofrece una resistencia al paso de la corriente eléctrica. Los resistores más utilizados en electrónica son las resistencias de carbón. Estas resistencias se miden en ohmios. El valor de estas resistencias está indicado por un código de colores. Los LDR son resistores cuya resistencia disminuye al aumentar la intensidad de luz que incide sobre ellos. Los termistores son componentes electrónicos cuya resistencia varía con la temperatura. Los hay de dos tipos: NTC y PTC. Un diodo es un componente electrónico que permite el paso de la corriente en un sentido y lo impide en el contrario. Por lo general, conduce la corriente en el sentido ánodo-cátodo. Los diodos se polarizan cuando se conectan. Esta polarización puede ser directa o inversa.
  • 44.
    44 Cibergrafia https://www.seas.es/blog/automatizacion/el-rele-para-que-es-para-que-sirve-y-que-tipos-existen/ https://www.google.com/url?sa=i&url=https%3A%2F%2Fwww.imamagnets.com%2Fblog%2F motoreselectricos%2F&psig=AOvVaw2HkJZ46xIKg4XLiSR0nBLM&ust=1603321838008000 &source=images&cd=vfe&ved=0CAIQjRxqFwoTCMCQ8relxOwCFQAAAAAdAAAAABAD https://www.neoteo.com/servomotores-el-primer-paso-hacia-tu-robot https://clr.es/blog/es/servomotor-cuando-se-utiliza/ https://concepto.de/transistor/ https://dam-assets.fluke.com/s3fs-public/6004284b-dmm-how-to-diode-715x360-2.jpg https://dam-assets.fluke.com/s3fs-public/6004189-dmm-diodes-715x360.jpg https://www.fluke.com/es-co/informacion/mejores-practicas/aspectos-basicos-de- lasmediciones/electricidad http://www.ieslosalbares.es/tecnologia/Electronica4eso/ntc-ptc.jpg http://www.ieslosalbares.es/tecnologia/Electronica4eso/resistencias_variables.html http://www.ieslosalbares.es/tecnologia/Electronica4eso/potenciometros.jpg https://sites.google.com/site/20198afusionfix33/6--circuitos https://www.google.com/url?sa=i&url=https%3A%2F%2Fwww.ingmecafenix.com%2Felectroni ca%2Fresistencia-electrica%2F&psig=AOvVaw2t91iYWvNYHCKAB- W7HTb6&ust=1603311998585000&source=images&cd=vfe&ved=0CAIQjRxqFwoTCKiZiOiA xOwCFQAAAAAdAAAAABA4 http://hubmakerspace.do/blog/funcionamiento-de-las-cosas-resistores/ http://hubmakerspace.do/wp-content/uploads/2016/01/word-image-17.png http://www.ieslosalbares.es/tecnologia/Electronica4eso/ldrs.jpg https://nergiza.com/condensadores-que-son-y-para-que-sirven/ https://www.google.com/url?sa=i&url=http%3A%2F%2Fdayalisarayafisica5to.blogspot.com%2 F2015%2
  • 45.
    45 F06%2Ftransistor-tipos-de- transistores.html&psig=AOvVaw1tuX0rIuMS_D8Qz9NLrkoU&ust=1603317871804000&sourc e=images& cd=vfe&ved=0CAIQjRxqFwoTCNDF0daWxOwCFQAAAAAdAAAAABAD http://dayalisarayafisica5to.blogspot.com/2015/06/transistor-tipos-de-transistores.html https://dewesoft.com/es/daq/que-es-un-sensor http://recursostic.educacion.es/secundaria/edad/4esotecnologia/quincena11/4quincena11_conteni dos_3a.htm https://www.monografias.com/trabajos34/circuitos-electricos/circuitos-electricos.shtml https://www.fundacionendesa.org/es/recursos/a201908-elementos-circuito-electrico https://unicrom.com/como-usar-la-protoboard-breadboard/ https://electronicsdj.files.wordpress.com/2009/09/manejo-del-protoboard.pdf http://electronicaguai.blogspot.com/2015/02/elaboracion-de-circuitos-en-protoboard.html https://www.mecatronicalatam.com https://definicionesdepalabras.com/definicion-de-ley-de-watt/ https://es.wikipedia.org/wiki/Ley_de_Ohm http://recursostic.educacion.es/secundaria/edad/3esofisicaquimica/3quincena11/3q11_contenidos _5d.htm