Incrustar presentación
Descargar para leer sin conexión



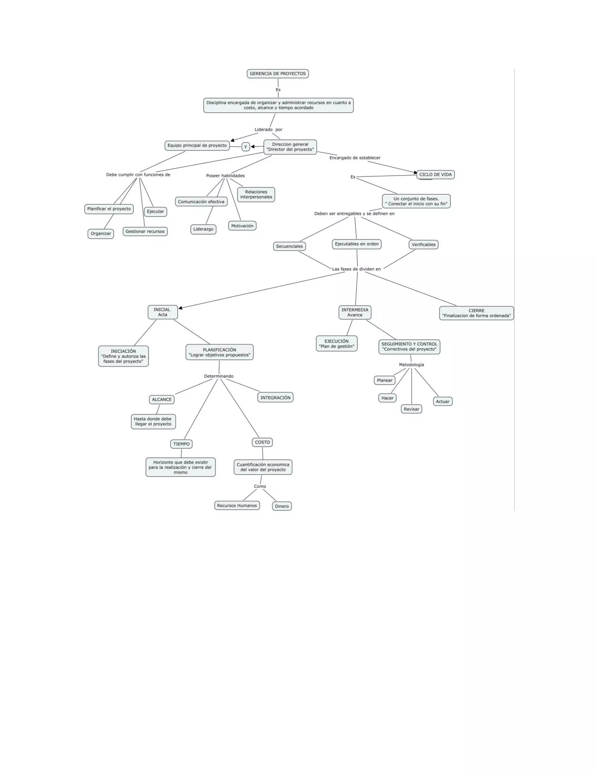
Este documento presenta el mapa conceptual y resumen de los capítulos 1 y 2 del módulo de Gerencia de Proyectos de Tecnología Educativa de la maestría en Gestión de la Tecnología Educativa de Liliana Marcela Vargas Robayo para el profesor Wilson Castaño Galvis de la Universidad de Santander (UDES), como parte de los requisitos para obtener el título de Magíster en Gestión de la Tecnología Educativa.

