Incrustar presentación
Descargar para leer sin conexión



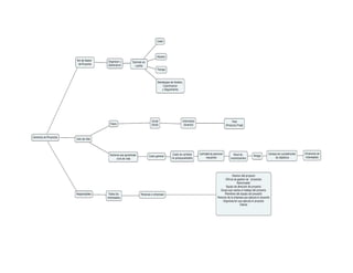
Este documento presenta un mapa conceptual creado por Alexis Albornoz Vergara como parte de un curso de Maestría en Gestión de la Tecnología Educativa impartido por el profesor Raúl Octavio Hernández Martínez en la Universidad de Santander.

