GOBIERNO DEL ESTADO DE MEXICO




 UNIVERSIDAD MEXIQUENSE DEL BICENTENARIO




UNIDAD DE ESTUDIOS SUPERIORES UNIVERSITARIOS
                XALATLACO




      LUCIA NERIA CASTAÑEDA


APLICACIÓN DE SOFTWARE EJECUTIVO


    ING. ANGEL PÉREZ MORALES


              MARZO 2011
UNIVERSIDAD MEXIQUENSE DEL BICENTENARIO



La Universidad Mexiquense del Bicentenario es una opción del
gobierno del estado de México para ofertar educación superior, con
planes de estudio modernos y apegados a las necesidades laborales
actuales.

                                MISIÓN

Formar personas con una actitud científica creativa e innovadora, con
espíritu emprendedor orientados al logro y a la superación
permanente; sustentada en una educación integral con un amplio
sentido ético y humanístico.



                                VISIÓN

Ser una institución que se constituya como un pilar esencial del
desarrollo social de la nación.



OBJETIVOS

      Impartir educación superior en sus niveles de licenciatura,
      especialización, maestría y doctorado
      Orientar el servicio de educación atendiendo los problemas
      regionales, estatales y nacionales, en relación con las
      necesidades del desarrollo socio económico.
      Formar integralmente profesionales competentes con un amplio
      sentido ético, humanístico y nacionalista.4. Formar profesionales
      aptos para generar y aplicar creativamente los conocimientos
      adquiridos en la solución de problemas.5. Formar personas con
      un elevado compromiso social solidarias, sensibles a las
      realidades humanas, comprometidas con el progreso del ser
      humano del estado del país.
Primera                 Segunda           Tercera          Cuarta              Quinta
Generación            Generación          Generación       Generación          Generación.(1982-
(1945-1956)           (1956-1963)         (1964-1971)      (1971-              1990)
                                                           presente)
       *La          *Se remplazaron los    *Uso de chips   *Se desarrollaron    *El almacenamiento
 computadora         tubos al vacío por      de silicón.   nuevos chips con      de información se
  fue utilizada       los transistores.                    mayor capacidad     realiza en dispositivos
    para fines                              *Sistemas             de            magneto ópticos con
militares durante     *Se reemplazó el      operativos.    almacenamiento.        capacidades de
  la Segunda        lenguaje de máquina                                              decenas de
Guerra Mundial         por el lenguaje                     *Se comenzaron            Gigabytes.
  IBM creó la           ensamblador.                         a utilizar las
     primera                                                computadoras       *Se establece el DVD
  calculadora          *Se crearon los                     personales y las     (Digital Video Disk o
 electrónica en       lenguajes de alto                      Macintosh.        Digital Versatile Disk).
      1944.          nivel como COBOL
                    (Common_Business-                      *Se desarrolló el    *Los componentes de
*Se desarrolló la   Oriented_Language)                     diseño de redes.    los microprocesadores
  computadora           y FORTRAN                                                   actuales utilizan
     ENIAC                 (Formula                            *Internet         tecnologías de alta y
   (Electronic           Translator).                                               ultra integración,
   Numerical                                                                      denominadas VLSI
 Integrator and       *Se diseñaron                                                (Very Large Sca/e
   Computer),       computadoras más                                              Integration) y ULSI
     EDVAC          pequeñas, rápidas y                                           (Ultra Lar- ge Scale
   (Electronic          eficientes.                                                    Integration).
    Discrete
    Variable
   Automatic
 Computer) en
    1945 y la
    UNIVAC
   (Universal
   Automatic
  Computer)en
      1951.

    *Lo más
 significativo de
esta generación
fue el uso de los
 tubos al vacío.
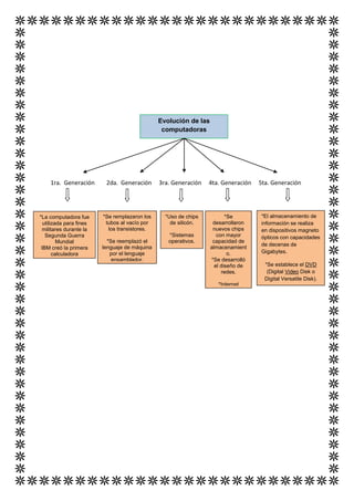
Evolución de las
                                                computadoras




    1ra. Generación       2da. Generación      3ra. Generación   4ta. Generación   5ta. Generación




*La computadora fue      *Se remplazaron los     *Uso de chips           *Se       *El almacenamiento de
  utilizada para fines    tubos al vacío por       de silicón.     desarrollaron   información se realiza
 militares durante la      los transistores.                       nuevos chips    en dispositivos magneto
   Segunda Guerra                                 *Sistemas          con mayor     ópticos con capacidades
         Mundial           *Se reemplazó el       operativos.      capacidad de
                                                                                   de decenas de
 IBM creó la primera     lenguaje de máquina                      almacenamient
       calculadora          por el lenguaje                               o.       Gigabytes.
electrónica en 1944.         ensamblador.                         *Se desarrolló
                                                                    el diseño de     *Se establece el DVD
                                                                       redes.         (Digital Video Disk o
                                                                                     Digital Versatile Disk).
                                                                     *Internet
MODELO VON NEUMAN

John Von Newman observo que la torpeza de la aritmética decimal utilizadas
en la computadora ENIAC podía remplazarse utilizando la aritmética binaria.

Realizo un diseño básico llamado la máquina de Von Newman y se utilizo en la
computadora EDVAC que fue la primera computadora que almacenaba el
programa.

La máquina de Von Newman tenía 5 partes principales y son las siguientes:

LA MEMORIA: Constaba de 4096 palabras cada una de 40 bits. Y cada palabra
podía contener 2 instrucciones de 20 bits cada una o un número entero de 39
bits y su signo.

UNIDAD DE CONTROL: Es la que supervisaba la transferencia de información
y la indicaba a la unidad aritmética lógica cual operación debía ejecutar.

UNIDAD DE ARITMATICA LÓGICA: Es aquella que se encarga de realizar las
operaciones aritméticas y lógicas necesarias para la ejecución de una
instrucción.

ENTRADA: Es cualquier dispositivo por el que se introduce información a la
computadora.

SALIDA: Es cualquier dispositivo que recibe información de la máquina para
ser utilizadas por el usuario.

Von Neumann le dio su nombre a la Arquitectura de von Neumann, utilizada en
casi todos los computadores, por su publicación del concepto; aunque muchos
piensan que este nombramiento ignora la contribución de J. Presper Eckert y
John William Mauchly, quienes aportaron al concepto durante su trabajo en
ENIAC.1 Virtualmente, cada computador personal, microcomputador,
minicomputador y supercomputador es una máquina de von Neumann.
También creó el campo de los autómatas celulares sin computadores,
construyendo los primeros ejemplos de autómatas autorreplicables con lápiz y
papel. El concepto de constructor universal fue presentado en su trabajo
póstumo Teoría de los Autómatas Autorreproductivos. El término "máquina de
von Neumann" se refiere alternativamente a las máquinas autorreplicativas.
Von Neumann probó que el camino más efectivo para las operaciones mineras
a gran escala, como minar una luna entera o un cinturón de asteroides, es a
través del uso de máquinas auto-replicativas, para tomar ventaja del
crecimiento exponencial de tales mecanismos.



Adicional a su trabajo en arquitectura computacional, von Neumann es
acreditado con al menos una contribución al estudio de algoritmos. Donald
Knuth denomina a von Neumann como el inventor, en 1945, del conocido
algoritmo merge sort, en el cual la primera y segunda mitad de un array (vector)
son cada una clasificadas recursivamente y luego fusionadas juntas.

También se comprometió en la investigación de problemas en el campo de la
hidrodinámica numérica. Junto con R. D. Richtmyer desarrolló un algoritmo
definiendo viscosidad artificial, que probó la esencia para el entendimiento de
las ondas de choque. Puede decirse que no entenderíamos mucho de
astronáutica y ni siquiera habríamos desarrollado jets y motores espaciales sin
ese trabajo. El problema a resolver era que cuando los computadores
resuelven problemas hidro o aerodinámicos, buscan poner muchos puntos de
rejilla (o malla, en inglés grid) computacionales en regiones con onda de
choque de discontinuidad aguda. La viscosidad artificial era un truco
matemático para suavizar levemente la transición del choque sin sacrificar la
física básica.




La maquina de Von Neumann tenia 5 partes básicas: La memoria, la unidad
Aritmética lógica, la unidad de control del programa y los equipos de entrada y
salida. La memoria constaba de 4096 palabras, cada una con 40 bits (0 o 1).
Cada palabra podía contener 2 instrucciones de 20 bits o un número entero de
39 bits y su signo. Las instrucciones tenían 8 bits dedicados a señalar el tiempo
de la misma y 12 bits para especificar alguna de las 4096 palabras de la
memoria.

Dentro de la unidad aritmética - lógica, el antecedente directo actual CPU
(Unidad central de Proceso), había un registro interno especial de 40 bits
llamado en acumulador. Una instrucción típica era sumar una palabra de la
memoria al acumulador o almacenar éste en la memoria.

La máquina no manejaba la aritmética de punto flotante, porque Von Neumann
pensaba que cualquier matemático competente debería ser capaz de llevar la
cuenta del punto decimal (en este caso del punto binario), mentalmente.

Un elemento importante del hardware de la PC es la unidad del sistema, que
contiene una tarjeta de sistema, fuente de poder y ranuras de expansión para
tarjetas opcionales. Los elementos de la tarjeta de sistema son un
microprocesador, memoria de solo lectura (ROM) y memoria de acceso
aleatorio (RAM).

El cerebro de la PC y compatibles es un microprocesador basado en la familia
8086 de Intel, que realiza todo el procesamiento de datos e instrucciones. Los
procesadores varían en velocidad y capacidad de memoria, registros y bus de
datos. Un bus de datos transfiere datos entre el procesador, la memoria y los
dispositivos externos.

Aunque existen muchos tipos de computadoras digitales según se tenga en
cuenta su tamaño, velocidad de proceso, complejidad de diseño físico, etc., los
principios fundamentales básicos de funcionamiento son esencialmente los
mismos en todos ellos.

Se puede decir que una computadora está formada por tres partes
fundamentales, aunque una de ellas es subdividida en dos partes no menos
importantes.

El nombre de cada parte nos indica la función que realiza. Así, la Unidad
Central de Proceso (CPU) es la que coordina el funcionamiento conjunto de las
demás unidades y realiza los cálculos necesarios; por eso la podemos
subdividir en una Unidad de Control (UC) y en una unidad de cálculo o Unidad
Aritmético-Lógica(UAL).
La unidad de Memoria Principal (MP) se encarga de almacenar las
instrucciones que realizará la Unidad de Control al ejecutar un programa y los
datos que serán procesados. La Unidad de Entradas y Salidas será la
encargada de la comunicación con el exterior a través de los periféricos. Estos
periféricos pueden ser: de entrada, como los teclados; de salida, como los
tubos de rayos catódicos, y de entrada y salida, como los discos magnéticos.
Unidad de Memoria Principal

La memoria principal esta formada por un conjunto de unidades llamadas
palabras. Dentro de cada una de estas palabras se guarda la información que
constituye una instrucción o parte de ella (puede darse el caso de que una sola
instrucción necesite varia palabras), o un dato o parte de un dato (también un
dato puede ocupar varias palabras).

A la cantidad de palabras que forman la MP se le denomina capacidad de
memoria. De este modo, cuanto mayor sea el numero de palabras mayor será
el numero de instrucciones y datos que podrá almacenar la computadora.
Una palabra esta formada a su vez de unidades mas elementales llamadas
bits, del mismo modo que en el lenguaje natural una palabra esta formada por
letras. Cada bit solo puede guardar dos valores, el valor 0 o el valor 1; por eso
se dice que son elementos binarios.

El número de bits que forman una palabra se llama longitud de palabra. Por
regla general, las computadoras potentes tienen memorias con longitud de
palabra grande, mientras que las computadoras pequeñas tienen memorias
con longitud de palabra menor.




Ya se ha visto en las secciones precedentes como funcionan la CPU y la MP,
pero puede decirse que es necesaria la comunicación entre el interior de la
computadora y su entorno o periferia. Esta comunicación se consigue a través
de dispositivos de muy diversos tipos, como son: teclados, impresoras,
pantallas, discos magnéticos, etc.
La coordinación de la comunicación entre los periféricos y la CPU la realiza la
Unidad de E/S. Obsérvese que esta no es un periférico sino un dispositivo que
gestiona a los periféricos siguiendo las ordenes de la CPU; es decir, la Unidad
de E/S recibe de la Unidad de Control información sobre el tipo de transferencia
de datos que debe realizar (si es de entrada o de salida) y periférico que debe
de utilizar; si es de salida recibirá también el dato que debe enviar y el
momento de la operación.

Entonces, la Unidad de E/S seleccionara el periférico y ejecutara la operación
teniendo en cuanta las características propias de cada periférico. Una vez
ejecutada la orden avisara a la UC de la terminación de la transferencia.

Cada periférico o parte de un periférico tendrá asignado un numero o dirección
que servirá para identificarlo. Cuando la UC quiera seleccionarlo enviara dicho
número a la Unidad de E/S.
TOPOLOGIAS DE RED

La topología de red se define como la cadena de comunicación usada por los
nodos que conforman una red para comunicarse. Un ejemplo claro de esto es
la topología de árbol, la cual es llamada así por su apariencia estética, por la
cual puede comenzar con la inserción del servicio de internet desde el
proveedor, pasando por el router, luego por un switch y este deriva a otro
switch u otro router o sencillamente a los hosts (estaciones de trabajo), el
resultado de esto es una red con apariencia de árbol porque desde el primer
router que se tiene se ramifica la distribución de internet dando lugar a la
creación de nuevas redes o subredes tanto internas como externas. Además
de la topología estética, se puede dar una topología lógica a la red y eso
dependerá de lo que se necesite en el momento.

En algunos casos se puede usar la palabra arquitectura en un sentido relajado
para hablar a la vez de la disposición física del cableado y de cómo el protocolo
considera dicho cableado. Así, en un anillo con una MAU podemos decir que
tenemos una topología en anillo, o de que se trata de un anillo con topología en
estrella.

La topología de red la determina únicamente la configuración de las conexiones
entre nodos. La distancia entre los nodos, las interconexiones físicas, las tasas
de transmisión y los tipos de señales no pertenecen a la topología de la red,
aunque pueden verse afectados por la misma.

Redes de araña

La topología en estrella es la posibilidad de fallo de red conectando todos los
nodos a un nodo central. Cuando se aplica a una red basada en la topología
estrella este concentrador central reenvía todas las transmisiones recibidas de
cualquier nodo periférico a todos los nodos periféricos de la red, algunas veces
incluso al nodo que lo envió. Todos los nodos periféricos se pueden comunicar
con los demás transmitiendo o recibiendo del nodo central solamente. Un fallo
en la línea de conexión de cualquier nodo con el nodo central provocaría el
aislamiento de ese nodo respecto a los demás, pero el resto de sistemas
permanecería intacto. El tipo de concentrador hub se utiliza en esta topología,
aunque ya es muy obsoleto; se suele usar comúnmente un switch.

La desventaja radica en la carga que recae sobre el nodo central. La cantidad
de tráfico que deberá soportar es grande y aumentará conforme vayamos
agregando más nodos periféricos, lo que la hace poco recomendable para
redes de gran tamaño. Además, un fallo en el nodo central puede dejar
inoperante a toda la red. Esto último conlleva también una mayor vulnerabilidad
de la red, en su conjunto, ante ataques.
Si el nodo central es pasivo, el nodo origen debe ser capaz de tolerar un eco de
su transmisión. Una red en estrella activa tiene un nodo central activo que
normalmente tiene los medios para prevenir problemas relacionados con el
eco.

Una topología en árbol (también conocida como topología jerárquica) puede ser
vista como una colección de redes en estrella ordenadas en una jerarquía. Éste
árbol tiene nodos periféricos individuales (por ejemplo hojas) que requieren
transmitir a y recibir de otro nodo solamente y no necesitan actuar como
repetidores o regeneradores. Al contrario que en las redes en estrella, la
función del nodo central se puede distribuir.

Como en las redes en estrella convencionales, los nodos individuales pueden
quedar aislados de la red por un fallo puntual en la ruta de conexión del nodo.
Si falla un enlace que conecta con un nodo hoja, ese nodo hoja queda aislado;
si falla un enlace con un nodo que no sea hoja, la sección entera queda aislada
del resto.


Para aliviar la cantidad de tráfico de red que se necesita para retransmitir todo
a todos los nodos, se desarrollaron nodos centrales más avanzados que
permiten mantener un listado de las identidades de los diferentes sistemas
conectados a la red. Éstos switches de red “aprenderían” cómo es la estructura
de la red transmitiendo paquetes de datos a todos los nodos y luego
observando de dónde vienen los paquetes respuesta.

                            TIPOS DE TOPOLOGIA

Topología de Bus / Linear Bus

 Consiste en un cable con un terminador en cada extremo del que se "cuelgan"
todos los elementos de una red. Todos los Nodos de la Red están unidos a
este cable. Este cable recibe el nombre de "Backbone Cable". Tanto Ethernet
como LocalTalk pueden utilizar esta topología.




                                Topología de Bus
Ventajas de la topología de Bus:

 · Es fácil conectar nuevos nodos a la red.

 . Requiere menos cable que una topología estrella.

Desventajas de la topología de Bus:

· Toda la red se caería si hubiera una ruptura en el cable principal.

· Se requieren terminadores.

.Es difícil detectar el origen de un problema cuando toda la red "cae".
· No se debe utilizar como única solución en un gran edificio.

Topología de estrella / Star

En una topología estrella todos y cada uno de los nodos de la red se conectan
a un concentrador o hub.

 Los datos en estas redes fluyen del emisor hasta el concentrador. Este
controla realiza todas las funciones de red además de actuar como amplificador
de los datos. Esta configuración se suele utilizar con cables de par trenzado
aunque también es posible llevarla a cabo con cable coaxial o fibra óptica.
Tanto Ethernet como LocalTalk utilizan este tipo de topología.




                                Topología estrella

  Ventajas de la topología de estrella:

  · Gran facilidad de instalación.

  .Posibilidad de desconectar elementos de red sin causar problemas.
  · Facilidad para la detección de fallo y su reparación.
Desventajas de la topología de estrella:

·Requiere más cable que la topología de bus.


 · Un fallo en el concentrador provoca el aislamiento de todos los nodos a él
conectados.
 · Se han de comprar hubs o concentradores.

Topología de Estrella cableada / Star-Wired Ring

Físicamente parece una topología estrella pero el tipo de concentrador
utilizado, la MAU se encarga de interconectar internamente la red en forma de
anillo. Esta topología es la que se utiliza en redes Token-Ring.




                        Topología de estrella cableada


Topología de Árbol / Tree

La topología de árbol combina características de la topología de estrella con la
de bus. Consiste en un conjunto de subredes estrella conectadas a un bus.
Esta topología facilita el crecimiento de la red.




                              Topología de árbol
Ventajas de la topología de árbol:

· Cableado punto a punto para segmentos individuales.
· Soportado por multitud de vendedores de software y de hardware.



Desventajas de la topología de árbol:

 · La medida de cada segmento viene determinada por el tipo de cable
utilizado.

· Si se viene abajo el segmento principal todo el segmento se viene abajo.



                              TIPOS DE TOPOLOGIA

Topología de Bus / Linear Bus

   Consiste en un cable con un terminador en cada extremo del que se "cuelgan" todos
los elementos de una red. Todos los Nodos de la Red están unidos a este cable. Este
cable recibe el nombre de "Backbone Cable". Tanto Ethernet como LocalTalk pueden
utilizar esta topología.




                                   Topología de Bus

  Ventajas de la topología de Bus:

  · Es fácil conectar nuevos nodos a la red.
  · Requiere menos cable que una topología estrella.

  Desventajas de la topología de Bus:

  · Toda la red se caería si hubiera una ruptura en el cable principal.
  · Se requieren terminadores.
  · Es difícil detectar el origen de un problema cuando toda la red "cae".
  · No se debe utilizar como única solución en un gran edificio.
Topología de estrella / Star

  En una topología estrella todos y cada uno de los nodos de la red se conectan a un
concentrador o hub.

   Los datos en estas redes fluyen del emisor hasta el concentrador. Este controla realiza
todas las funciones de red además de actuar como amplificador de los datos. Esta
configuración se suele utilizar con cables de par trenzado aunque también es posible
llevarla a cabo con cable coaxial o fibra óptica. Tanto Ethernet como LocalTalk utilizan
este tipo de topología.




                                   Topología estrella

  Ventajas de la topología de estrella:

  · Gran facilidad de instalación.
  · Posibilidad de desconectar elementos de red sin causar problemas.
  · Facilidad para la detección de fallo y su reparación.

  Desventajas de la topología de estrella:

  · Requiere más cable que la topología de bus.
  · Un fallo en el concentrador provoca el aislamiento de todos los nodos a él
conectados.
  · Se han de comprar hubs o concentradores.

Topología de Estrella cableada / Star-Wired Ring

   Físicamente parece una topología estrella pero el tipo de concentrador utilizado, la
MAU se encarga de interconectar internamente la red en forma de anillo. Esta topología
es la que se utiliza en redes Token-Ring.
Topología de estrella cableada


Topología de Árbol / Tree

   La topología de árbol combina características de la topología de estrella con la de
bus. Consiste en un conjunto de subredes estrella conectadas a un bus. Esta topología
facilita el crecimiento de la red.




                                   Topología de árbol

  Ventajas de la topología de árbol:

  · Cableado punto a punto para segmentos individuales.
  · Soportado por multitud de vendedores de software y de hardware.

  Desventajas de la topología de árbol:

  · La medida de cada segmento viene determinada por el tipo de cable utilizado.
  · Si se viene abajo el segmento principal todo el segmento se viene abajo.
  · Es más difícil la configuración.

Lucy[1]

  • 1.
    GOBIERNO DEL ESTADODE MEXICO UNIVERSIDAD MEXIQUENSE DEL BICENTENARIO UNIDAD DE ESTUDIOS SUPERIORES UNIVERSITARIOS XALATLACO LUCIA NERIA CASTAÑEDA APLICACIÓN DE SOFTWARE EJECUTIVO ING. ANGEL PÉREZ MORALES MARZO 2011
  • 2.
    UNIVERSIDAD MEXIQUENSE DELBICENTENARIO La Universidad Mexiquense del Bicentenario es una opción del gobierno del estado de México para ofertar educación superior, con planes de estudio modernos y apegados a las necesidades laborales actuales. MISIÓN Formar personas con una actitud científica creativa e innovadora, con espíritu emprendedor orientados al logro y a la superación permanente; sustentada en una educación integral con un amplio sentido ético y humanístico. VISIÓN Ser una institución que se constituya como un pilar esencial del desarrollo social de la nación. OBJETIVOS Impartir educación superior en sus niveles de licenciatura, especialización, maestría y doctorado Orientar el servicio de educación atendiendo los problemas regionales, estatales y nacionales, en relación con las necesidades del desarrollo socio económico. Formar integralmente profesionales competentes con un amplio sentido ético, humanístico y nacionalista.4. Formar profesionales aptos para generar y aplicar creativamente los conocimientos adquiridos en la solución de problemas.5. Formar personas con un elevado compromiso social solidarias, sensibles a las realidades humanas, comprometidas con el progreso del ser humano del estado del país.
  • 3.
    Primera Segunda Tercera Cuarta Quinta Generación Generación Generación Generación Generación.(1982- (1945-1956) (1956-1963) (1964-1971) (1971- 1990) presente) *La *Se remplazaron los *Uso de chips *Se desarrollaron *El almacenamiento computadora tubos al vacío por de silicón. nuevos chips con de información se fue utilizada los transistores. mayor capacidad realiza en dispositivos para fines *Sistemas de magneto ópticos con militares durante *Se reemplazó el operativos. almacenamiento. capacidades de la Segunda lenguaje de máquina decenas de Guerra Mundial por el lenguaje *Se comenzaron Gigabytes. IBM creó la ensamblador. a utilizar las primera computadoras *Se establece el DVD calculadora *Se crearon los personales y las (Digital Video Disk o electrónica en lenguajes de alto Macintosh. Digital Versatile Disk). 1944. nivel como COBOL (Common_Business- *Se desarrolló el *Los componentes de *Se desarrolló la Oriented_Language) diseño de redes. los microprocesadores computadora y FORTRAN actuales utilizan ENIAC (Formula *Internet tecnologías de alta y (Electronic Translator). ultra integración, Numerical denominadas VLSI Integrator and *Se diseñaron (Very Large Sca/e Computer), computadoras más Integration) y ULSI EDVAC pequeñas, rápidas y (Ultra Lar- ge Scale (Electronic eficientes. Integration). Discrete Variable Automatic Computer) en 1945 y la UNIVAC (Universal Automatic Computer)en 1951. *Lo más significativo de esta generación fue el uso de los tubos al vacío.
  • 4.
    Evolución de las computadoras 1ra. Generación 2da. Generación 3ra. Generación 4ta. Generación 5ta. Generación *La computadora fue *Se remplazaron los *Uso de chips *Se *El almacenamiento de utilizada para fines tubos al vacío por de silicón. desarrollaron información se realiza militares durante la los transistores. nuevos chips en dispositivos magneto Segunda Guerra *Sistemas con mayor ópticos con capacidades Mundial *Se reemplazó el operativos. capacidad de de decenas de IBM creó la primera lenguaje de máquina almacenamient calculadora por el lenguaje o. Gigabytes. electrónica en 1944. ensamblador. *Se desarrolló el diseño de *Se establece el DVD redes. (Digital Video Disk o Digital Versatile Disk). *Internet
  • 5.
    MODELO VON NEUMAN JohnVon Newman observo que la torpeza de la aritmética decimal utilizadas en la computadora ENIAC podía remplazarse utilizando la aritmética binaria. Realizo un diseño básico llamado la máquina de Von Newman y se utilizo en la computadora EDVAC que fue la primera computadora que almacenaba el programa. La máquina de Von Newman tenía 5 partes principales y son las siguientes: LA MEMORIA: Constaba de 4096 palabras cada una de 40 bits. Y cada palabra podía contener 2 instrucciones de 20 bits cada una o un número entero de 39 bits y su signo. UNIDAD DE CONTROL: Es la que supervisaba la transferencia de información y la indicaba a la unidad aritmética lógica cual operación debía ejecutar. UNIDAD DE ARITMATICA LÓGICA: Es aquella que se encarga de realizar las operaciones aritméticas y lógicas necesarias para la ejecución de una instrucción. ENTRADA: Es cualquier dispositivo por el que se introduce información a la computadora. SALIDA: Es cualquier dispositivo que recibe información de la máquina para ser utilizadas por el usuario. Von Neumann le dio su nombre a la Arquitectura de von Neumann, utilizada en casi todos los computadores, por su publicación del concepto; aunque muchos piensan que este nombramiento ignora la contribución de J. Presper Eckert y John William Mauchly, quienes aportaron al concepto durante su trabajo en ENIAC.1 Virtualmente, cada computador personal, microcomputador, minicomputador y supercomputador es una máquina de von Neumann. También creó el campo de los autómatas celulares sin computadores, construyendo los primeros ejemplos de autómatas autorreplicables con lápiz y papel. El concepto de constructor universal fue presentado en su trabajo póstumo Teoría de los Autómatas Autorreproductivos. El término "máquina de von Neumann" se refiere alternativamente a las máquinas autorreplicativas.
  • 6.
    Von Neumann probóque el camino más efectivo para las operaciones mineras a gran escala, como minar una luna entera o un cinturón de asteroides, es a través del uso de máquinas auto-replicativas, para tomar ventaja del crecimiento exponencial de tales mecanismos. Adicional a su trabajo en arquitectura computacional, von Neumann es acreditado con al menos una contribución al estudio de algoritmos. Donald Knuth denomina a von Neumann como el inventor, en 1945, del conocido algoritmo merge sort, en el cual la primera y segunda mitad de un array (vector) son cada una clasificadas recursivamente y luego fusionadas juntas. También se comprometió en la investigación de problemas en el campo de la hidrodinámica numérica. Junto con R. D. Richtmyer desarrolló un algoritmo definiendo viscosidad artificial, que probó la esencia para el entendimiento de las ondas de choque. Puede decirse que no entenderíamos mucho de astronáutica y ni siquiera habríamos desarrollado jets y motores espaciales sin ese trabajo. El problema a resolver era que cuando los computadores resuelven problemas hidro o aerodinámicos, buscan poner muchos puntos de rejilla (o malla, en inglés grid) computacionales en regiones con onda de choque de discontinuidad aguda. La viscosidad artificial era un truco matemático para suavizar levemente la transición del choque sin sacrificar la física básica. La maquina de Von Neumann tenia 5 partes básicas: La memoria, la unidad Aritmética lógica, la unidad de control del programa y los equipos de entrada y
  • 7.
    salida. La memoriaconstaba de 4096 palabras, cada una con 40 bits (0 o 1). Cada palabra podía contener 2 instrucciones de 20 bits o un número entero de 39 bits y su signo. Las instrucciones tenían 8 bits dedicados a señalar el tiempo de la misma y 12 bits para especificar alguna de las 4096 palabras de la memoria. Dentro de la unidad aritmética - lógica, el antecedente directo actual CPU (Unidad central de Proceso), había un registro interno especial de 40 bits llamado en acumulador. Una instrucción típica era sumar una palabra de la memoria al acumulador o almacenar éste en la memoria. La máquina no manejaba la aritmética de punto flotante, porque Von Neumann pensaba que cualquier matemático competente debería ser capaz de llevar la cuenta del punto decimal (en este caso del punto binario), mentalmente. Un elemento importante del hardware de la PC es la unidad del sistema, que contiene una tarjeta de sistema, fuente de poder y ranuras de expansión para tarjetas opcionales. Los elementos de la tarjeta de sistema son un microprocesador, memoria de solo lectura (ROM) y memoria de acceso aleatorio (RAM). El cerebro de la PC y compatibles es un microprocesador basado en la familia 8086 de Intel, que realiza todo el procesamiento de datos e instrucciones. Los procesadores varían en velocidad y capacidad de memoria, registros y bus de datos. Un bus de datos transfiere datos entre el procesador, la memoria y los dispositivos externos. Aunque existen muchos tipos de computadoras digitales según se tenga en cuenta su tamaño, velocidad de proceso, complejidad de diseño físico, etc., los principios fundamentales básicos de funcionamiento son esencialmente los mismos en todos ellos. Se puede decir que una computadora está formada por tres partes fundamentales, aunque una de ellas es subdividida en dos partes no menos importantes. El nombre de cada parte nos indica la función que realiza. Así, la Unidad Central de Proceso (CPU) es la que coordina el funcionamiento conjunto de las demás unidades y realiza los cálculos necesarios; por eso la podemos subdividir en una Unidad de Control (UC) y en una unidad de cálculo o Unidad Aritmético-Lógica(UAL). La unidad de Memoria Principal (MP) se encarga de almacenar las instrucciones que realizará la Unidad de Control al ejecutar un programa y los datos que serán procesados. La Unidad de Entradas y Salidas será la encargada de la comunicación con el exterior a través de los periféricos. Estos periféricos pueden ser: de entrada, como los teclados; de salida, como los tubos de rayos catódicos, y de entrada y salida, como los discos magnéticos.
  • 8.
    Unidad de MemoriaPrincipal La memoria principal esta formada por un conjunto de unidades llamadas palabras. Dentro de cada una de estas palabras se guarda la información que constituye una instrucción o parte de ella (puede darse el caso de que una sola instrucción necesite varia palabras), o un dato o parte de un dato (también un dato puede ocupar varias palabras). A la cantidad de palabras que forman la MP se le denomina capacidad de memoria. De este modo, cuanto mayor sea el numero de palabras mayor será el numero de instrucciones y datos que podrá almacenar la computadora. Una palabra esta formada a su vez de unidades mas elementales llamadas bits, del mismo modo que en el lenguaje natural una palabra esta formada por letras. Cada bit solo puede guardar dos valores, el valor 0 o el valor 1; por eso se dice que son elementos binarios. El número de bits que forman una palabra se llama longitud de palabra. Por regla general, las computadoras potentes tienen memorias con longitud de palabra grande, mientras que las computadoras pequeñas tienen memorias con longitud de palabra menor. Ya se ha visto en las secciones precedentes como funcionan la CPU y la MP, pero puede decirse que es necesaria la comunicación entre el interior de la computadora y su entorno o periferia. Esta comunicación se consigue a través de dispositivos de muy diversos tipos, como son: teclados, impresoras, pantallas, discos magnéticos, etc.
  • 9.
    La coordinación dela comunicación entre los periféricos y la CPU la realiza la Unidad de E/S. Obsérvese que esta no es un periférico sino un dispositivo que gestiona a los periféricos siguiendo las ordenes de la CPU; es decir, la Unidad de E/S recibe de la Unidad de Control información sobre el tipo de transferencia de datos que debe realizar (si es de entrada o de salida) y periférico que debe de utilizar; si es de salida recibirá también el dato que debe enviar y el momento de la operación. Entonces, la Unidad de E/S seleccionara el periférico y ejecutara la operación teniendo en cuanta las características propias de cada periférico. Una vez ejecutada la orden avisara a la UC de la terminación de la transferencia. Cada periférico o parte de un periférico tendrá asignado un numero o dirección que servirá para identificarlo. Cuando la UC quiera seleccionarlo enviara dicho número a la Unidad de E/S.
  • 10.
    TOPOLOGIAS DE RED Latopología de red se define como la cadena de comunicación usada por los nodos que conforman una red para comunicarse. Un ejemplo claro de esto es la topología de árbol, la cual es llamada así por su apariencia estética, por la cual puede comenzar con la inserción del servicio de internet desde el proveedor, pasando por el router, luego por un switch y este deriva a otro switch u otro router o sencillamente a los hosts (estaciones de trabajo), el resultado de esto es una red con apariencia de árbol porque desde el primer router que se tiene se ramifica la distribución de internet dando lugar a la creación de nuevas redes o subredes tanto internas como externas. Además de la topología estética, se puede dar una topología lógica a la red y eso dependerá de lo que se necesite en el momento. En algunos casos se puede usar la palabra arquitectura en un sentido relajado para hablar a la vez de la disposición física del cableado y de cómo el protocolo considera dicho cableado. Así, en un anillo con una MAU podemos decir que tenemos una topología en anillo, o de que se trata de un anillo con topología en estrella. La topología de red la determina únicamente la configuración de las conexiones entre nodos. La distancia entre los nodos, las interconexiones físicas, las tasas de transmisión y los tipos de señales no pertenecen a la topología de la red, aunque pueden verse afectados por la misma. Redes de araña La topología en estrella es la posibilidad de fallo de red conectando todos los nodos a un nodo central. Cuando se aplica a una red basada en la topología estrella este concentrador central reenvía todas las transmisiones recibidas de cualquier nodo periférico a todos los nodos periféricos de la red, algunas veces incluso al nodo que lo envió. Todos los nodos periféricos se pueden comunicar con los demás transmitiendo o recibiendo del nodo central solamente. Un fallo en la línea de conexión de cualquier nodo con el nodo central provocaría el aislamiento de ese nodo respecto a los demás, pero el resto de sistemas permanecería intacto. El tipo de concentrador hub se utiliza en esta topología, aunque ya es muy obsoleto; se suele usar comúnmente un switch. La desventaja radica en la carga que recae sobre el nodo central. La cantidad de tráfico que deberá soportar es grande y aumentará conforme vayamos agregando más nodos periféricos, lo que la hace poco recomendable para redes de gran tamaño. Además, un fallo en el nodo central puede dejar inoperante a toda la red. Esto último conlleva también una mayor vulnerabilidad de la red, en su conjunto, ante ataques.
  • 11.
    Si el nodocentral es pasivo, el nodo origen debe ser capaz de tolerar un eco de su transmisión. Una red en estrella activa tiene un nodo central activo que normalmente tiene los medios para prevenir problemas relacionados con el eco. Una topología en árbol (también conocida como topología jerárquica) puede ser vista como una colección de redes en estrella ordenadas en una jerarquía. Éste árbol tiene nodos periféricos individuales (por ejemplo hojas) que requieren transmitir a y recibir de otro nodo solamente y no necesitan actuar como repetidores o regeneradores. Al contrario que en las redes en estrella, la función del nodo central se puede distribuir. Como en las redes en estrella convencionales, los nodos individuales pueden quedar aislados de la red por un fallo puntual en la ruta de conexión del nodo. Si falla un enlace que conecta con un nodo hoja, ese nodo hoja queda aislado; si falla un enlace con un nodo que no sea hoja, la sección entera queda aislada del resto. Para aliviar la cantidad de tráfico de red que se necesita para retransmitir todo a todos los nodos, se desarrollaron nodos centrales más avanzados que permiten mantener un listado de las identidades de los diferentes sistemas conectados a la red. Éstos switches de red “aprenderían” cómo es la estructura de la red transmitiendo paquetes de datos a todos los nodos y luego observando de dónde vienen los paquetes respuesta. TIPOS DE TOPOLOGIA Topología de Bus / Linear Bus Consiste en un cable con un terminador en cada extremo del que se "cuelgan" todos los elementos de una red. Todos los Nodos de la Red están unidos a este cable. Este cable recibe el nombre de "Backbone Cable". Tanto Ethernet como LocalTalk pueden utilizar esta topología. Topología de Bus
  • 12.
    Ventajas de latopología de Bus: · Es fácil conectar nuevos nodos a la red. . Requiere menos cable que una topología estrella. Desventajas de la topología de Bus: · Toda la red se caería si hubiera una ruptura en el cable principal. · Se requieren terminadores. .Es difícil detectar el origen de un problema cuando toda la red "cae". · No se debe utilizar como única solución en un gran edificio. Topología de estrella / Star En una topología estrella todos y cada uno de los nodos de la red se conectan a un concentrador o hub. Los datos en estas redes fluyen del emisor hasta el concentrador. Este controla realiza todas las funciones de red además de actuar como amplificador de los datos. Esta configuración se suele utilizar con cables de par trenzado aunque también es posible llevarla a cabo con cable coaxial o fibra óptica. Tanto Ethernet como LocalTalk utilizan este tipo de topología. Topología estrella Ventajas de la topología de estrella: · Gran facilidad de instalación. .Posibilidad de desconectar elementos de red sin causar problemas. · Facilidad para la detección de fallo y su reparación.
  • 13.
    Desventajas de latopología de estrella: ·Requiere más cable que la topología de bus. · Un fallo en el concentrador provoca el aislamiento de todos los nodos a él conectados. · Se han de comprar hubs o concentradores. Topología de Estrella cableada / Star-Wired Ring Físicamente parece una topología estrella pero el tipo de concentrador utilizado, la MAU se encarga de interconectar internamente la red en forma de anillo. Esta topología es la que se utiliza en redes Token-Ring. Topología de estrella cableada Topología de Árbol / Tree La topología de árbol combina características de la topología de estrella con la de bus. Consiste en un conjunto de subredes estrella conectadas a un bus. Esta topología facilita el crecimiento de la red. Topología de árbol
  • 14.
    Ventajas de latopología de árbol: · Cableado punto a punto para segmentos individuales. · Soportado por multitud de vendedores de software y de hardware. Desventajas de la topología de árbol: · La medida de cada segmento viene determinada por el tipo de cable utilizado. · Si se viene abajo el segmento principal todo el segmento se viene abajo. TIPOS DE TOPOLOGIA Topología de Bus / Linear Bus Consiste en un cable con un terminador en cada extremo del que se "cuelgan" todos los elementos de una red. Todos los Nodos de la Red están unidos a este cable. Este cable recibe el nombre de "Backbone Cable". Tanto Ethernet como LocalTalk pueden utilizar esta topología. Topología de Bus Ventajas de la topología de Bus: · Es fácil conectar nuevos nodos a la red. · Requiere menos cable que una topología estrella. Desventajas de la topología de Bus: · Toda la red se caería si hubiera una ruptura en el cable principal. · Se requieren terminadores. · Es difícil detectar el origen de un problema cuando toda la red "cae". · No se debe utilizar como única solución en un gran edificio.
  • 15.
    Topología de estrella/ Star En una topología estrella todos y cada uno de los nodos de la red se conectan a un concentrador o hub. Los datos en estas redes fluyen del emisor hasta el concentrador. Este controla realiza todas las funciones de red además de actuar como amplificador de los datos. Esta configuración se suele utilizar con cables de par trenzado aunque también es posible llevarla a cabo con cable coaxial o fibra óptica. Tanto Ethernet como LocalTalk utilizan este tipo de topología. Topología estrella Ventajas de la topología de estrella: · Gran facilidad de instalación. · Posibilidad de desconectar elementos de red sin causar problemas. · Facilidad para la detección de fallo y su reparación. Desventajas de la topología de estrella: · Requiere más cable que la topología de bus. · Un fallo en el concentrador provoca el aislamiento de todos los nodos a él conectados. · Se han de comprar hubs o concentradores. Topología de Estrella cableada / Star-Wired Ring Físicamente parece una topología estrella pero el tipo de concentrador utilizado, la MAU se encarga de interconectar internamente la red en forma de anillo. Esta topología es la que se utiliza en redes Token-Ring.
  • 16.
    Topología de estrellacableada Topología de Árbol / Tree La topología de árbol combina características de la topología de estrella con la de bus. Consiste en un conjunto de subredes estrella conectadas a un bus. Esta topología facilita el crecimiento de la red. Topología de árbol Ventajas de la topología de árbol: · Cableado punto a punto para segmentos individuales. · Soportado por multitud de vendedores de software y de hardware. Desventajas de la topología de árbol: · La medida de cada segmento viene determinada por el tipo de cable utilizado. · Si se viene abajo el segmento principal todo el segmento se viene abajo. · Es más difícil la configuración.