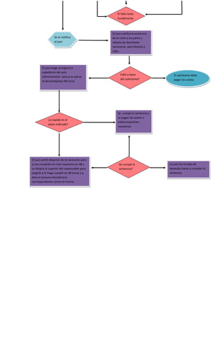
Los ciudadanos o la defensoría del pueblo presentan la solicitud ante cualquier juezProcesó de acción de tutela<br />La presenta por  escrito?El juez debe escribir por la persona (en caso de desconocimiento)<br />no<br />      <br />Es necesesario corregir la solicitudEl juez  debe corregir la inmediatamente<br />                                                si<br />La persona debe corregir la en tres díasEs necesario corregir la solicitud?El juez debe continuar con el proceso                                                          No<br />El juez remite el expediente al superior correspondiente para q decida la impugnación (plazo 3 días)Es impugnado el fallo por alguna de las partesSe notifican las partes inmediatamente (solicitante, defensoría del pueblo y órgano correspondiente)si estas impugnan el fallo deben reportarlo en el plazo de 3 díasImplica responsabilidad y se asumen como ciertos los hechosSe entregan los informes?El debe pedir los documentos o informes al órgano contra quien interpuso la acción (plazo 3 días)El juez dicta el fallo (plazo 10 días después de la solicitudNecesita pruebasEl juez rechaza la solicitudSe corrige en el plazo adecuado                                   <br />                                                                        No<br />                                      si<br />La corte constitucional selecciona, a su criterio ,las tutelas q revisara.si es necesario se revocado modifica el falloPuede solicitar pruebas para proferir un nuevo fallo en los 20 días siguientes.Puede revocar en los 20 dias siguientesEl fallo tiene fundamento?El juez envía el fallo a la corte constitucional para dar revisado No                                    <br />El fallo tiene fundamento<br />El juez notifica la sentencia de la corte a las pares y adopta las decisiones necesarias  para llevarla a caboSe le notifica  al juez<br />El solicitante debe pagar las costasFalló a favor del solicitante?El juez exige al órgano la expedición del acto administrativo  para q se ejerza el derecho(plazo 48 hora)<br />La juez los inculpa de desacato hasta q cumplan la sentenciaSe cumple la sentencia?El juez podrá disponer de lo necesario para q sea cumplido sin más requisitos en 48 y se dirigirá al superior del responsable para exigirle q lo haga cumplir en 48 horas y q abra el proceso disciplinario correspondiente contra el mismoSe  cumpla la sentencia y se pagan las costas o indemnizaciones necesarias Lo expide en el plazo indicado?<br />
Luisga trabajo

Luisga trabajo

  • 1.
    Los ciudadanos ola defensoría del pueblo presentan la solicitud ante cualquier juezProcesó de acción de tutela<br />La presenta por escrito?El juez debe escribir por la persona (en caso de desconocimiento)<br />no<br /> <br />Es necesesario corregir la solicitudEl juez debe corregir la inmediatamente<br /> si<br />La persona debe corregir la en tres díasEs necesario corregir la solicitud?El juez debe continuar con el proceso No<br />El juez remite el expediente al superior correspondiente para q decida la impugnación (plazo 3 días)Es impugnado el fallo por alguna de las partesSe notifican las partes inmediatamente (solicitante, defensoría del pueblo y órgano correspondiente)si estas impugnan el fallo deben reportarlo en el plazo de 3 díasImplica responsabilidad y se asumen como ciertos los hechosSe entregan los informes?El debe pedir los documentos o informes al órgano contra quien interpuso la acción (plazo 3 días)El juez dicta el fallo (plazo 10 días después de la solicitudNecesita pruebasEl juez rechaza la solicitudSe corrige en el plazo adecuado <br /> No<br /> si<br />La corte constitucional selecciona, a su criterio ,las tutelas q revisara.si es necesario se revocado modifica el falloPuede solicitar pruebas para proferir un nuevo fallo en los 20 días siguientes.Puede revocar en los 20 dias siguientesEl fallo tiene fundamento?El juez envía el fallo a la corte constitucional para dar revisado No <br />El fallo tiene fundamento<br />El juez notifica la sentencia de la corte a las pares y adopta las decisiones necesarias para llevarla a caboSe le notifica al juez<br />El solicitante debe pagar las costasFalló a favor del solicitante?El juez exige al órgano la expedición del acto administrativo para q se ejerza el derecho(plazo 48 hora)<br />La juez los inculpa de desacato hasta q cumplan la sentenciaSe cumple la sentencia?El juez podrá disponer de lo necesario para q sea cumplido sin más requisitos en 48 y se dirigirá al superior del responsable para exigirle q lo haga cumplir en 48 horas y q abra el proceso disciplinario correspondiente contra el mismoSe cumpla la sentencia y se pagan las costas o indemnizaciones necesarias Lo expide en el plazo indicado?<br />