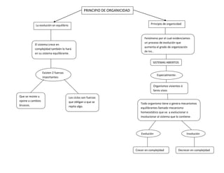
Crecer en complejidadDecrecer en complejidadEvoluciónInvoluciónTodo organismo tiene o genera mecanismos equilibrantes llamado mecanismo homeostático que va  a evolucionar o involucionar al sistema que lo contiene.Organismos vivientes ó Seres vivosEspecialmente:SISTEMAS ABIERTOSFenómeno por el cual evidenciamos un proceso de evolución que aumenta el grado de organización de los…Principio de organicidadLa evolución en equilibrioPRINCIPIO DE ORGANICIDADLos ciclos son fuerzas que obligan a que se repita algo.Que se resiste u opone a cambios bruscos.Existen 2 fuerzas importantes:El sistema crece en complejidad también lo hará en su sistema equilibrante.<br />

Mapa c

  • 1.
    Crecer en complejidadDecreceren complejidadEvoluciónInvoluciónTodo organismo tiene o genera mecanismos equilibrantes llamado mecanismo homeostático que va a evolucionar o involucionar al sistema que lo contiene.Organismos vivientes ó Seres vivosEspecialmente:SISTEMAS ABIERTOSFenómeno por el cual evidenciamos un proceso de evolución que aumenta el grado de organización de los…Principio de organicidadLa evolución en equilibrioPRINCIPIO DE ORGANICIDADLos ciclos son fuerzas que obligan a que se repita algo.Que se resiste u opone a cambios bruscos.Existen 2 fuerzas importantes:El sistema crece en complejidad también lo hará en su sistema equilibrante.<br />