Técnicas y procedimientos generales para la
                                                                                                                                               investigación

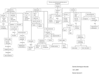
                                                                                                                                                 Técnicas


                 Recopilación y                                                        Observación                                                                                   Entrevista
                                                                                                                                                 Debate en
               análisis documental
                                                                                                                                                 grupo
                                                             Sirve para              Pasos a
                                                                                                                                                                   Sirve para                 Pasos a                       Recomendaciones
Sirve para              Descripción                                                  seguir
                                                                                                                                  Sirve          Descripción                                  seguir
                                                             Recoger                                                              para
  Conocer               Revisa                               información             Determinar                                                  Sobre             Precisión                  Guion de                                Personas
                                                                                                                                                                                                                   Investigación
    datos               información                          del tema.                                                                                             de objeto                  preguntas                               entrevistadas
                                                                                                                                Orientar
 relevantes                                                                        Aspectos culturales                                           Plantear el       de estudio
                                                                                                                                hipótesis
                                                                                                                                                 objetivo
  Sobre                                                                                                                                                                                        Tras                                        Para
                      Estadística       De opinión                                 Interés        Distintos                                                                   Descripción
Estructura                                                                                        aspectos                                                                                                                           Seguimiento de
                                                                                                                                                                                               Realizar la
demográfica                                                                                                                                                                                    entrevista                            investigación
                           La información                                                                            Recomendaciones
                                                                                                                                                                   Guion         Bajo
                                                                                                                                                                                 la
                              Servirá       Recomendaciones                                                          Escenarios
                                                                                                                                                                                 lógica

                             De apoyo          A partir de                                                                                Organizacionales
                                                                                                                     Privados                                                                           Variantes y
                                               Proceso de                                                                                                                                               adaptaciones
          Pasos a seguir                       búsqueda
                                                                                                     Variaciones y            Públicos                   Pasos a seguir
                                                                      Descripción                                                                                                                       Entrevista a
             Describir                                                                               adaptaciones
                                               A través de                                                                                                                                              profundidad
             información
                                                                           Según
                                             Bibliotecarios,                                 Objeto de        Rutina de                                          Reunir
          Por medio de                                                                                                               Plantear asuntos
                                             informadores.                                   estudio          investigación                                      aspectos
                                                                      Diferentes                                                                                                          Más tiempo             Guion más abierto
        Indagación previa                                             grupos


             Recopilando


        Datos estadísticos




                                                                                                                                                                                          Daniela Domínguez Alvarado

                                                                                                                                                                                            A17, LMKT

                                                                                                                                                                                          Núcleo General II
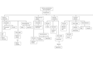
Grupo de                                                                                 Encuesta/ Cuestionario                                                          Historias de vida
              discusión


                                                                                                             Descripción                         Sirve para                                Pasos a
                                         Pasos a             Recomendaciones                                                                                                                                     Recomendaciones
 Sirve para                                                                                                                                                                                seguir
                                         seguir

                                                                                                      Formularios          Serie de          Conocer          Información                 Seleccionar                  Consultar
                                         Diseñar            Opiniones           Experiencia                                preguntas         opiniones                                    personas
Conocer         Interpretar
                                         perfil
opiniones       valoraciones
                                                                                                                                                                                             Hasta         Población           Estudio
                                        Mediante                                         Sirve para

                                                                                                                                                                                             Obtener
                                        El tema y                                                                                                                                            resultados
                                        opiniones            Conocer                          Juntar datos                                                               Descripción
                                                             opiniones
                                                                                                                                   Variantes y
                                                                                                                                   adaptación
                                                                                                                                                          Conversación           Escuchar
                                                                                                                                                          libre

                          Descripción
                                                                                                                    Temas                    Opinión
                                                                                                                    concretos
        Determinados                    Varios
        perfiles                        temas


                                                    Variantes y
                                                    adaptaciones




                                  Mediante                         Discusión
                                  grupos                           espontánea
Técnicas y procedimientos
                                                                                                            para la investigación


                                                                                                             Procedimientos




 Coloquio o                                                                            Observación de la                             Evaluación                                             Consultas a
 conversación                                                                          realidad                                      comunitaria                                            colectivos



        Descripción                                  Recomendaciones                      Descripción             Sirve para                                                                                   Recomendaciones
                                                                                                                                                                Sirve para                 Pasos a seguir


                                                                                       Recopilación de              Planes                                     Diferentes
        Conversación   Escuchar                    Textos      Experiencia                                                       Descripción                                                Identificar
                                                                                       información                                                             Puntos de
        libre                                                                                                                                                                                               Ideas        Proyectos
                                                                                                                                                               vista
                                                                                                                                 Estudio de                                                Interlocutores
                                                                                                                                 opinión
                                  Pasos a seguir
Sirve
para                                                                                               Recomendaciones                                                           Descripción
                                  Realizar el                                                                                                      Pasos a seguir
                                  coloquio                                                                                                                                   Proceso
Obtener                                                                      Sirve para        Fuentes            Observación
información                                                                                                                                    Cuestionarios
                                     Para                                                      información
                                                                         Análisis de
                                  Obtener                                realidad
                                  resultados                                                                                                       Mediante


                                                                                                                                              Seguimiento
Debates abiertos                                                                              Seminario




Sirve para                  Pasos a seguir      Recomendaciones            Sirve para                   Pasos a seguir           Recomendaciones


                            Convocatoria                                   Profundizar                     Organización
Plantear                                                                                                                      Plazos precisos      Difusión
                                                                           temas
dudas                                         Moderación     Preparación
                                 Hasta                       previa                                           Para
                                                                                         Descripción                                            De acuerdo al
              Descripción                                                                                    Elaboración de
                                Realizar el                                                                  proyecto
                                debate                                                   Reuniones                                                 Tema
               Reuniones                                                                 establecidas
               abiertas

Mapa conceptual

  • 1.
    Técnicas y procedimientosgenerales para la investigación Técnicas Recopilación y Observación Entrevista Debate en análisis documental grupo Sirve para Pasos a Sirve para Pasos a Recomendaciones Sirve para Descripción seguir Sirve Descripción seguir Recoger para Conocer Revisa información Determinar Sobre Precisión Guion de Personas Investigación datos información del tema. de objeto preguntas entrevistadas Orientar relevantes Aspectos culturales Plantear el de estudio hipótesis objetivo Sobre Tras Para Estadística De opinión Interés Distintos Descripción Estructura aspectos Seguimiento de Realizar la demográfica entrevista investigación La información Recomendaciones Guion Bajo la Servirá Recomendaciones Escenarios lógica De apoyo A partir de Organizacionales Privados Variantes y Proceso de adaptaciones Pasos a seguir búsqueda Variaciones y Públicos Pasos a seguir Descripción Entrevista a Describir adaptaciones A través de profundidad información Según Bibliotecarios, Objeto de Rutina de Reunir Por medio de Plantear asuntos informadores. estudio investigación aspectos Diferentes Más tiempo Guion más abierto Indagación previa grupos Recopilando Datos estadísticos Daniela Domínguez Alvarado A17, LMKT Núcleo General II
  • 2.
    Grupo de Encuesta/ Cuestionario Historias de vida discusión Descripción Sirve para Pasos a Pasos a Recomendaciones Recomendaciones Sirve para seguir seguir Formularios Serie de Conocer Información Seleccionar Consultar Diseñar Opiniones Experiencia preguntas opiniones personas Conocer Interpretar perfil opiniones valoraciones Hasta Población Estudio Mediante Sirve para Obtener El tema y resultados opiniones Conocer Juntar datos Descripción opiniones Variantes y adaptación Conversación Escuchar libre Descripción Temas Opinión concretos Determinados Varios perfiles temas Variantes y adaptaciones Mediante Discusión grupos espontánea
  • 3.
    Técnicas y procedimientos para la investigación Procedimientos Coloquio o Observación de la Evaluación Consultas a conversación realidad comunitaria colectivos Descripción Recomendaciones Descripción Sirve para Recomendaciones Sirve para Pasos a seguir Recopilación de Planes Diferentes Conversación Escuchar Textos Experiencia Descripción Identificar información Puntos de libre Ideas Proyectos vista Estudio de Interlocutores opinión Pasos a seguir Sirve para Recomendaciones Descripción Realizar el Pasos a seguir coloquio Proceso Obtener Sirve para Fuentes Observación información Cuestionarios Para información Análisis de Obtener realidad resultados Mediante Seguimiento
  • 4.
    Debates abiertos Seminario Sirve para Pasos a seguir Recomendaciones Sirve para Pasos a seguir Recomendaciones Convocatoria Profundizar Organización Plantear Plazos precisos Difusión temas dudas Moderación Preparación Hasta previa Para Descripción De acuerdo al Descripción Elaboración de Realizar el proyecto debate Reuniones Tema Reuniones establecidas abiertas