Incrustar presentación
Descargado 14 veces

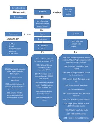
Internet es una red informática descentralizada de alcance global que surgió en la década de 1960 a partir de proyectos del gobierno de Estados Unidos y ha experimentado un rápido crecimiento desde entonces. Algunos hitos importantes en el desarrollo de Internet incluyen el sistema ARPANET en 1969, el protocolo TCP/IP en 1974, el nacimiento de la World Wide Web en 1989, y el crecimiento exponencial de usuarios y servicios en línea en las últimas décadas.
