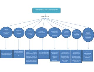
Se dividenen
NORMAS INTERLACIONALES EN COLOMBIA
1. Normas
Internacionales
de Contabilidad,
Normas
Internacionales
de Información
Financiera, y
sus orígenes.
Fueron creadas por el
International Accounting
Standards Committee.
2. Evolución
de las NIIF en
Colombia
-Colombia reglamentó
su Contabilidad en el
año 1993y adaptó las
NIC
3. En el
camino de
adopciónde
las NIIF
La adopción copia el
modelo contable
internacionaltal y como es
formulado por el IASB y la
adaptación “ajusta o
acomoda NIIF al modelo
contable colombiano con
el fin de que se represente
la realidad contable del
país
4.Internacionaliz
ación del
sistema contable
colombiano
Con el objetivo delograr
una mayor participación
en la economía mundial
5. Dificultades en
la adopción de la
normatividad
contable
Internacional
la terminología
para la definición
de diferentes
conceptos que no
implican sin
embargo
diferencias
semánticas.
6.Requerimi
entos en el
Profesional
Contable
Las nuevas normas
internacionales
exigen por tanto a los
profesionales y no
profesionales de la
Contaduría, conocer,
estudiar, discernir y
determinar su
contenido.
7. Propósito
de la
Normativida
d Contable
Internaciona
l
La creación de
mercados entre
diferentes países
como la Unión
Europea, Mercosur
(Mercado Común del
Sur), Nafta (the North
American Free Trade
Agreement)
8. Razones para
aplicar las
Normas
Internacionales
de Información
Financiera en
Colombia
las empresas tienen
la posibilidad de
acceder a los
mercados decapital
externo para
financiarse.

Mapa conceptual

  • 1.
    Se dividenen NORMAS INTERLACIONALESEN COLOMBIA 1. Normas Internacionales de Contabilidad, Normas Internacionales de Información Financiera, y sus orígenes. Fueron creadas por el International Accounting Standards Committee. 2. Evolución de las NIIF en Colombia -Colombia reglamentó su Contabilidad en el año 1993y adaptó las NIC 3. En el camino de adopciónde las NIIF La adopción copia el modelo contable internacionaltal y como es formulado por el IASB y la adaptación “ajusta o acomoda NIIF al modelo contable colombiano con el fin de que se represente la realidad contable del país 4.Internacionaliz ación del sistema contable colombiano Con el objetivo delograr una mayor participación en la economía mundial 5. Dificultades en la adopción de la normatividad contable Internacional la terminología para la definición de diferentes conceptos que no implican sin embargo diferencias semánticas. 6.Requerimi entos en el Profesional Contable Las nuevas normas internacionales exigen por tanto a los profesionales y no profesionales de la Contaduría, conocer, estudiar, discernir y determinar su contenido. 7. Propósito de la Normativida d Contable Internaciona l La creación de mercados entre diferentes países como la Unión Europea, Mercosur (Mercado Común del Sur), Nafta (the North American Free Trade Agreement) 8. Razones para aplicar las Normas Internacionales de Información Financiera en Colombia las empresas tienen la posibilidad de acceder a los mercados decapital externo para financiarse.