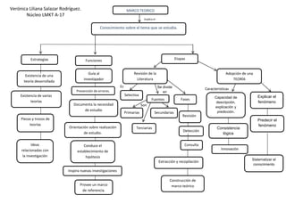
Verónica Liliana Salazar Rodríguez.                                     MARCO TEORICO
       Núcleo LMKT A-17
                                                                                    Implica el


                                                 Conocimiento sobre el tema que se estudia.

                                                   Se divide en




           Estrategias                 Funciones                                                             Etapas


                                         Guía al                             Revisión de la                                               Adopción de una
        Existencia de una
                                      investigador                            Literatura                                                      TEORÍA
       teoría desarrollada
                                                                  Es                             Se divide                   Caracteristicas
                                  Prevención de errores.                                            en
     Existencia de varias                                              Selectiva                                                                            Explicar el
                                                                                                                                   Capacidad de
                                                                                          Fuentes               Fases
           teorías                                                                                                                  descripción,            fenómeno
                                Documenta la necesidad                             Son                                             explicación y
                                     de estudio                                                                                     predicción.
                                                                       Primarias             Secundarias
                                                                                                                 Revisión
     Piezas y trozos de                                                                                                                                     Predecir el
          teorías                                                                                                                                           fenómeno
                             Orientación sobre realización                    Terciarias                                            Consistencia
                                                                                                                 Detección
                                      de estudio.                                                                                     lógica

            Ideas                     Conduce el                                                                  Consulta
     relacionadas con                                                                                                                  Innovación
                                  establecimiento de
      la investigación                 hipótesis
                                                                                                                                                        Sistematizar el
                                                                                                 Extracción y recopilación
                                                                                                                                                         conocimiento
                             Inspira nuevas investigaciones

                                                                                                        Construcción de
                                    Provee un marco                                                      marco teórico
                                     de referencia.

Mapa Marco Teorico

  • 1.
    Verónica Liliana SalazarRodríguez. MARCO TEORICO Núcleo LMKT A-17 Implica el Conocimiento sobre el tema que se estudia. Se divide en Estrategias Funciones Etapas Guía al Revisión de la Adopción de una Existencia de una investigador Literatura TEORÍA teoría desarrollada Es Se divide Caracteristicas Prevención de errores. en Existencia de varias Selectiva Explicar el Capacidad de Fuentes Fases teorías descripción, fenómeno Documenta la necesidad Son explicación y de estudio predicción. Primarias Secundarias Revisión Piezas y trozos de Predecir el teorías fenómeno Orientación sobre realización Terciarias Consistencia Detección de estudio. lógica Ideas Conduce el Consulta relacionadas con Innovación establecimiento de la investigación hipótesis Sistematizar el Extracción y recopilación conocimiento Inspira nuevas investigaciones Construcción de Provee un marco marco teórico de referencia.