2012
COBAEJ

José Manuel Gil Quintero




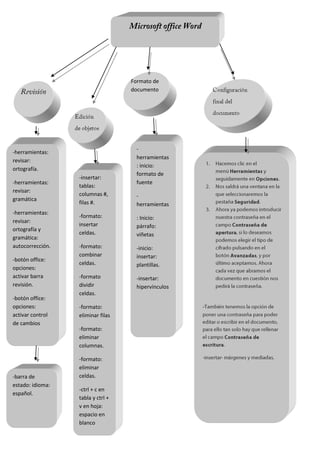
  [MAPA MENTAL]
  Manual
Formato de
                                   documento




                                     -
-herramientas:
                                     herramientas
revisar:
                                     : inicio:
ortografía.
                                     formato de
                  -insertar:
-herramientas:                       fuente
                  tablas:
revisar:
                  columnas #,        -
gramática
                  filas #.           herramientas
-herramientas:
                  -formato:          : Inicio:
revisar:
                  insertar           párrafo:
ortografía y
                  celdas.            viñetas
gramática:
autocorrección.   -formato:          -inicio:
                  combinar           insertar:
-botón office:
                  celdas.            plantillas.
opciones:
activar barra     -formato           -insertar:
revisión.         dividir            hipervínculos
                  celdas.
-botón office:
opciones:         -formato:                          -
activar control   eliminar filas
de cambios
                  -formato:
                  eliminar
                  columnas.

                  -formato:
                  eliminar
-barra de         celdas.
estado: idioma:
                  -ctrl + c en
español.
                  tabla y ctrl +
                  v en hoja:
                  espacio en
                  blanco
-formato:
eliminar
tabla.

-seleccionar
tabla:
insertar.

Mapa mental.

  • 1.
    2012 COBAEJ José Manuel GilQuintero [MAPA MENTAL] Manual
  • 2.
    Formato de documento - -herramientas: herramientas revisar: : inicio: ortografía. formato de -insertar: -herramientas: fuente tablas: revisar: columnas #, - gramática filas #. herramientas -herramientas: -formato: : Inicio: revisar: insertar párrafo: ortografía y celdas. viñetas gramática: autocorrección. -formato: -inicio: combinar insertar: -botón office: celdas. plantillas. opciones: activar barra -formato -insertar: revisión. dividir hipervínculos celdas. -botón office: opciones: -formato: - activar control eliminar filas de cambios -formato: eliminar columnas. -formato: eliminar -barra de celdas. estado: idioma: -ctrl + c en español. tabla y ctrl + v en hoja: espacio en blanco
  • 3.