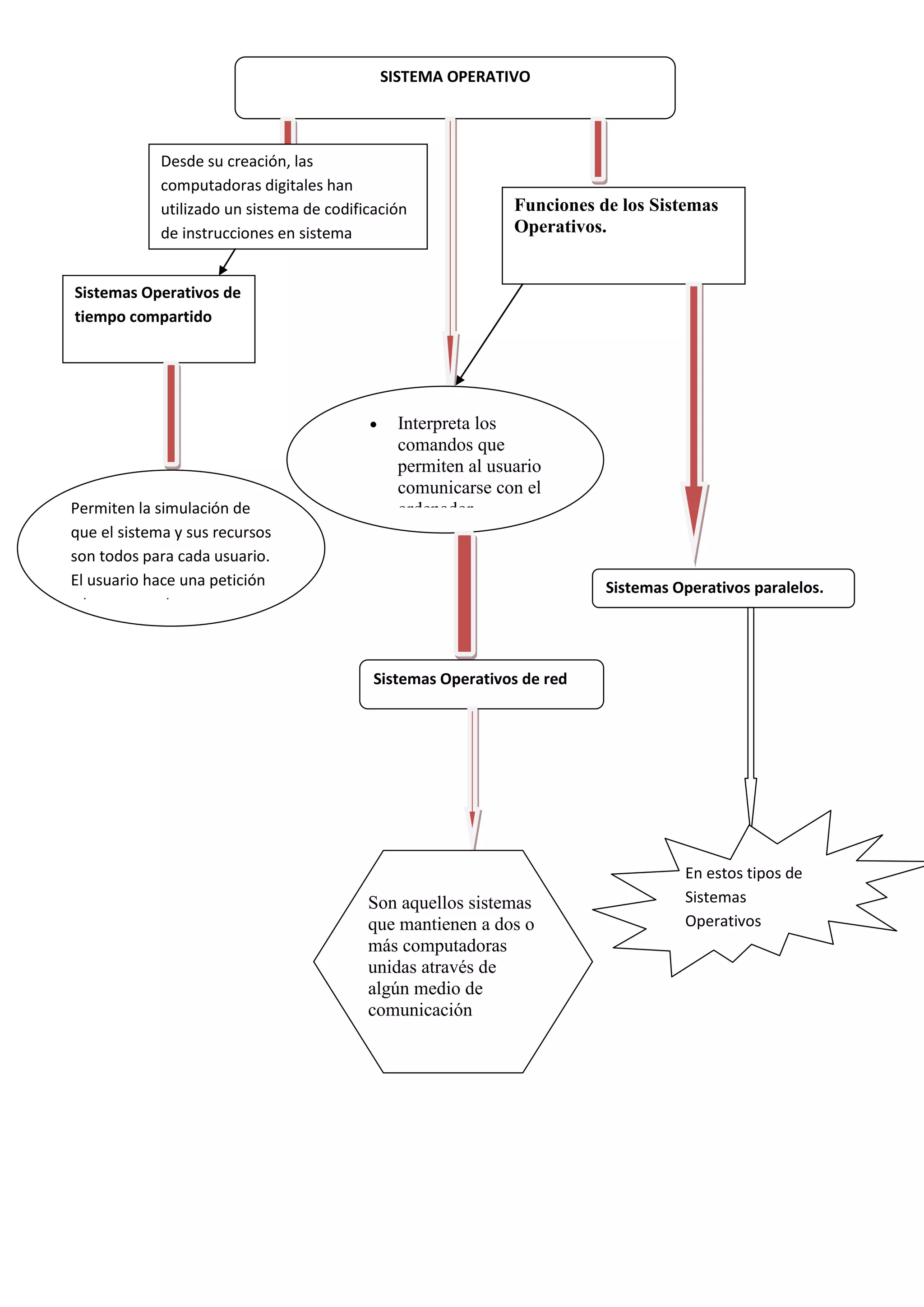
SISTEMA OPERATIVO



             Desde su creación, las
             computadoras digitales han
             utilizado un sistema de codificación             Funciones de los Sistemas
             de instrucciones en sistema                      Operativos.
             dnumeración binaria

Sistemas Operativos de
tiempo compartido




                                               Interpreta los
                                               comandos que
                                               permiten al usuario
                                               comunicarse con el
Permiten la simulación de                      ordenador.
que el sistema y sus recursos
son todos para cada usuario.
El usuario hace una petición                                             Sistemas Operativos paralelos.
a la computadora



                                            Sistemas Operativos de red




                                                                                   En estos tipos de
                                           Son aquellos sistemas                   Sistemas
                                           que mantienen a dos o                   Operativos
                                           más computadoras
                                           unidas através de
                                           algún medio de
                                           comunicación

Mapa nury

  • 1.
    SISTEMA OPERATIVO Desde su creación, las computadoras digitales han utilizado un sistema de codificación Funciones de los Sistemas de instrucciones en sistema Operativos. dnumeración binaria Sistemas Operativos de tiempo compartido Interpreta los comandos que permiten al usuario comunicarse con el Permiten la simulación de ordenador. que el sistema y sus recursos son todos para cada usuario. El usuario hace una petición Sistemas Operativos paralelos. a la computadora Sistemas Operativos de red En estos tipos de Son aquellos sistemas Sistemas que mantienen a dos o Operativos más computadoras unidas através de algún medio de comunicación