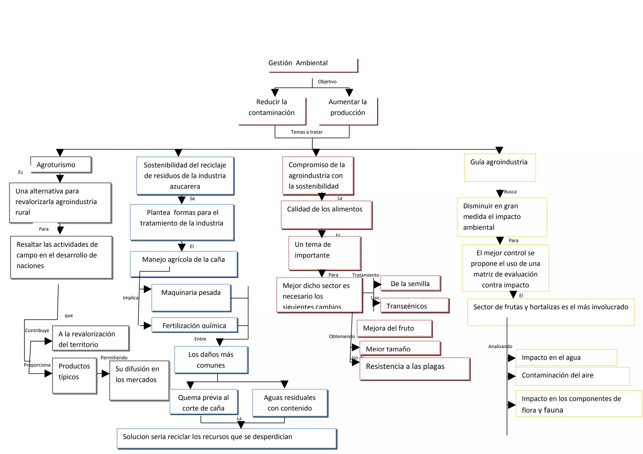
Gestión Ambiental

                                                                                                                 Objetivo


                                                                                            Reducir la                 Aumentar la
                                                                                          contaminación                producción

                                                                                                      Temas a tratar




          Agroturismo                                 Sostenibilidad del reciclaje                   Compromiso de la                                                  Guía agroindustria
Es
                                                      de residuos de la industria                    agroindustria con
                                                              azucarera                              la sostenibilidad
Una alternativa para                                                                                                                                                              Busca
                                                                     Se                                                     La
revalorizarla agroindustria
                                                                                                     Calidad de los alimentos                                        Disminuir en gran
rural                                                  Plantea formas para el
                                                                                                                                                                     medida el impacto
                                                     tratamiento de la industria
           Para                                                                                                                                                      ambiental
                                                                                                                         Es
                                                                                                                                                                                    Para
Resaltar las actividades de                                          El                                   Un tema de
campo en el desarrollo de                                                                                 importante                                                     El mejor control se
                                                     Manejo agrícola de la caña
naciones                                                                                                                                                               propone el uso de una
                                                                                                                       Para       Tratamiento                           matriz de evaluación
                                                                                                   Mejor dicho sector es                          De la semilla            contra impacto
                                                           Maquinaria pesada
                                           Implica                                                 necesario los                           Uso                                             El

                                                                                                   siguientes cambios                      dea   Transgénicos           Sector de frutas y hortalizas es el más involucrado
                     que

                                                            Fertilización química                                                     Mejora del fruto
     Contribuye
                   A la revalorización                                                                                 Obteniendo
                                                                          Entre
                   del territorio                                                                                                                                           Analizando
                                                                                                                                          Mejor tamaño
                                 Permitiendo                         Los daños más                                               Uso de                                                     Impacto en el agua
     Proporciona   Productos             Su difusión en                comunes                                                            Resistencia a las plagas
                   típicos                                                                                                                                                                  Contaminación del aire
                                         los mercados

                                                                 Quema previa al              Aguas residuales                                                                              Impacto en los componentes de
                                                                  corte de caña                con contenido                                                                                flora y fauna
                                                                                     La          orgánico

                                           Solucion seria reciclar los recursos que se desperdician

Mapa3

  • 1.
    Gestión Ambiental Objetivo Reducir la Aumentar la contaminación producción Temas a tratar Agroturismo Sostenibilidad del reciclaje Compromiso de la Guía agroindustria Es de residuos de la industria agroindustria con azucarera la sostenibilidad Una alternativa para Busca Se La revalorizarla agroindustria Calidad de los alimentos Disminuir en gran rural Plantea formas para el medida el impacto tratamiento de la industria Para ambiental Es Para Resaltar las actividades de El Un tema de campo en el desarrollo de importante El mejor control se Manejo agrícola de la caña naciones propone el uso de una Para Tratamiento matriz de evaluación Mejor dicho sector es De la semilla contra impacto Maquinaria pesada Implica necesario los Uso El siguientes cambios dea Transgénicos Sector de frutas y hortalizas es el más involucrado que Fertilización química Mejora del fruto Contribuye A la revalorización Obteniendo Entre del territorio Analizando Mejor tamaño Permitiendo Los daños más Uso de Impacto en el agua Proporciona Productos Su difusión en comunes Resistencia a las plagas típicos Contaminación del aire los mercados Quema previa al Aguas residuales Impacto en los componentes de corte de caña con contenido flora y fauna La orgánico Solucion seria reciclar los recursos que se desperdician