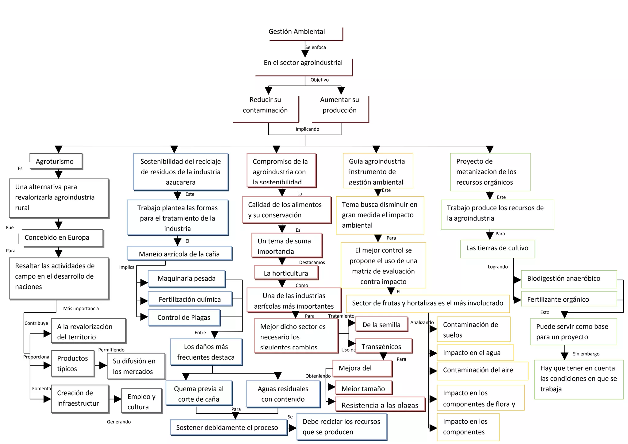
Gestión Ambiental

                                                                                                                           Se enfoca


                                                                                                         En el sector agroindustrial

                                                                                                                             Objetivo


                                                                                                     Reducir su                    Aumentar su
                                                                                                   contaminación                    producción

                                                                                                                      Implicando




                 Agroturismo                                 Sostenibilidad del reciclaje            Compromiso de la                          Guía agroindustria                           Proyecto de
       Es
                                                             de residuos de la industria             agroindustria con                         instrumento de                               metanizacion de los
                                                                     azucarera                       la sostenibilidad                         gestión ambiental                            recursos orgánicos
      Una alternativa para                                                                                                                                 Este
                                                                            Este                                      La
      revalorizarla agroindustria                                                                                                                                                                           Este

      rural                                                 Trabajo plantea las formas              Calidad de los alimentos                Tema busca disminuir en                      Trabajo produce los recursos de
                                                             para el tratamiento de la              y su conservación                       gran medida el impacto                       la agroindustria
Fue                                                                   industria                                                             ambiental
                                                                                                                      Es
                                                                                                                                                                                                            Para
            Concebido en Europa                                                                                                                              Para
                                                                            El                         Un tema de suma
Para                                                                                                   importancia                               El mejor control se                           Las tierras de cultivo
                                                            Manejo agrícola de la caña
                                                                                                                       Destacamos              propone el uso de una
      Resaltar las actividades de                 Implica                                                                                                                                                Logrando
                                                                                                         La horticultura                        matriz de evaluación
      campo en el desarrollo de                                    Maquinaria pesada                                                                                                                                Biodigestión anaeróbico
                                                                                                                                                   contra impacto
      naciones                                                                                                        Como
                                                                                                                                                                    El
                                                                   Fertilización química                 Una de las industrias                                                                                      Fertilizante orgánico
                                                                                                      agrícolas más importantes                  Sector de frutas y hortalizas es el más involucrado
                            Más importancia
                                                                                                                                                                                                                         Esto
                                                                   Control de Plagas                                       Para        Tratamiento
            Contribuye                                                                                                                                                     Analizando
                          A la revalorización                                                           Mejor dicho sector es                        De la semilla                      Contaminación de                Puede servir como base
                                                                                   Entre
                          del territorio                                                                necesario los                                                                   suelos                          para un proyecto
                                          Permitiendo                       Los daños más               siguientes cambios                  Uso de   Transgénicos
                                                                                                                                                                                        Impacto en el agua                         Sin embargo
            Proporciona   Productos                                      frecuentes destaca                                                                         Para
                                                Su difusión en
                          típicos               los mercados                                                                               Mejora del                                   Contaminación del aire           Hay que tener en cuenta
                                                                                                                           Obteniendo
                                                                                                                                           futo                                                                          las condiciones en que se
               Fomenta                                                  Quema previa al                Aguas residuales                     Mejor tamaño                                                                 trabaja
                          Creación de                                                                                                                                                   Impacto en los
                                                        Empleo y         corte de caña                  con contenido
                          infraestructur                cultura                                                                             Resistencia a las plagas                    componentes de flora y
                                                                                            Para          orgánico
                          a                                                                                      Se
                                              Generando                                                                    Debe reciclar los recursos                                   Impacto en los
                                                                         Sostener debidamente el proceso
                                                                                                                           que se producen                                              componentes

Mapa

  • 1.
    Gestión Ambiental Se enfoca En el sector agroindustrial Objetivo Reducir su Aumentar su contaminación producción Implicando Agroturismo Sostenibilidad del reciclaje Compromiso de la Guía agroindustria Proyecto de Es de residuos de la industria agroindustria con instrumento de metanizacion de los azucarera la sostenibilidad gestión ambiental recursos orgánicos Una alternativa para Este Este La revalorizarla agroindustria Este rural Trabajo plantea las formas Calidad de los alimentos Tema busca disminuir en Trabajo produce los recursos de para el tratamiento de la y su conservación gran medida el impacto la agroindustria Fue industria ambiental Es Para Concebido en Europa Para El Un tema de suma Para importancia El mejor control se Las tierras de cultivo Manejo agrícola de la caña Destacamos propone el uso de una Resaltar las actividades de Implica Logrando La horticultura matriz de evaluación campo en el desarrollo de Maquinaria pesada Biodigestión anaeróbico contra impacto naciones Como El Fertilización química Una de las industrias Fertilizante orgánico agrícolas más importantes Sector de frutas y hortalizas es el más involucrado Más importancia Esto Control de Plagas Para Tratamiento Contribuye Analizando A la revalorización Mejor dicho sector es De la semilla Contaminación de Puede servir como base Entre del territorio necesario los suelos para un proyecto Permitiendo Los daños más siguientes cambios Uso de Transgénicos Impacto en el agua Sin embargo Proporciona Productos frecuentes destaca Para Su difusión en típicos los mercados Mejora del Contaminación del aire Hay que tener en cuenta Obteniendo futo las condiciones en que se Fomenta Quema previa al Aguas residuales Mejor tamaño trabaja Creación de Impacto en los Empleo y corte de caña con contenido infraestructur cultura Resistencia a las plagas componentes de flora y Para orgánico a Se Generando Debe reciclar los recursos Impacto en los Sostener debidamente el proceso que se producen componentes