Incrustar presentación
Descargar para leer sin conexión


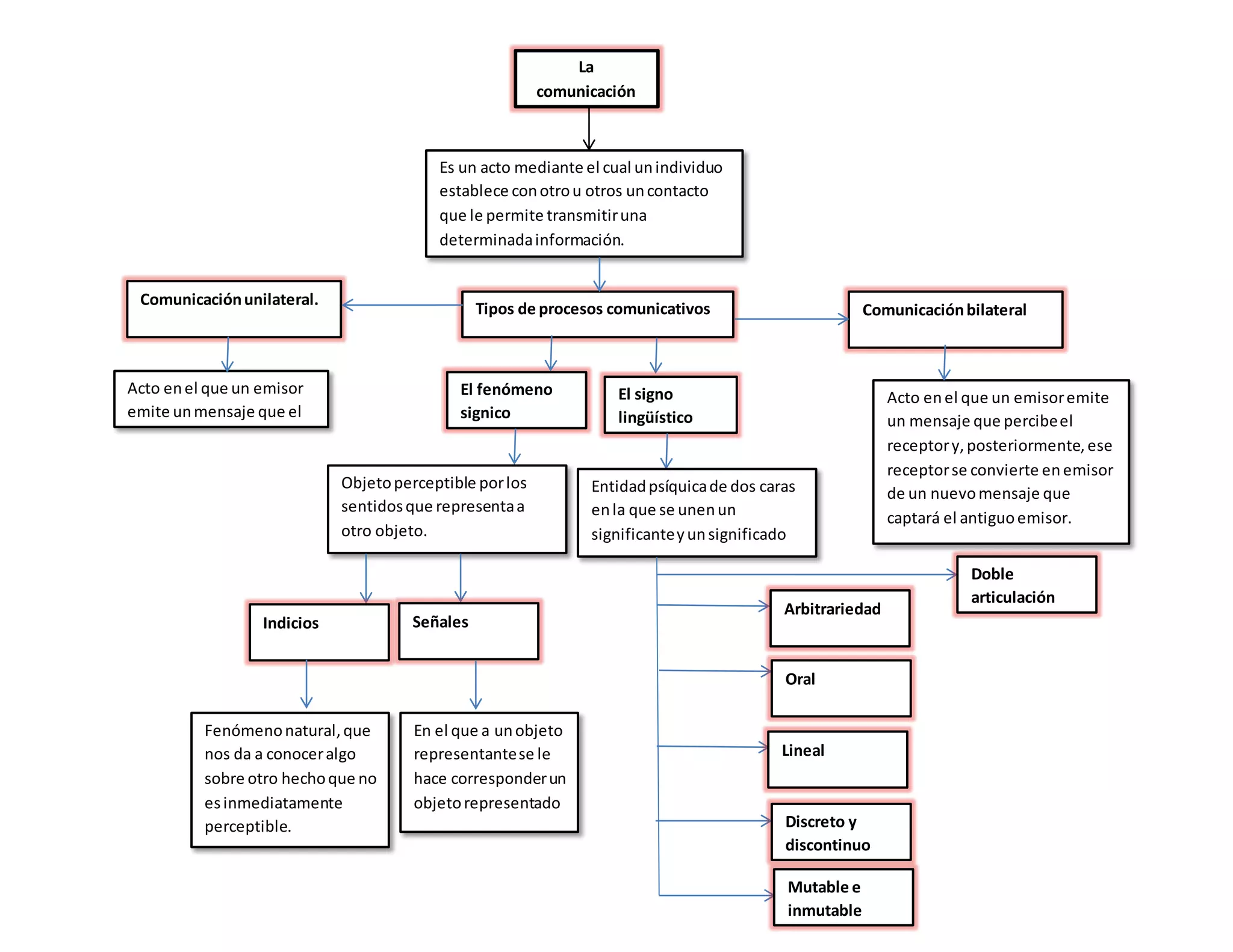
Este documento describe los conceptos básicos de la comunicación, incluyendo que la comunicación es el proceso mediante el cual los individuos establecen contacto para transmitir información a otros. Explica que existen dos tipos de procesos comunicativos: la comunicación unilateral donde un emisor envía un mensaje a un receptor, y la comunicación bilateral donde el receptor responde enviando un nuevo mensaje. También define conceptos clave como el signo lingüístico, los indicios, y las características de la comunicación oral como lineal y arbitraria.
