Incrustar presentación
Descargar para leer sin conexión




























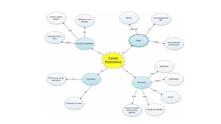
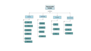
El documento trata sobre mapas conceptuales para la asignatura de informática en el Instituto Nacional Mejía. Se detalla que el estudiante Danny Juela del cuarto grado "5" está realizando mapas conceptuales sobre este tema.



























