MOTILIDAD Y VIABILIDAD DE ESPERMATOZOIDES, 
COMPARACIÓN DE MODELOS DE MAMÍFEROS Y PECES 
(Motility and viability of sperm, models of mammalian and 
fish comparison) 
Jorge Parodi 
jparodi@uct.cl 
http://nucleo-nipa.uct.cl/
Temas 
• Viabilidad 
• Motilidad y acrosoma 
• Estamos explorando 
Corrientes 
Xenobioticos
Cuevas et al 2013 
Ren & Xia 2010 
Martínez et al 2014, enviado
Semen colection 
Refrigeration 
.AVI 
Video conversion Video Capture 
Activation of 
sperm 
Video Editing Analysis with CASA Results 
Guerra et al 2014
D E 
Control Activated 
600 
400 
200 
0 
* 
VCL 
% of control 
Control Activated 
500 
400 
300 
200 
100 
0 
* 
VSL 
% of control 
Martinez et al 2014, enviado
A 
B 
Control 3 days 20 days 
2 μm 
C 
0 2 4 6 8 10 12 
120 
80 
40 
0 
* * * * * * 
Days 
Live cells 
% of control 
* * * * 
0 2 4 6 8 10 12 
120 
80 
40 
0 
Days 
Total Motility 
normalized (%) 
Martínez et al 2014, enviado
Fluorometria de Calcio 
(Medicion no cuantitativa) 
ROI 
Intensidad 
Promedio Intensidad
Day 1 
A B 
Day 20 
5 μm 
* * * * * 
0 2 4 6 8 10 12 
120 
80 
40 
0 
Days 
Calcium Relative Fluorescence Unit 
% of control 
Martínez et al 2014, enviado
Control 
Post activation 
Aging 
5 
4 
3 
2 
1 
1.5 
1.0 
0.5 
0.0 
* 
* 
A B 
Calcium Relative Fluorescence Unit 
% of control 
Activated 
II Activated 
Zero calcium 
Activated 
C D 
Control 
Activated 
Activated II 
0 
* 
Calcium Relative Fluorescence Unit 
% of control 
5 * 
Control 
zero calcium 
Calcium add 
4 
3 
2 
1 
0 
* 
Calcium Relative Fluorescence Unit 
% of control 
Martinez et al 2014, enviado
Parodi 2014 
Ren & Xia 2010 
Wennemuth et al 2000
Navarrete et al 2010
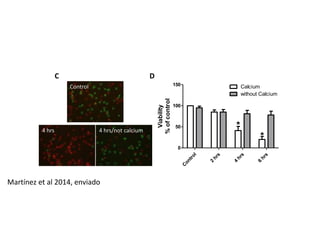
C D 
Control 
4 hrs 
150 Calcium 
Control 
2 hrs 
4 hrs 
6 hrs 
100 
50 
0 
without Calcium 
* 
* 
Viability 
% of control 
4 hrs/not calcium 
Martínez et al 2014, enviado
A B 
150 
100 
50 
Calcium 
Calcium recovery 
* 
* 
* 
-2 0 2 4 6 8 
Total Motility 
normalized (%) 
150 
100 
50 
Control Calcium add 
100 
80 
60 
40 
20 
0 
Progresive Motility 
normalized (%) 
Control 
4 hrs 
Without Calcium 
4 hrs calcium add 
0 
* 
* 
Total Motility 
normalized (%) 
C 
Martinez et al 2014, enviado
150 Calcium 
Control 
2 hrs 
4 hrs 
6 hrs 
100 
50 
0 
Without Calcium 
* * 
Intact Acrosomes 
normalized (%) 
Control Calcium add 
150 
100 
50 
0 
VCL 
% of control 
Control Calcium add 
100 
80 
60 
40 
20 
0 
VSL 
% of control 
Calcium W/Calcium 
A 
B 
C D 
Martínez et al 2014, enviado
Parodi &Martínez-Torres 2012
Parodi et al 2008
Didymo, como Xenobiotico
Escudero et al 2014, en preparación
Escudero et al 2014, en preparación
400 
300 
200 
100 
0 
Fresh 
Dry 
Fresh plus extend extraction 
0,1gr 1gr 10gr 
Didymo extract 
Dry 168hrs 
Pholyphenols (ppm) 
Escudero et al 2014, en preparación
Discusión 
Viabilidad 
Motilidad 
Calcio 
Acrosoma 
Onda de Calcio 
No móvil 
Alta Viabilidad 
Regulación del Calcio 
Función
Agradecimientos 
Dr. Fernando Romero, UFRO 
Dr. Ataulfo Martinez-Torres UNAM 
Dr. Alfredo Ramirez, UACH 
Fondo MECESUP 0804 
Asistencias Técnicas 278-2450 AVIMEX 
278-2532 Tonalli Ltda 
278-2472 EcoHyd 
Laboratorio de Fisiología de la Reproducción 
Guillermo Guerra 
M.V. Pamela Olivares 
Colaboradores 
Dr. Alexander Ortloff 
Dr. Ivan Valdevenito, BIOACUI 
http://www.facebook.com/LaboratorioDeFisiologiaDeLaReproduccionLfr
Medición Reposo Diluido Activado 
Potencial M -7,6 mV 35 mV 21 mV 
Peq Ion Reposo Diluido Activado 
Sodio 36 mV 36 mV 35 mV 
Potasio 4,8 mV 93 mV -160 mV 
Cloruro -8 mV 16 mV 16 mV
Materiales y Métodos 
Condiciones iniciales y valorización de los protocolos
Resultados
Resultados
Resultados
Resultados
Resultados 
Author % Motile VCL (μm/s) VAP (μm/s) VSL (μm/s) Spices 
Present study 68 ± 4 122 ± 7 107 ± 7 63 ± 6 Salmo salar 
Dziewulska, A. 
Rzemieniecki and J. 
Domagala, 2011 
178,4 ± 
63,6 
155,7 ± 
58,6 
114,8 ± 
72,9 
Salmo salar 
Lahnsteiner F. et al 2005 91,4 ± 20,8 
Onchorhynchus 
mykiss 
Wilson-Leedy J. and 
Ingermann R. 2007 
90 ± 6 104 ± 9 77 ± 15 66 ± 17 Danio rerio

Parodi presentacion valdivia espermatozoides 2014

  • 1.
    MOTILIDAD Y VIABILIDADDE ESPERMATOZOIDES, COMPARACIÓN DE MODELOS DE MAMÍFEROS Y PECES (Motility and viability of sperm, models of mammalian and fish comparison) Jorge Parodi jparodi@uct.cl http://nucleo-nipa.uct.cl/
  • 2.
    Temas • Viabilidad • Motilidad y acrosoma • Estamos explorando Corrientes Xenobioticos
  • 3.
    Cuevas et al2013 Ren & Xia 2010 Martínez et al 2014, enviado
  • 4.
    Semen colection Refrigeration .AVI Video conversion Video Capture Activation of sperm Video Editing Analysis with CASA Results Guerra et al 2014
  • 5.
    D E ControlActivated 600 400 200 0 * VCL % of control Control Activated 500 400 300 200 100 0 * VSL % of control Martinez et al 2014, enviado
  • 6.
    A B Control3 days 20 days 2 μm C 0 2 4 6 8 10 12 120 80 40 0 * * * * * * Days Live cells % of control * * * * 0 2 4 6 8 10 12 120 80 40 0 Days Total Motility normalized (%) Martínez et al 2014, enviado
  • 7.
    Fluorometria de Calcio (Medicion no cuantitativa) ROI Intensidad Promedio Intensidad
  • 8.
    Day 1 AB Day 20 5 μm * * * * * 0 2 4 6 8 10 12 120 80 40 0 Days Calcium Relative Fluorescence Unit % of control Martínez et al 2014, enviado
  • 9.
    Control Post activation Aging 5 4 3 2 1 1.5 1.0 0.5 0.0 * * A B Calcium Relative Fluorescence Unit % of control Activated II Activated Zero calcium Activated C D Control Activated Activated II 0 * Calcium Relative Fluorescence Unit % of control 5 * Control zero calcium Calcium add 4 3 2 1 0 * Calcium Relative Fluorescence Unit % of control Martinez et al 2014, enviado
  • 10.
    Parodi 2014 Ren& Xia 2010 Wennemuth et al 2000
  • 11.
  • 12.
    C D Control 4 hrs 150 Calcium Control 2 hrs 4 hrs 6 hrs 100 50 0 without Calcium * * Viability % of control 4 hrs/not calcium Martínez et al 2014, enviado
  • 13.
    A B 150 100 50 Calcium Calcium recovery * * * -2 0 2 4 6 8 Total Motility normalized (%) 150 100 50 Control Calcium add 100 80 60 40 20 0 Progresive Motility normalized (%) Control 4 hrs Without Calcium 4 hrs calcium add 0 * * Total Motility normalized (%) C Martinez et al 2014, enviado
  • 14.
    150 Calcium Control 2 hrs 4 hrs 6 hrs 100 50 0 Without Calcium * * Intact Acrosomes normalized (%) Control Calcium add 150 100 50 0 VCL % of control Control Calcium add 100 80 60 40 20 0 VSL % of control Calcium W/Calcium A B C D Martínez et al 2014, enviado
  • 15.
  • 16.
  • 17.
  • 18.
    Escudero et al2014, en preparación
  • 19.
    Escudero et al2014, en preparación
  • 20.
    400 300 200 100 0 Fresh Dry Fresh plus extend extraction 0,1gr 1gr 10gr Didymo extract Dry 168hrs Pholyphenols (ppm) Escudero et al 2014, en preparación
  • 21.
    Discusión Viabilidad Motilidad Calcio Acrosoma Onda de Calcio No móvil Alta Viabilidad Regulación del Calcio Función
  • 22.
    Agradecimientos Dr. FernandoRomero, UFRO Dr. Ataulfo Martinez-Torres UNAM Dr. Alfredo Ramirez, UACH Fondo MECESUP 0804 Asistencias Técnicas 278-2450 AVIMEX 278-2532 Tonalli Ltda 278-2472 EcoHyd Laboratorio de Fisiología de la Reproducción Guillermo Guerra M.V. Pamela Olivares Colaboradores Dr. Alexander Ortloff Dr. Ivan Valdevenito, BIOACUI http://www.facebook.com/LaboratorioDeFisiologiaDeLaReproduccionLfr
  • 23.
    Medición Reposo DiluidoActivado Potencial M -7,6 mV 35 mV 21 mV Peq Ion Reposo Diluido Activado Sodio 36 mV 36 mV 35 mV Potasio 4,8 mV 93 mV -160 mV Cloruro -8 mV 16 mV 16 mV
  • 24.
    Materiales y Métodos Condiciones iniciales y valorización de los protocolos
  • 25.
  • 26.
  • 27.
  • 28.
  • 29.
    Resultados Author %Motile VCL (μm/s) VAP (μm/s) VSL (μm/s) Spices Present study 68 ± 4 122 ± 7 107 ± 7 63 ± 6 Salmo salar Dziewulska, A. Rzemieniecki and J. Domagala, 2011 178,4 ± 63,6 155,7 ± 58,6 114,8 ± 72,9 Salmo salar Lahnsteiner F. et al 2005 91,4 ± 20,8 Onchorhynchus mykiss Wilson-Leedy J. and Ingermann R. 2007 90 ± 6 104 ± 9 77 ± 15 66 ± 17 Danio rerio