Efecto de concentraciones nanomolares del péptido   -amiloide sobre la transmisión sináptica en neuronas hipocampales Jorge Parodi Rivera Tutor Dr. Luis Aguayo Comisión evaluadora: Dr. Nibaldo Inestrosa Dr. Patricio Vélez Dr. Juan Olate Programa Doctorado en Ciencias Biológicas Área Biología celular y molecular
Figura 1.   Cinética de la agregación del péptido   -amiloide . El gráfico  muestra los valores de densidad óptica del péptido  β -amiloide a 405 nm. Las muestras  del péptido  β -amiloide (100  µM)   fueron incubadas a 37ºC durante 250 min en agitación continua (300 rpm). Se indica en la curva los diferentes estados de agregación del péptido. Los valores corresponden  al promedio    ES de 16 experimentos independientes. Soluble Agregados Fibras
Figura 2.   Ultraestructura  de agregados Aβ.  Las imágenes corresponden a  microfotografías electrónicas del péptido  β -amiloide en las diferentes etapas de la agregación. Las muestras fueron depositadas directamente sobre las grillas y teñidas con acetato de uranilo (2%) y observadas bajo un microscopio electrónico Joel 1200. Las imágenes son representativas de 9 experimentos independientes. Soluble 50 nm Agregados   Aβ   Fibras
A B C
Figura 3. Cuantificación de los agregados observados por microscopía electrónica.  La figura muestra el histograma de distribución de la longitud de las estructuras derivadas del péptido β-amiloide, observadas en los diferentes estados de agregación:  A , A β  soluble;  B , agregados A β ;  C , fibras A β . Los datos fueron obtenidos analizando las estructuras presentes en 9 fotografías independientes.
Estudiar el efecto de del péptido β-amiloide sobre la actividad sináptica de neuronas hipocámpales . Objetivo  general 1
Figura 4.   Agregados Aβ alteran la actividad sináptica espontánea.  La figura  muestra trazos electrofisiológicos característicos obtenidos desde neuronas hipocampales de 12 DIV. Las neuronas fueron expuestas a agregados Aβ  (0.5 μM y 10 μM) por 24 hrs. Posteriormente se obtuvieron registros de la actividad sináptica total. Los trazos son representativos de 16 experimentos independientes. 0.5  µ M A β 0.5  µ M A β 10  seg 200  pA 10  seg 200  pA 10  seg 200  pA 100  pA 500  mseg 100  pA 500  mseg 100  pA 500  mseg 10  seg 200  pA 10  seg 200  pA 10  seg 200  pA 100  pA 500  mseg 100  pA 500  mseg 100  pA 500  mseg 10  µ M A β µ M A β 10  seg 200  pA Control 100  pA 500  mseg 10  seg 200  pA 10  seg 200  pA Control 100  pA 500  mseg 100  pA 500  mseg
Figura 5.   Efecto de los  agregados Aβ  sobre las corrientes en miniaturas.   Los datos fueron obtenidos desde neuronas hipocampales de 12 DIV incubadas en ausencia o presencia de diferentes concentraciones de agregados Aβ por 24 hrs. Posteriormente, se determinó la frecuencia de las corrientes en miniatura, como se muestra en  A  y la amplitud de las corrientes como se muestra en  B . Las barras corresponden al promedio    ES de 16 neuronas (* p< 0.05). A B
Control Agregados Aβ  Fibras Aβ  Figura 6.   Fibras Aβ no afectan las corrientes en miniatura de neuronas hipocampales.  Los datos fueron obtenidos desde neuronas hipocampales 12 DIV, las cuales fueron tratadas con agregados A β   (0.5  µM)  o fibras A β  (0.5  µM) por 24 hrs. En  A  se muestran  trazos de actividad sináptica en miniatura.  Los trazos son representativos de 6 neuronas.  En  B , se muestra un gráfico con la cuantificación de la frecuencia de las corrientes en miniatura en las distintas condiciones. Las barras corresponden al promedio    ES (* p< 0.05). A B 1 2 3 200 pA 10 seg
Figura 7.   El efecto de los a gregados Aβ  sobre la frecuencia de eventos es dependiente de la concentración.  El gráfico muestra el ajuste del los datos de la figura 5A, a una curva sigmoide.  Los valores corresponden  al promedio    ES de 9 experimentos independientes.
A C B D
Figura 8.   Distribución de las corrientes en miniaturas en presencia de agregados Aβ.  Los  gráficos fueron construidos a partir de la figura 6. En  A , se muestra un histograma de las frecuencias acumuladas, en condiciones controles. Las barras  corresponden al promedio    ES de 10 neuronas. En  B , se muestra neuronas tratadas (agregados A β  0.5  µM) . Las barras correspondes al promedio    ES de 6 neuronas. En  C , se muestra el gráfico de probabilidad acumulada para las distintas condiciones. En  D , se muestra el gráfico de los intervalos inter eventos (IIE) en las distintas condiciones. Los datos corresponden al promedio    ES de 7 neuronas.
Control CNQX, Bicuculina & TTX 100 pA 10 s Figura 9.   Caracterización electrofisiológica del modelo de cultivo de neuronas hipocampales.  La figura muestra los trazos electrofisiológicos presentes en neuronas hipocampales de 12 DIV, en ausencia (trazo superior) o en presencia (trazo inferior) de CNQX, (1  µM), Bicuculina, (4  µM) y TTX, (100 nM) .   Los trazos son representativos de 9 experimentos independientes.
10 s 100 pA 50 pA 2 s 50 pA 2 s 10 s 100 pA Control Agregados Aβ   Figura 10.  Efecto diferencial de agregados Aβ sobre la neurotrasmisión de neuronas hipocampales.  La figura muestra trazos obtenidos desde neuronas hipocampales de 12 DIV. El trazo superior muestra al actividad de un cultivo en ausencia de agregados Aβ (0.5  µ M). El trazo inferior, es el registro de una cultivo incubado por 24 hrs con agregados Aβ  (0.5  µ M) .  Se muestra un detalle de cada trazo (ver insertos).  Los trazos son representativos de 6 experimentos independientes.
Figura 11.   Cuantificación del efecto diferencial de agregados Aβ sobre la actividad sináptica.  En la figura se muestra un   gráfico resumen de la frecuencias de las corrientes en miniatura obtenidas desde neuronas hipocampales de 12 DIV incubadas en ausencia o presencia de agregados Aβ (0.5 µM) por 24 hrs. Se aisló la neurotransmisión GABA con el uso de Bicuculina (4  µM) y la neurotrasnmisión AMPA con el uso de CNQX (1 µM).   Las barras corresponden al promedio    ES de 16 neuronas (* p< 0.05).
Control Agregados Aβ  Control Agregados Aβ  A B C D 10 pA 10 ms 10 pA 10 ms
Figura 12.   Propiedades cinéticas de las corrientes en miniatura en presencia de agregados Aβ.  En la figura se muestran las p ropiedades cinéticas de la neurotransmisión desde neuronas hipocampales de 12 DIV  incubadas en ausencia o presencia  de los agregados Aβ (0.5  µM)  por 24 hrs . En  A  y  B  se muestran trazos aislados farmacológicamente de registros sinápticos, de GABA y AMPA respectivamente. En  C  se muestra el gráfico resumen de la amplitud de los eventos. En  D  se muestra el gráfico de los tiempos de decaimiento.  Las barras corresponden al promedio    ES de 9 neuronas (* p< 0.05).
200 pA 1 seg GABA GABA A B Control Agregados   Aβ
Figura 13.   Efecto de agregados Aβ en la amplitud de I GABA .  En la figura se muestran las corrientes evocadas en neuronas hipocampales de 12 DIV en la ausencia o presencia de agregados Aβ (0.5  µM) por 24 hrs.  En  A , se observan trazos de corrientes en respuesta a ligando GABA (25  µM) . En  B , se muestra el gráfico resumen de las amplitudes de las corrientes evocadas.  Las barras corresponden al promedio    ES de 9 neuronas (* p< 0.05).
AMPA AMPA 500 pA 500 mS A B Control Agregados   Aβ
Figura 14.   Efecto de agregados Aβ en la amplitud de I AMPA .  En la figura se muestran las corrientes evocadas en neuronas hipocampales de 12 DIV en la ausencia o presencia de agregados Aβ (0.5  µM) por 24 hrs. En  A , se observan trazos de corrientes en respuesta a ligando AMPA (15 µM). En  B , se muestra el gráfico resumen de las amplitudes de las corrientes evocadas.  Las barras corresponden al promedio    ES de 9 neuronas (* p< 0.05).
Figura 15.   Viabilidad de neuronas hipocampales en presencia de agregados Aβ.  Los datos fueron obtenidos desde neuronas hipocampales de 12 DIV que fueron expuestas a diferentes concentraciones de agregados Aβ por 24 hrs.  El gráfico muestra el porcentaje de reducción de MTT como índice de la viabilidad neuronal.  Las barras corresponden al promedio    ES de 5 neuronas (* p< 0.05).
Figura 16.   Recuento de neuronas de neuronas hipocampales en presencia de agregados Aβ.  Los datos fueron obtenidos desde el recuento de cuerpos neuronales de neuronas hipocampales 12 DIV, expuestas a diferentes concentraciones de agregados Aβ por 24 hrs. Las neuronas fueron identificadas y cuantificadas utilizando como marcador la proteína  P-220 (Constitutiva del citoesqueleto).  Las barras corresponden al promedio    ES de 5 experimentos independientes (* p< 0.05).
P-220 Agregados   Aβ   20  µm P-220 Control
Figura 17.   Morfología neuronal en presencia de agregados Aβ.  La figura muestra m icrofotografías de neuronas hipocampales de 12 DIV, incubadas en ausencia o presencia de agregados Aβ (0.5 μM) por 24 hrs. Se utilizó la inmunoreactividad de la proteína P-220 para observar la morfología neuronal. La figura muestra imágenes características de una neurona control ( izquierda ) y de neuronas tratadas con los agregados Aβ ( derecha ). Las imágenes son representativas de 4 experimentos independientes.
Propiedades activas Propiedades Pasivas Tabla 1.   Propiedades pasivas y activas de la membrana.  La tabla muestra las propiedades de membranas en neuronas hipocampales de 10-12 DIV que fueron expuestas a agregados Aβ (0.5  µM) por 24 o 72 hrs.  Los datos corresponden al promedio    ES de 5 neuronas (* p< 0.05). 32±1.8 2.8±0.12 90±3.5* 72 hrs 30±2.7 3.8±0.24* 86±2.4* 24 hrs 28±0.9 2.5±0.2 70±2.4 Control Umbral (mV) Tiempo medio (ms) Amplitud (mV) 35±2.1 576±49 N.D. 72 hrs 34±1.8 607±63 48±8 24 hrs 36±1.9 523±50 50±5 Control Capacitancía (pF) Resistencia (MΩ) Potencial de reposo (mV)
A B C 10%  F/F 0 10 seg
Figura 18.   Efectos de agregados de  Aβ  sobre la frecuencia de transitorias de calcio.  Los datos fueron obtenidos desde neuronas hipocampales de 12 DIV, expuestas a diferentes concentraciones de agregados Aβ  (0.5 µM)  por 24 hrs.  En  A , se muestra el gráfico resumen de las frecuencias de las transitorias de calcio.  Las barras corresponden al promedio    ES  de ≈ 80 neuronas  (* p< 0.05).  En los insertos se muestran trazos característicos de transitorias de calcio. En  B , un trazo control, en  C , un trazo en presencia de los  agregados Aβ.
Figura 19.   Efectos de agregados Aβ sobre la liberación de vesículas sinápticas.  Los datos fueron obtenidos desde neuronas hipocampales de 12 DIV, incubadas en la ausencia o presencia de agregados Aβ (0.5 µM) por 24 hrs. La  liberación de vesículas fue evidenciada utilizando la   disminución de la fluorescencia de la sonda FM 1-43, en presencia de 30 mM de K + .  Los valores corresponden al promedio    ES de 12 experimentos independientes. K +  30 mM K +  30 mM 30mM K + 10 min, 37ºC Carga FM1-43 10 min, 37ºC
Figura 20.   Efectos de   agregados Aβ   sobre la inmunoreactividad de sinapsina y la señal fluorescente de AM 1-43.  Las imágenes corresponden a  microfotografías obtenidas desde neuronas hipocampales de 12 DIV, incubadas en ausencia o presencia de agregados A β  (0.5  µM) por 24 hrs.  Los paneles superiores corresponden a un proceso de una neurona control y los paneles inferiores corresponden a un proceso de una neurona incubada con agregados Aβ .  Las imágenes son representativas de 9 experimentos independientes. AM1-43 Sinapsina superposición Tratados Control 20  µm
20  µm P-220 SV-2 Tratados Control Superposición
Figura 21.   Efectos de agregados A β  sobre la inmunoreactividad de SV-2 .  Las imágenes corresponde a m icrofotografías obtenidas desde neuronas hipocampales de 12 DIV, incubadas en ausencia o presencia de agregados A β  (0.5  µM) por 24 hrs. Los p aneles superiores muestran neuronas control y los paneles inferiores son neuronas incubadas con agregados Aβ. Las imágenes son representativas de 9 experimentos independientes.
20  µm 10  µM  A β P-220 SV-2 Superposición Log agregados A   (  M) % del control 1E-3 0,01 0,1 1 10 -20 0 20 40 60 80 100 120 vesículas 20  µm
Figura 22.   Efectos de agregados A β  sobre la inmunoreactividad de SV-2 .  Las imágenes corresponden a m icrofotografías obtenidas desde neuronas hipocampales de 12 DIV, incubadas presencia de agregados A β  (10  µM) por 24 hrs . Paneles superiores muestran neuronas incubadas con agregados Aβ. Las imágenes son representativas de 9 experimentos independientes. En  B ,  se muestra un gráfico del recuento de vesículas .  Los valores corresponden al promedio    ES de 6 experimentos independientes.
A B C A β 24 Hrs A β D 100 nm
Figura 23.   Efecto de los   agregados Aβ sobre el  número  de vesículas en botones sinápticos.  Las imágenes corresponden a  microfografías electrónicas de transmisión, de botones sinápticos de neuronas hipocampales de 12 DIV incubadas en la ausencia o presencia de agregados Aβ (0.5 µM) por 24 hrs. En  A , se muestra un botón sináptico sin tratar. En  B , se observa un botón sináptico tratado con agregados Aβ. En ambas imágenes se destaca la zona donde se realizó el recuento de vesículas, como se describe en los métodos. En  C , se observa un gráfico resumen del recuento de vesículas por área. Las imágenes son representativas de 3 experimentos independientes. Las barras corresponden al promedio    ES de 12 botones (* p< 0.05). En  D  se muestra un modelo del fenómeno de reducción de vesículas.
Figura 24.   Neuronas tratadas con agregados Aβ no responden al aumento de la actividad sináptica inducida por shock osmótico.  Los datos fueron obtenidos desde neuronas hipocampales de 12 DIV incubadas en la ausencia o presencia de agregados Aβ (0.5 µM) por 24 hrs. Las neuronas fueron expuestas a un shock osmótico (500 mOsmoles) para aumentar la  frecuencia de corrientes miniaturas. En  A , se muestran los trazos de corrientes en  diferentes condiciones. En  B , se muestra un gráfico resumen de las frecuencias de las corrientes en miniatura de los trazos mostrados en  A . Las barras corresponden al promedio    ES de 9 neuronas (* p< 0.05). El inserto corresponde a un modelo que muestra el mecanismo por el cual el shock osmótico induce un aumento de la frecuencia de eventos sinápticos. La presión osmótica genera presión en botón terminal con la subsiguiente liberación de vesículas sinápticas. Control Shock osmótico Agregados Aβ  Agregados Aβ /  shock osmótico 200 pA 10 seg A B Shock Osmótico Control
Figura 25.   Efecto de 4-AP y agregados Aβ sobre la actividad sináptica.  Los datos fueron obtenidos desde neuronas hipocampales de 12 DIV. El trazo superior muestra el efecto de la perfusión aguda con 4-AP. El gráfico es un resumen de las frecuencias de las corrientes en miniatura de neuronas incubadas en la ausencia o presencia de agregados Aβ (0.5 µM) ó 4-AP (5 mM) por 24 hrs. Las barras corresponden al promedio    ES de 9 neuronas (* p< 0.05). El inserto corresponde a un modelo que muestra el mecanismo por el cual 4-AP induce a un aumento de la frecuencia de eventos sinápticos. 4-AP inhibe los canales de potasio, despolarizando la membrana y activando los canales de Ca 2+  voltaje dependientes con la subsiguiente liberación de vesículas sinápticas. 4 - AP 200 pA 10 s 4-AP Ca 2+ Ca 2+ Ca 2+ Ca 2+ Ca 2+ Ca 2+ Ca 2+ Ca 2+
Figura 26.   Efecto de 4-AP y agregados Aβ sobre las transitorias de calcio.   Los datos fueron obtenidos desde neuronas hipocampales de 12 DIV incubadas en la ausencia o presencia de agregados Aβ (0.5 µM) ó 4-AP (5 mM) por 24 hrs. El gráfico es un resumen de las frecuencias las transitorias de calcio de neuronas incubados en las distintas condiciones. Las barras corresponden al promedio    ES de 9 neuronas (* p< 0.05).
Determinar los posibles mecanismos por los que el péptido  β -amiloide modifica la transmisión sináptica en neuronas hipocampales Objetivo  general 2
Figura 27.   Los e fectos de los agregados Aβ sobre la   actividad sináptica son reversibles y dependientes del tiempo de exposición .  La figura  A ,   muestra un gráfico resumen de  frecuencia de las corrientes en miniatura obtenidas de  neuronas hipocampales de 12 DIV en la presencia de agregados Aβ (0.5  µ M) por diferentes tiempos (15 min - 24 hrs). La figura  B , muestra un gráfico de la frecuencia de corrientes en miniaturas de neuronas hipocampales de 12 DIV tratadas con agregados Aβ (0.5  µ M) por 24 hrs y luego el efecto de la remoción de estos agregados A β ,  por diferentes tiempos .  Las barras corresponden al promedio    ES de 3 experimentos independientes (* p< 0.05).  A B
Control Agregados A β , 1  µM   Agregados  A β , 5  µM   Agregados  A β   0.5  µM , 5 min A B Figura 28.   Efecto agudo de los agregados Aβ sobre la actividad sináptica.   Los datos fueron obtenidos desde neuronas hipocampales de 12 DIV perfundidas en forma aguda con los agregados Aβ a diferentes concentraciones. En  A , se muestran los trazos de corrientes en diferentes condiciones. En  B , se muestra un gráfico resumen de las frecuencias de las corrientes en miniatura de los trazos mostrados en  A . Las barras corresponden al promedio    ES de 18 neuronas (* p< 0.05).  200 pA 10 seg
Figura 29.   Efecto temprano de agregados Aβ  sobre la actividad sináptica .  Los datos fueron obtenidos desde  neuronas hipocampales de 12 DIV perfundidas con agregados Aβ (0.5  µM)  por 30 minutos. L a figura muestra un gráfico de las frecuencias de las corrientes en miniaturas obtenidas en las distintas condiciones . Las barras corresponden al promedio    ES de 12 neuronas (* p< 0.05).
A B Figura 30.   Distribución de las corrientes en miniaturas en la presencia aguda de agregados Aβ.  En la figura se muestran histogramas de frecuencia acumulada, construidos en base a datos de registros de corrientes en miniatura presentados en la figura 29 .  En  A  se muestra la distribución de eventos en miniatura en neuronas control. En  B,  se muestra la distribución de eventos en miniatura en neuronas perfundidas con agregados Aβ  (0.5 µM)  por 30 minutos .  Los valores corresponden al promedio    ES de 4 experimentos independientes.
Figura 31.  Efecto agudo de agregados Aβ sobre las transitorias de calcio.  Los datos fueron obtenidos desde neuronas hipocampales de 12 DIV perfundidas en forma aguda con agregados Aβ (0.5  µM)  por 30 minutos. En  A , se muestran los trazos en las diferentes condiciones. En  B , se muestra la cuantificación de las frecuencias de las transitorias de calcio .  Las barras corresponden al promedio    ES de 5 experimentos independientes (* p< 0.05).  B 10%  F/F 0 10 seg 10%  F/F 0 10 seg Control Agregados Aβ , agudo A
Figura 32.   Efecto agudo de agregados Aβ sobre la liberación de vesículas sinápticas .  Los datos fueron obtenidos desde neuronas hipocampales de 12 DIV, perfundidas con agregados Aβ (0.5 µM) por 30 min. El inserto muestra trazos representativos de actividad sináptica de cultivos en ambas condiciones. Los valores corresponden al promedio    ES de 12 experimentos independientes. Control agregados Aβ , 30 min 200 pA 10 seg
Figura 33.   El efecto agudo de los agregados Aβ sobre la actividad sináptica son bloqueados por la ausencia de calcio.   Los datos fueron obtenidos desde neuronas hipocampales de 12 DIV perfundidas con agregados Aβ (0.5  µM)  por 30 minutos, en la presencia o ausencia de calcio en la solución (2 mM).  En la figura se muestra el gráfico resumen de la frecuencia de las corrientes en miniatura.  Las barras corresponden al promedio    ES de 9 neuronas (* p< 0.05).
Control Cadmio Agregados Aβ  Agregados Aβ  / cadmio A B Figura 34.   El efecto agudo de los agregados Aβ sobre la actividad sináptica es bloqueado por cadmio.   Los datos fueron obtenidos desde neuronas hipocampales de 12 DIV perfundidas con agregados Aβ (0.5 µM) por 30 minutos, en la ausencia o presencia de cadmio (20 µM). En  A , se muestran los trazos de corrientes en  diferentes condiciones. En  B , se muestra un gráfico resumen de las frecuencias de las corrientes en miniatura de los trazos mostrados en  A .  Las barras corresponden al promedio    ES de 9 neuronas (* p< 0.05).  200 pA 10 seg
Figura 35.   El efecto agudo de los agregados Aβ sobre la actividad sináptica es bloqueado por rojo rutenio.   Los datos fueron obtenidos desde neuronas hipocampales de 12 DIV perfundidas con agregados Aβ (0.5 µM) por 30 minutos, en ausencia o presencia de rojo rutenio (R.R., 1 µM). En  A , se muestran los trazos de corrientes en las diferentes condiciones. En  B , se muestra un gráfico resumen de las frecuencias de las corrientes en miniatura de los trazos mostrados en  A . Las barras corresponden al promedio    ES de 9 neuronas (* p< 0.05).  Control R.R. Agregados Aβ  Agregados Aβ/R.R  A B 200 pA 10 seg
Figura 36.   Los   agregados Aβ aumentan la liberación de vesículas sinápticas en la presencia de calcio .  Los datos fueron obtenidos desde neuronas hipocampales de 12 DIV, perfundidas con agregados Aβ (0.5 µM) por 30 min. Las neuronas fueron expuestas a los agregados Aβ en la presencia o ausencia de calcio (2 mM) y en la presencia de cadmio (20 µM). Los valores corresponden  al promedio    ES de 5 experimentos independientes.
A B Figura 37.   Los   agregados Aβ aumentan la entrada de calcio .  Los datos fueron obtenidos desde neuronas hipocampales de 12 DIV perfundidas con agregados Aβ a diferentes concentraciones. En  A , se muestran las variaciones del calcio intracelular monitoreadas con Fluo-3 (Ex./Em; 490/510 nm). En  B , se muestr un gráfico de las cuantificaciones de la variación de fluorescencia en la presencia de agregados Aβ. Las barras corresponden al promedio    ES de 9 neuronas (* p< 0.05).
Figura 38.   Los agregados Aβ alteran la concentración de calcio intracelular.   Los datos fueron obtenidos desde neuronas hipocampales de 12 DIV incubados en la ausencia o presencia de agregados Aβ (0.5  µ M) por 24 hrs . La concentración de calcio se determinó utilizando la señal fluorescente de la sonda Fura-2 (Ex.340;380 nm).  Las barras corresponden al promedio    ES de 6 neuronas (* p< 0.05).
Figura 39.   El efecto crónico de los agregados Aβ sobre la actividad sináptica son bloqueados por la ausencia de calcio.  Los datos fueron obtenidos desde neuronas hipocampales de 12 DIV incubadas en la ausencia o presencia de  agregados Aβ (0.5 µM) por 24 hrs, en un medio de cultivo control o en ausencia de calcio. En  A , se muestran los trazos en las diferentes condiciones. En  B , se muestra un gráfico resumen de las frecuencias de las corrientes en miniatura de los trazos mostrados en  A . Las barras corresponden al promedio    ES de 9 neuronas (* p< 0.05).  Control Medio sin calcio Agregados Aβ  Agregados Aβ  / sin calcio A B 200 pA 10 seg
Figura 40.   El efecto crónico de los agregados Aβ sobre la actividad sináptica es bloqueado por cadmio.  Los datos fueron obtenidos desde neuronas hipocampales de 12 DIV incubadas en la ausencia o presencia de  agregados Aβ (0.5 µM) por 24 hrs, en un medio de cultivo control o en presencia de cadmio (20 µM). En  A , se muestran trazos en las diferentes condiciones. En  B , se muestra un gráfico resumen de las frecuencias de las corrientes en miniatura de los trazos mostrados en  A . Las barras corresponden al promedio    ES de 9 neuronas (* p< 0.05).  Control Agregados Aβ  Agregados Aβ  / cadmio Cadmio A B 200 pA 10 seg
Figura 41.   El efecto crónico de los agregados Aβ en la actividad sináptica es bloqueado por rojo rutenio.  Los datos fueron obtenidos desde neuronas hipocampales de 12 DIV incubadas en la ausencia o presencia de  agregados Aβ  (0.5 µM) por 24 hrs, en un medio de cultivo control o en presencia de rojo rutenio (R.R., 1 µM). En  A , se muestran los trazos en las diferentes condiciones. En  B , se muestra un gráfico resumen de las frecuencias de las corrientes en miniatura de los trazos mostrados en  A . Las barras corresponden al promedio    ES de 9 neuronas (* p< 0.05).  Control R. R. Agregados Aβ  Agregados Aβ  / R.R. A B 200 pA 10 seg
Control Agregados A β , 24 Hrs Agregados A β  / TTX TTX Figura 42.  La presencia de TTX no altera el efecto crónico de los agregados Aβ sobre la actividad sináptica.  Los datos fueron obtenidos desde neuronas hipocampales de 12 DIV incubadas en la ausencia o presencia de  agregados Aβ  (0.5 µM) por 24 hrs, en un medio de cultivo control o en presencia de TTX (100 nM). En  A , se muestran los trazos en las diferentes condiciones. En  B , se muestra un gráfico resumen de las frecuencias de las corrientes en miniatura de los trazos mostrados en  A . Las barras corresponden al promedio    ES de 9 neuronas (* p< 0.05).  A B 200 pA 10 seg
Figura 43.   El efecto crónico de los agregados Aβ sobre actividad sináptica no es bloqueado Bicuculina y CNQX.  Los datos fueron obtenidos desde neuronas hipocampales de 12 DIV incubadas en la ausencia o presencia de  agregados Aβ (0.5 µM) por 24 hrs, en un medio de cultivo control y en la presencia de Bicuculina (4 µM) o CNQX (1 µM). La figura muestra un gráfico resumen de la frecuencia de las corrientes en miniatura en las distintas condiciones. Las barras corresponden al promedio    ES de 5 neuronas (* p< 0.05).
A B
Figura 44.   La entrada de calcio inducida por los agregados Aβ no depende de canales de calcio.  Los datos fueron obtenidos desde neuronas hipocampales de 12 DIV perfundidas con agregados Aβ (1  µM)  en la presencia de diferentes drogas y un cóctel compuesto por, GVIA (1  µM), AGA (1 µM) y nifedipino (3 µM) . En  A , se muestra un trazo representativo de las variaciones de fluorescencia de Fluo-3 (Ex./Em. 490/510 nm) en las diferentes condiciones. En  B , se muestra un gráfico de las cuantificaciones de la variación de fluorescencia en la presencia de distintos tratamientos. Las barras corresponden al promedio    ES de 19 neuronas (* p< 0.05).
Figura 45.   El péptido Na7 bloquea la entrada de calcio inducida por los agregados A β .  La figura muestra datos obtenidos desde neuronas hipocampales de 12 DIV. En  A , se muestra un trazo representativo de variaciones de fluorescencia de Fluo-3 (Ex./Em: 490/510 nm) de una neurona perfundida con agregados Aβ (1  µM)  en ausencia o presencia del péptido Na7 (100  µM) . En  B , se muestra un gráfico de las cuantificaciones de la variación de fluorescencia de neuronas perfundidas con agregados Aβ (1  µM ) en ausencia o presencia de diferentes concentraciones del péptido Na7. Las barras corresponden al promedio    ES de 8 neuronas (* p< 0.05).  A B
A B control Agregados Aβ  Agregados Aβ  / Na7 100 µM 200 pA 10 seg Aβ Aβ Na7 Ca 2+
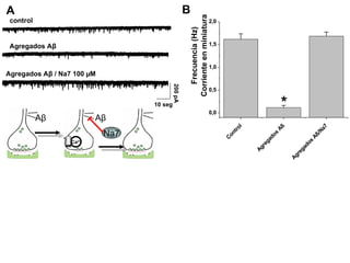
Figura 46.   El efecto crónico de los agregados Aβ sobre la actividad sináptica es bloqueado por Na7.  Los datos fueron obtenidos desde neuronas hipocampales de 12 DIV incubadas en la ausencia o presencia de agregados Aβ (0.5 µM) por 24 hrs, en un medio de cultivo control o en presencia de Na7 (100 µM). En  A , se muestran los trazos de corrientes en diferentes condiciones. En  B , se muestra un gráfico resumen de las frecuencias de las corrientes en miniatura de los trazos mostrados en  A . Las barras corresponden al promedio    ES de 9 neuronas (* p< 0.05). El inserto muestra un modelo del mecanismo por el cual el Na7 inhibe la entrada de Ca 2+  mediada por los agregados de A β . El Na7 bloquea el poro formado por los agregados de A β  en la membrana, como fue descrito por Arispe en el 2004.
Figura 47.   El efecto crónico de los agregados Aβ sobre la actividad sináptica es bloqueado por estaurosporina.  Los datos fueron obtenidos desde neuronas hipocampales de 12 DIV incubadas en la ausencia o presencia de  agregados Aβ (0.5 µM) por 24 hrs, en un medio de cultivo control o en presencia de estaurosporina (1 nM). En  A , se muestran los trazos en las diferentes condiciones. En  B , se muestra un gráfico resumen de las frecuencias de las corrientes en miniatura de los trazos mostrados en  A . Las barras corresponden al promedio    ES de 7 neuronas (* p< 0.05).  Control Estaurosporina Agregados Aβ  Agregados Aβ  /  Estaurosporina A B 200 pA 10 seg
Control Agregados Aβ  Agregados Aβ  / KN-62 Agregados Aβ  /  KN-93 A B Figura 48.   El efecto crónico de los agregados Aβ es bloqueado por inhibidores de la proteína CaMKII.  Los datos fueron obtenidos desde neuronas hipocampales de 12 DIV incubados en la ausencia o presencia de agregados Aβ (0.5 µM) por 24 hrs, en un medio de cultivo control o en presencia de KN-62 (2 nM) o KN-93 (0.5 µM). En  A , se muestran los trazos en las diferentes condiciones. En  B , se muestra un gráfico resumen de las frecuencias de las corrientes en miniatura de los trazos mostrados en  A . Las barras corresponden al promedio    ES de 8 neuronas (* p< 0.05).  200 pA 10 seg
Modelo  predecido

Alzheimer Synaptic hypotesis

  • 1.
    Efecto de concentracionesnanomolares del péptido  -amiloide sobre la transmisión sináptica en neuronas hipocampales Jorge Parodi Rivera Tutor Dr. Luis Aguayo Comisión evaluadora: Dr. Nibaldo Inestrosa Dr. Patricio Vélez Dr. Juan Olate Programa Doctorado en Ciencias Biológicas Área Biología celular y molecular
  • 2.
    Figura 1. Cinética de la agregación del péptido  -amiloide . El gráfico muestra los valores de densidad óptica del péptido β -amiloide a 405 nm. Las muestras del péptido β -amiloide (100 µM) fueron incubadas a 37ºC durante 250 min en agitación continua (300 rpm). Se indica en la curva los diferentes estados de agregación del péptido. Los valores corresponden al promedio  ES de 16 experimentos independientes. Soluble Agregados Fibras
  • 3.
    Figura 2. Ultraestructura de agregados Aβ. Las imágenes corresponden a microfotografías electrónicas del péptido β -amiloide en las diferentes etapas de la agregación. Las muestras fueron depositadas directamente sobre las grillas y teñidas con acetato de uranilo (2%) y observadas bajo un microscopio electrónico Joel 1200. Las imágenes son representativas de 9 experimentos independientes. Soluble 50 nm Agregados Aβ Fibras
  • 4.
  • 5.
    Figura 3. Cuantificaciónde los agregados observados por microscopía electrónica. La figura muestra el histograma de distribución de la longitud de las estructuras derivadas del péptido β-amiloide, observadas en los diferentes estados de agregación: A , A β soluble; B , agregados A β ; C , fibras A β . Los datos fueron obtenidos analizando las estructuras presentes en 9 fotografías independientes.
  • 6.
    Estudiar el efectode del péptido β-amiloide sobre la actividad sináptica de neuronas hipocámpales . Objetivo general 1
  • 7.
    Figura 4. Agregados Aβ alteran la actividad sináptica espontánea. La figura muestra trazos electrofisiológicos característicos obtenidos desde neuronas hipocampales de 12 DIV. Las neuronas fueron expuestas a agregados Aβ (0.5 μM y 10 μM) por 24 hrs. Posteriormente se obtuvieron registros de la actividad sináptica total. Los trazos son representativos de 16 experimentos independientes. 0.5 µ M A β 0.5 µ M A β 10 seg 200 pA 10 seg 200 pA 10 seg 200 pA 100 pA 500 mseg 100 pA 500 mseg 100 pA 500 mseg 10 seg 200 pA 10 seg 200 pA 10 seg 200 pA 100 pA 500 mseg 100 pA 500 mseg 100 pA 500 mseg 10 µ M A β µ M A β 10 seg 200 pA Control 100 pA 500 mseg 10 seg 200 pA 10 seg 200 pA Control 100 pA 500 mseg 100 pA 500 mseg
  • 8.
    Figura 5. Efecto de los agregados Aβ sobre las corrientes en miniaturas. Los datos fueron obtenidos desde neuronas hipocampales de 12 DIV incubadas en ausencia o presencia de diferentes concentraciones de agregados Aβ por 24 hrs. Posteriormente, se determinó la frecuencia de las corrientes en miniatura, como se muestra en A y la amplitud de las corrientes como se muestra en B . Las barras corresponden al promedio  ES de 16 neuronas (* p< 0.05). A B
  • 9.
    Control Agregados Aβ Fibras Aβ Figura 6. Fibras Aβ no afectan las corrientes en miniatura de neuronas hipocampales. Los datos fueron obtenidos desde neuronas hipocampales 12 DIV, las cuales fueron tratadas con agregados A β (0.5 µM) o fibras A β (0.5 µM) por 24 hrs. En A se muestran trazos de actividad sináptica en miniatura. Los trazos son representativos de 6 neuronas. En B , se muestra un gráfico con la cuantificación de la frecuencia de las corrientes en miniatura en las distintas condiciones. Las barras corresponden al promedio  ES (* p< 0.05). A B 1 2 3 200 pA 10 seg
  • 10.
    Figura 7. El efecto de los a gregados Aβ sobre la frecuencia de eventos es dependiente de la concentración. El gráfico muestra el ajuste del los datos de la figura 5A, a una curva sigmoide. Los valores corresponden al promedio  ES de 9 experimentos independientes.
  • 11.
  • 12.
    Figura 8. Distribución de las corrientes en miniaturas en presencia de agregados Aβ. Los gráficos fueron construidos a partir de la figura 6. En A , se muestra un histograma de las frecuencias acumuladas, en condiciones controles. Las barras corresponden al promedio  ES de 10 neuronas. En B , se muestra neuronas tratadas (agregados A β 0.5 µM) . Las barras correspondes al promedio  ES de 6 neuronas. En C , se muestra el gráfico de probabilidad acumulada para las distintas condiciones. En D , se muestra el gráfico de los intervalos inter eventos (IIE) en las distintas condiciones. Los datos corresponden al promedio  ES de 7 neuronas.
  • 13.
    Control CNQX, Bicuculina& TTX 100 pA 10 s Figura 9. Caracterización electrofisiológica del modelo de cultivo de neuronas hipocampales. La figura muestra los trazos electrofisiológicos presentes en neuronas hipocampales de 12 DIV, en ausencia (trazo superior) o en presencia (trazo inferior) de CNQX, (1 µM), Bicuculina, (4 µM) y TTX, (100 nM) . Los trazos son representativos de 9 experimentos independientes.
  • 14.
    10 s 100pA 50 pA 2 s 50 pA 2 s 10 s 100 pA Control Agregados Aβ Figura 10. Efecto diferencial de agregados Aβ sobre la neurotrasmisión de neuronas hipocampales. La figura muestra trazos obtenidos desde neuronas hipocampales de 12 DIV. El trazo superior muestra al actividad de un cultivo en ausencia de agregados Aβ (0.5 µ M). El trazo inferior, es el registro de una cultivo incubado por 24 hrs con agregados Aβ (0.5 µ M) . Se muestra un detalle de cada trazo (ver insertos). Los trazos son representativos de 6 experimentos independientes.
  • 15.
    Figura 11. Cuantificación del efecto diferencial de agregados Aβ sobre la actividad sináptica. En la figura se muestra un gráfico resumen de la frecuencias de las corrientes en miniatura obtenidas desde neuronas hipocampales de 12 DIV incubadas en ausencia o presencia de agregados Aβ (0.5 µM) por 24 hrs. Se aisló la neurotransmisión GABA con el uso de Bicuculina (4 µM) y la neurotrasnmisión AMPA con el uso de CNQX (1 µM). Las barras corresponden al promedio  ES de 16 neuronas (* p< 0.05).
  • 16.
    Control Agregados Aβ Control Agregados Aβ A B C D 10 pA 10 ms 10 pA 10 ms
  • 17.
    Figura 12. Propiedades cinéticas de las corrientes en miniatura en presencia de agregados Aβ. En la figura se muestran las p ropiedades cinéticas de la neurotransmisión desde neuronas hipocampales de 12 DIV incubadas en ausencia o presencia de los agregados Aβ (0.5 µM) por 24 hrs . En A y B se muestran trazos aislados farmacológicamente de registros sinápticos, de GABA y AMPA respectivamente. En C se muestra el gráfico resumen de la amplitud de los eventos. En D se muestra el gráfico de los tiempos de decaimiento. Las barras corresponden al promedio  ES de 9 neuronas (* p< 0.05).
  • 18.
    200 pA 1seg GABA GABA A B Control Agregados Aβ
  • 19.
    Figura 13. Efecto de agregados Aβ en la amplitud de I GABA . En la figura se muestran las corrientes evocadas en neuronas hipocampales de 12 DIV en la ausencia o presencia de agregados Aβ (0.5 µM) por 24 hrs. En A , se observan trazos de corrientes en respuesta a ligando GABA (25 µM) . En B , se muestra el gráfico resumen de las amplitudes de las corrientes evocadas. Las barras corresponden al promedio  ES de 9 neuronas (* p< 0.05).
  • 20.
    AMPA AMPA 500pA 500 mS A B Control Agregados Aβ
  • 21.
    Figura 14. Efecto de agregados Aβ en la amplitud de I AMPA . En la figura se muestran las corrientes evocadas en neuronas hipocampales de 12 DIV en la ausencia o presencia de agregados Aβ (0.5 µM) por 24 hrs. En A , se observan trazos de corrientes en respuesta a ligando AMPA (15 µM). En B , se muestra el gráfico resumen de las amplitudes de las corrientes evocadas. Las barras corresponden al promedio  ES de 9 neuronas (* p< 0.05).
  • 22.
    Figura 15. Viabilidad de neuronas hipocampales en presencia de agregados Aβ. Los datos fueron obtenidos desde neuronas hipocampales de 12 DIV que fueron expuestas a diferentes concentraciones de agregados Aβ por 24 hrs. El gráfico muestra el porcentaje de reducción de MTT como índice de la viabilidad neuronal. Las barras corresponden al promedio  ES de 5 neuronas (* p< 0.05).
  • 23.
    Figura 16. Recuento de neuronas de neuronas hipocampales en presencia de agregados Aβ. Los datos fueron obtenidos desde el recuento de cuerpos neuronales de neuronas hipocampales 12 DIV, expuestas a diferentes concentraciones de agregados Aβ por 24 hrs. Las neuronas fueron identificadas y cuantificadas utilizando como marcador la proteína P-220 (Constitutiva del citoesqueleto). Las barras corresponden al promedio  ES de 5 experimentos independientes (* p< 0.05).
  • 24.
    P-220 Agregados Aβ 20 µm P-220 Control
  • 25.
    Figura 17. Morfología neuronal en presencia de agregados Aβ. La figura muestra m icrofotografías de neuronas hipocampales de 12 DIV, incubadas en ausencia o presencia de agregados Aβ (0.5 μM) por 24 hrs. Se utilizó la inmunoreactividad de la proteína P-220 para observar la morfología neuronal. La figura muestra imágenes características de una neurona control ( izquierda ) y de neuronas tratadas con los agregados Aβ ( derecha ). Las imágenes son representativas de 4 experimentos independientes.
  • 26.
    Propiedades activas PropiedadesPasivas Tabla 1. Propiedades pasivas y activas de la membrana. La tabla muestra las propiedades de membranas en neuronas hipocampales de 10-12 DIV que fueron expuestas a agregados Aβ (0.5 µM) por 24 o 72 hrs. Los datos corresponden al promedio  ES de 5 neuronas (* p< 0.05). 32±1.8 2.8±0.12 90±3.5* 72 hrs 30±2.7 3.8±0.24* 86±2.4* 24 hrs 28±0.9 2.5±0.2 70±2.4 Control Umbral (mV) Tiempo medio (ms) Amplitud (mV) 35±2.1 576±49 N.D. 72 hrs 34±1.8 607±63 48±8 24 hrs 36±1.9 523±50 50±5 Control Capacitancía (pF) Resistencia (MΩ) Potencial de reposo (mV)
  • 27.
    A B C10%  F/F 0 10 seg
  • 28.
    Figura 18. Efectos de agregados de Aβ sobre la frecuencia de transitorias de calcio. Los datos fueron obtenidos desde neuronas hipocampales de 12 DIV, expuestas a diferentes concentraciones de agregados Aβ (0.5 µM) por 24 hrs. En A , se muestra el gráfico resumen de las frecuencias de las transitorias de calcio. Las barras corresponden al promedio  ES de ≈ 80 neuronas (* p< 0.05). En los insertos se muestran trazos característicos de transitorias de calcio. En B , un trazo control, en C , un trazo en presencia de los agregados Aβ.
  • 29.
    Figura 19. Efectos de agregados Aβ sobre la liberación de vesículas sinápticas. Los datos fueron obtenidos desde neuronas hipocampales de 12 DIV, incubadas en la ausencia o presencia de agregados Aβ (0.5 µM) por 24 hrs. La liberación de vesículas fue evidenciada utilizando la disminución de la fluorescencia de la sonda FM 1-43, en presencia de 30 mM de K + . Los valores corresponden al promedio  ES de 12 experimentos independientes. K + 30 mM K + 30 mM 30mM K + 10 min, 37ºC Carga FM1-43 10 min, 37ºC
  • 30.
    Figura 20. Efectos de agregados Aβ sobre la inmunoreactividad de sinapsina y la señal fluorescente de AM 1-43. Las imágenes corresponden a microfotografías obtenidas desde neuronas hipocampales de 12 DIV, incubadas en ausencia o presencia de agregados A β (0.5 µM) por 24 hrs. Los paneles superiores corresponden a un proceso de una neurona control y los paneles inferiores corresponden a un proceso de una neurona incubada con agregados Aβ . Las imágenes son representativas de 9 experimentos independientes. AM1-43 Sinapsina superposición Tratados Control 20 µm
  • 31.
    20 µmP-220 SV-2 Tratados Control Superposición
  • 32.
    Figura 21. Efectos de agregados A β sobre la inmunoreactividad de SV-2 . Las imágenes corresponde a m icrofotografías obtenidas desde neuronas hipocampales de 12 DIV, incubadas en ausencia o presencia de agregados A β (0.5 µM) por 24 hrs. Los p aneles superiores muestran neuronas control y los paneles inferiores son neuronas incubadas con agregados Aβ. Las imágenes son representativas de 9 experimentos independientes.
  • 33.
    20 µm10 µM A β P-220 SV-2 Superposición Log agregados A  (  M) % del control 1E-3 0,01 0,1 1 10 -20 0 20 40 60 80 100 120 vesículas 20 µm
  • 34.
    Figura 22. Efectos de agregados A β sobre la inmunoreactividad de SV-2 . Las imágenes corresponden a m icrofotografías obtenidas desde neuronas hipocampales de 12 DIV, incubadas presencia de agregados A β (10 µM) por 24 hrs . Paneles superiores muestran neuronas incubadas con agregados Aβ. Las imágenes son representativas de 9 experimentos independientes. En B , se muestra un gráfico del recuento de vesículas . Los valores corresponden al promedio  ES de 6 experimentos independientes.
  • 35.
    A B CA β 24 Hrs A β D 100 nm
  • 36.
    Figura 23. Efecto de los agregados Aβ sobre el número de vesículas en botones sinápticos. Las imágenes corresponden a microfografías electrónicas de transmisión, de botones sinápticos de neuronas hipocampales de 12 DIV incubadas en la ausencia o presencia de agregados Aβ (0.5 µM) por 24 hrs. En A , se muestra un botón sináptico sin tratar. En B , se observa un botón sináptico tratado con agregados Aβ. En ambas imágenes se destaca la zona donde se realizó el recuento de vesículas, como se describe en los métodos. En C , se observa un gráfico resumen del recuento de vesículas por área. Las imágenes son representativas de 3 experimentos independientes. Las barras corresponden al promedio  ES de 12 botones (* p< 0.05). En D se muestra un modelo del fenómeno de reducción de vesículas.
  • 37.
    Figura 24. Neuronas tratadas con agregados Aβ no responden al aumento de la actividad sináptica inducida por shock osmótico. Los datos fueron obtenidos desde neuronas hipocampales de 12 DIV incubadas en la ausencia o presencia de agregados Aβ (0.5 µM) por 24 hrs. Las neuronas fueron expuestas a un shock osmótico (500 mOsmoles) para aumentar la frecuencia de corrientes miniaturas. En A , se muestran los trazos de corrientes en diferentes condiciones. En B , se muestra un gráfico resumen de las frecuencias de las corrientes en miniatura de los trazos mostrados en A . Las barras corresponden al promedio  ES de 9 neuronas (* p< 0.05). El inserto corresponde a un modelo que muestra el mecanismo por el cual el shock osmótico induce un aumento de la frecuencia de eventos sinápticos. La presión osmótica genera presión en botón terminal con la subsiguiente liberación de vesículas sinápticas. Control Shock osmótico Agregados Aβ Agregados Aβ / shock osmótico 200 pA 10 seg A B Shock Osmótico Control
  • 38.
    Figura 25. Efecto de 4-AP y agregados Aβ sobre la actividad sináptica. Los datos fueron obtenidos desde neuronas hipocampales de 12 DIV. El trazo superior muestra el efecto de la perfusión aguda con 4-AP. El gráfico es un resumen de las frecuencias de las corrientes en miniatura de neuronas incubadas en la ausencia o presencia de agregados Aβ (0.5 µM) ó 4-AP (5 mM) por 24 hrs. Las barras corresponden al promedio  ES de 9 neuronas (* p< 0.05). El inserto corresponde a un modelo que muestra el mecanismo por el cual 4-AP induce a un aumento de la frecuencia de eventos sinápticos. 4-AP inhibe los canales de potasio, despolarizando la membrana y activando los canales de Ca 2+ voltaje dependientes con la subsiguiente liberación de vesículas sinápticas. 4 - AP 200 pA 10 s 4-AP Ca 2+ Ca 2+ Ca 2+ Ca 2+ Ca 2+ Ca 2+ Ca 2+ Ca 2+
  • 39.
    Figura 26. Efecto de 4-AP y agregados Aβ sobre las transitorias de calcio. Los datos fueron obtenidos desde neuronas hipocampales de 12 DIV incubadas en la ausencia o presencia de agregados Aβ (0.5 µM) ó 4-AP (5 mM) por 24 hrs. El gráfico es un resumen de las frecuencias las transitorias de calcio de neuronas incubados en las distintas condiciones. Las barras corresponden al promedio  ES de 9 neuronas (* p< 0.05).
  • 40.
    Determinar los posiblesmecanismos por los que el péptido β -amiloide modifica la transmisión sináptica en neuronas hipocampales Objetivo general 2
  • 41.
    Figura 27. Los e fectos de los agregados Aβ sobre la actividad sináptica son reversibles y dependientes del tiempo de exposición . La figura A , muestra un gráfico resumen de frecuencia de las corrientes en miniatura obtenidas de neuronas hipocampales de 12 DIV en la presencia de agregados Aβ (0.5 µ M) por diferentes tiempos (15 min - 24 hrs). La figura B , muestra un gráfico de la frecuencia de corrientes en miniaturas de neuronas hipocampales de 12 DIV tratadas con agregados Aβ (0.5 µ M) por 24 hrs y luego el efecto de la remoción de estos agregados A β , por diferentes tiempos . Las barras corresponden al promedio  ES de 3 experimentos independientes (* p< 0.05). A B
  • 42.
    Control Agregados Aβ , 1 µM Agregados A β , 5 µM Agregados A β 0.5 µM , 5 min A B Figura 28. Efecto agudo de los agregados Aβ sobre la actividad sináptica. Los datos fueron obtenidos desde neuronas hipocampales de 12 DIV perfundidas en forma aguda con los agregados Aβ a diferentes concentraciones. En A , se muestran los trazos de corrientes en diferentes condiciones. En B , se muestra un gráfico resumen de las frecuencias de las corrientes en miniatura de los trazos mostrados en A . Las barras corresponden al promedio  ES de 18 neuronas (* p< 0.05). 200 pA 10 seg
  • 43.
    Figura 29. Efecto temprano de agregados Aβ sobre la actividad sináptica . Los datos fueron obtenidos desde neuronas hipocampales de 12 DIV perfundidas con agregados Aβ (0.5 µM) por 30 minutos. L a figura muestra un gráfico de las frecuencias de las corrientes en miniaturas obtenidas en las distintas condiciones . Las barras corresponden al promedio  ES de 12 neuronas (* p< 0.05).
  • 44.
    A B Figura30. Distribución de las corrientes en miniaturas en la presencia aguda de agregados Aβ. En la figura se muestran histogramas de frecuencia acumulada, construidos en base a datos de registros de corrientes en miniatura presentados en la figura 29 . En A se muestra la distribución de eventos en miniatura en neuronas control. En B, se muestra la distribución de eventos en miniatura en neuronas perfundidas con agregados Aβ (0.5 µM) por 30 minutos . Los valores corresponden al promedio  ES de 4 experimentos independientes.
  • 45.
    Figura 31. Efecto agudo de agregados Aβ sobre las transitorias de calcio. Los datos fueron obtenidos desde neuronas hipocampales de 12 DIV perfundidas en forma aguda con agregados Aβ (0.5 µM) por 30 minutos. En A , se muestran los trazos en las diferentes condiciones. En B , se muestra la cuantificación de las frecuencias de las transitorias de calcio . Las barras corresponden al promedio  ES de 5 experimentos independientes (* p< 0.05). B 10%  F/F 0 10 seg 10%  F/F 0 10 seg Control Agregados Aβ , agudo A
  • 46.
    Figura 32. Efecto agudo de agregados Aβ sobre la liberación de vesículas sinápticas . Los datos fueron obtenidos desde neuronas hipocampales de 12 DIV, perfundidas con agregados Aβ (0.5 µM) por 30 min. El inserto muestra trazos representativos de actividad sináptica de cultivos en ambas condiciones. Los valores corresponden al promedio  ES de 12 experimentos independientes. Control agregados Aβ , 30 min 200 pA 10 seg
  • 47.
    Figura 33. El efecto agudo de los agregados Aβ sobre la actividad sináptica son bloqueados por la ausencia de calcio. Los datos fueron obtenidos desde neuronas hipocampales de 12 DIV perfundidas con agregados Aβ (0.5 µM) por 30 minutos, en la presencia o ausencia de calcio en la solución (2 mM). En la figura se muestra el gráfico resumen de la frecuencia de las corrientes en miniatura. Las barras corresponden al promedio  ES de 9 neuronas (* p< 0.05).
  • 48.
    Control Cadmio AgregadosAβ Agregados Aβ / cadmio A B Figura 34. El efecto agudo de los agregados Aβ sobre la actividad sináptica es bloqueado por cadmio. Los datos fueron obtenidos desde neuronas hipocampales de 12 DIV perfundidas con agregados Aβ (0.5 µM) por 30 minutos, en la ausencia o presencia de cadmio (20 µM). En A , se muestran los trazos de corrientes en diferentes condiciones. En B , se muestra un gráfico resumen de las frecuencias de las corrientes en miniatura de los trazos mostrados en A . Las barras corresponden al promedio  ES de 9 neuronas (* p< 0.05). 200 pA 10 seg
  • 49.
    Figura 35. El efecto agudo de los agregados Aβ sobre la actividad sináptica es bloqueado por rojo rutenio. Los datos fueron obtenidos desde neuronas hipocampales de 12 DIV perfundidas con agregados Aβ (0.5 µM) por 30 minutos, en ausencia o presencia de rojo rutenio (R.R., 1 µM). En A , se muestran los trazos de corrientes en las diferentes condiciones. En B , se muestra un gráfico resumen de las frecuencias de las corrientes en miniatura de los trazos mostrados en A . Las barras corresponden al promedio  ES de 9 neuronas (* p< 0.05). Control R.R. Agregados Aβ Agregados Aβ/R.R A B 200 pA 10 seg
  • 50.
    Figura 36. Los agregados Aβ aumentan la liberación de vesículas sinápticas en la presencia de calcio . Los datos fueron obtenidos desde neuronas hipocampales de 12 DIV, perfundidas con agregados Aβ (0.5 µM) por 30 min. Las neuronas fueron expuestas a los agregados Aβ en la presencia o ausencia de calcio (2 mM) y en la presencia de cadmio (20 µM). Los valores corresponden al promedio  ES de 5 experimentos independientes.
  • 51.
    A B Figura37. Los agregados Aβ aumentan la entrada de calcio . Los datos fueron obtenidos desde neuronas hipocampales de 12 DIV perfundidas con agregados Aβ a diferentes concentraciones. En A , se muestran las variaciones del calcio intracelular monitoreadas con Fluo-3 (Ex./Em; 490/510 nm). En B , se muestr un gráfico de las cuantificaciones de la variación de fluorescencia en la presencia de agregados Aβ. Las barras corresponden al promedio  ES de 9 neuronas (* p< 0.05).
  • 52.
    Figura 38. Los agregados Aβ alteran la concentración de calcio intracelular. Los datos fueron obtenidos desde neuronas hipocampales de 12 DIV incubados en la ausencia o presencia de agregados Aβ (0.5 µ M) por 24 hrs . La concentración de calcio se determinó utilizando la señal fluorescente de la sonda Fura-2 (Ex.340;380 nm). Las barras corresponden al promedio  ES de 6 neuronas (* p< 0.05).
  • 53.
    Figura 39. El efecto crónico de los agregados Aβ sobre la actividad sináptica son bloqueados por la ausencia de calcio. Los datos fueron obtenidos desde neuronas hipocampales de 12 DIV incubadas en la ausencia o presencia de agregados Aβ (0.5 µM) por 24 hrs, en un medio de cultivo control o en ausencia de calcio. En A , se muestran los trazos en las diferentes condiciones. En B , se muestra un gráfico resumen de las frecuencias de las corrientes en miniatura de los trazos mostrados en A . Las barras corresponden al promedio  ES de 9 neuronas (* p< 0.05). Control Medio sin calcio Agregados Aβ Agregados Aβ / sin calcio A B 200 pA 10 seg
  • 54.
    Figura 40. El efecto crónico de los agregados Aβ sobre la actividad sináptica es bloqueado por cadmio. Los datos fueron obtenidos desde neuronas hipocampales de 12 DIV incubadas en la ausencia o presencia de agregados Aβ (0.5 µM) por 24 hrs, en un medio de cultivo control o en presencia de cadmio (20 µM). En A , se muestran trazos en las diferentes condiciones. En B , se muestra un gráfico resumen de las frecuencias de las corrientes en miniatura de los trazos mostrados en A . Las barras corresponden al promedio  ES de 9 neuronas (* p< 0.05). Control Agregados Aβ Agregados Aβ / cadmio Cadmio A B 200 pA 10 seg
  • 55.
    Figura 41. El efecto crónico de los agregados Aβ en la actividad sináptica es bloqueado por rojo rutenio. Los datos fueron obtenidos desde neuronas hipocampales de 12 DIV incubadas en la ausencia o presencia de agregados Aβ (0.5 µM) por 24 hrs, en un medio de cultivo control o en presencia de rojo rutenio (R.R., 1 µM). En A , se muestran los trazos en las diferentes condiciones. En B , se muestra un gráfico resumen de las frecuencias de las corrientes en miniatura de los trazos mostrados en A . Las barras corresponden al promedio  ES de 9 neuronas (* p< 0.05). Control R. R. Agregados Aβ Agregados Aβ / R.R. A B 200 pA 10 seg
  • 56.
    Control Agregados Aβ , 24 Hrs Agregados A β / TTX TTX Figura 42. La presencia de TTX no altera el efecto crónico de los agregados Aβ sobre la actividad sináptica. Los datos fueron obtenidos desde neuronas hipocampales de 12 DIV incubadas en la ausencia o presencia de agregados Aβ (0.5 µM) por 24 hrs, en un medio de cultivo control o en presencia de TTX (100 nM). En A , se muestran los trazos en las diferentes condiciones. En B , se muestra un gráfico resumen de las frecuencias de las corrientes en miniatura de los trazos mostrados en A . Las barras corresponden al promedio  ES de 9 neuronas (* p< 0.05). A B 200 pA 10 seg
  • 57.
    Figura 43. El efecto crónico de los agregados Aβ sobre actividad sináptica no es bloqueado Bicuculina y CNQX. Los datos fueron obtenidos desde neuronas hipocampales de 12 DIV incubadas en la ausencia o presencia de agregados Aβ (0.5 µM) por 24 hrs, en un medio de cultivo control y en la presencia de Bicuculina (4 µM) o CNQX (1 µM). La figura muestra un gráfico resumen de la frecuencia de las corrientes en miniatura en las distintas condiciones. Las barras corresponden al promedio  ES de 5 neuronas (* p< 0.05).
  • 58.
  • 59.
    Figura 44. La entrada de calcio inducida por los agregados Aβ no depende de canales de calcio. Los datos fueron obtenidos desde neuronas hipocampales de 12 DIV perfundidas con agregados Aβ (1 µM) en la presencia de diferentes drogas y un cóctel compuesto por, GVIA (1 µM), AGA (1 µM) y nifedipino (3 µM) . En A , se muestra un trazo representativo de las variaciones de fluorescencia de Fluo-3 (Ex./Em. 490/510 nm) en las diferentes condiciones. En B , se muestra un gráfico de las cuantificaciones de la variación de fluorescencia en la presencia de distintos tratamientos. Las barras corresponden al promedio  ES de 19 neuronas (* p< 0.05).
  • 60.
    Figura 45. El péptido Na7 bloquea la entrada de calcio inducida por los agregados A β . La figura muestra datos obtenidos desde neuronas hipocampales de 12 DIV. En A , se muestra un trazo representativo de variaciones de fluorescencia de Fluo-3 (Ex./Em: 490/510 nm) de una neurona perfundida con agregados Aβ (1 µM) en ausencia o presencia del péptido Na7 (100 µM) . En B , se muestra un gráfico de las cuantificaciones de la variación de fluorescencia de neuronas perfundidas con agregados Aβ (1 µM ) en ausencia o presencia de diferentes concentraciones del péptido Na7. Las barras corresponden al promedio  ES de 8 neuronas (* p< 0.05). A B
  • 61.
    A B controlAgregados Aβ Agregados Aβ / Na7 100 µM 200 pA 10 seg Aβ Aβ Na7 Ca 2+
  • 62.
    Figura 46. El efecto crónico de los agregados Aβ sobre la actividad sináptica es bloqueado por Na7. Los datos fueron obtenidos desde neuronas hipocampales de 12 DIV incubadas en la ausencia o presencia de agregados Aβ (0.5 µM) por 24 hrs, en un medio de cultivo control o en presencia de Na7 (100 µM). En A , se muestran los trazos de corrientes en diferentes condiciones. En B , se muestra un gráfico resumen de las frecuencias de las corrientes en miniatura de los trazos mostrados en A . Las barras corresponden al promedio  ES de 9 neuronas (* p< 0.05). El inserto muestra un modelo del mecanismo por el cual el Na7 inhibe la entrada de Ca 2+ mediada por los agregados de A β . El Na7 bloquea el poro formado por los agregados de A β en la membrana, como fue descrito por Arispe en el 2004.
  • 63.
    Figura 47. El efecto crónico de los agregados Aβ sobre la actividad sináptica es bloqueado por estaurosporina. Los datos fueron obtenidos desde neuronas hipocampales de 12 DIV incubadas en la ausencia o presencia de agregados Aβ (0.5 µM) por 24 hrs, en un medio de cultivo control o en presencia de estaurosporina (1 nM). En A , se muestran los trazos en las diferentes condiciones. En B , se muestra un gráfico resumen de las frecuencias de las corrientes en miniatura de los trazos mostrados en A . Las barras corresponden al promedio  ES de 7 neuronas (* p< 0.05). Control Estaurosporina Agregados Aβ Agregados Aβ / Estaurosporina A B 200 pA 10 seg
  • 64.
    Control Agregados Aβ Agregados Aβ / KN-62 Agregados Aβ / KN-93 A B Figura 48. El efecto crónico de los agregados Aβ es bloqueado por inhibidores de la proteína CaMKII. Los datos fueron obtenidos desde neuronas hipocampales de 12 DIV incubados en la ausencia o presencia de agregados Aβ (0.5 µM) por 24 hrs, en un medio de cultivo control o en presencia de KN-62 (2 nM) o KN-93 (0.5 µM). En A , se muestran los trazos en las diferentes condiciones. En B , se muestra un gráfico resumen de las frecuencias de las corrientes en miniatura de los trazos mostrados en A . Las barras corresponden al promedio  ES de 8 neuronas (* p< 0.05). 200 pA 10 seg
  • 65.