Algo viejo, algo nuevo y algo usado en 
Alzheimer; La idea del poro, del etanol y los 
ovocitos para comprender la enfermedad 
Jorge Parodi 
jparodi@uct.cl 
http://nucleo-nipa.uct.cl/reproduccion-animal/
Figure. The amyloid precursor protein molecule with localization of the A{beta} and p3 
proteins, showing pathogenic mutations and the novel sequence variant identified in this 
study 
Janssen, J.C. et al. Neurology 2003;60:235-239
Benilova et al 2012 Nature Neuroscience
Parodi et al 2014
Selkoe, revisión 2001 “Alzheimer is a synaptic failure”
Efecto neurodegenerativo de agregados del péptido amiloide 
Lorenzo & Yankner. 1994 PNAS. 
MAP-2 
Sinaptofisina 
Control Soluble 
20 μM 
Agregados 
20 μM
Presencia del péptido amiloide bloquea el fenómeno de LTP 
Stéphan et al., 2001 J. Neuroscience
La presencia del péptido amiloide en la sinápsis 
PSD-95 Ab Merged 
Verde M94 (ADDL´s) 
Rojo, en B Anti α-CaMKII 
Rojo ,en C Anti PSD-95 Lacor et al., 2004 J. Neurosci.
CPP, bloqueador de NMDA 
BTX, bloqueador Colinergico 
Conclusion, 
Oligomeros, disminuyen el 
numero de espinas, reduciendo 
la actividad por un mecanismo 
que involucra a receptores de 
Shankar et al., 2007 J of Neuroscience. NMDA
Parodi et al 2010
Solokov et al 2006 JGP 
Kawahara et al., 1997 Biophysical Journal 
Péptido amiloide, induce 
cambios en las bicapas 
Lipidicas, ¿poro amiloide?
CCVD 
Receptores 
Receptores 
nicotínico 
Canales NMDA 
potasio 
Poro 
amiloide 
CCVD, tipo N y L Yagami et al., 2004; Bobich et al., 2004 
Poro amiloide, Arispe et al., 1994 
Canales de potasio, Ye et al 2003 
Receptores nicotínico, Tran et al., 2002 
Receptores NMDA, Snyder et al., 2005
Demuro et al., 2004 JBC 
Modelo, para bloqueo del “poro” amiloide 
Tomado de Arispe 2004, construcción del 
Na7, para ser usado como bloqueador 
Selectivo de los efectos del péptido amiloide
Parodi et al 2010
Sepulveda et al 2014
A B 
C 
Stride 
DSSP 
PDB, 1BA4 
Lal et., al. 2007
NMR, 17-42 
Jang et al 2007
0 50 100 150 200 
Modeling 
1,2 
1,0 
0,8 
0,6 
0,4 
0,2 
0,0 
Tiempo (min) 
Turbimetria 
(D.O. 405 nm) 
Control 
5 mM Etanol 
10 mM Etanol 
A B 50 mM Etanol 
C D E 
Ormeño et al 2013
A B 
C 
D
Parodi et al 2008
A B C 
-6 -5 -4 -3 -2 -1 0 1 
1,5 
1,0 
0,5 
0,0 
Number of events 
Amplitude (nA) 
Control 
Gramicidin 
Amphotericin B 
Aggregate 
8 
6 
4 
2 
0 
-200 -150 -100 -50 0 50 100 
-2 
-4 
-6 
-8 
nA 
mV 
Aggregate 
Gramicidin 
Amphotericin 
Control 
Control 
Gramicidin 
Amphotericin B 
Aggregates 
-1000 
-800 
-600 
-400 
-200 
0 
* 
* 
Membrane conductances (nS) 
* 
Parodi et al 2012
B 
A 
C 
D 
+ 20 mV 
0 mV 
Control 
High Ca2+ 
NR 
Aggregate 
High Ca2+ 
NR 
-100 mV 
+ 20 mV 
0 mV 
-100 mV 
100 nA 
250 ms 
Rabbit serum 
4 min 
200 nA 
15 min Aggregate 
NR 
0 min 15 min 
300 
250 
200 
150 
100 
50 
0 
NR 2+ 
High Ca 
Aggregate 
* 
* 
Current amplitude 
(% of control at +20 mV) 
* 
NR High Ca 
2+ 
200 
150 
100 
50 
0 
* 
15 min 15 min Aggregate 
Current amplitude 
(% of control ) 
NR 
0 min
200 nA 
NR 15 min Aggregate 
60 s 
100 μM ATP 
0 min 15 min 
120 
100 
80 
60 
40 
20 
0 
15 min 15 min Aggregate 
Current (% of control) 
0 min 
*
Demuro & Parker 2013
Demuro & Parker 2013
Parodi et al 2014
Agradecimientos 
Colaboradores 
•Dr. Luis Aguayo 
•Dr. Carlos Opazo 
Colaboradores Internos 
•Fernando Sepulveda 
•Magdalena Cuevas 
•Gretchen Wandersleben 
•Dr. Marcelo Kogan 
•Dr. Bob Peoples 
•Dr. Jorge Roa
….Gracias a la Fundación Parodi por todo su cariño y amor. 
Viejo, ya te extraño mucho!!!
Control 
Tratadas 
Agregados amilodes 
1 
5 
10 
25 
50 
100 
2,5 
2,0 
1,5 
1,0 
0,5 
0,0 
* 
* 
* 
* 
Etanol (mM) 
Frecuencia (Hz) 
Actividad Sináptica Espontánea 
Control 
Agregados Ab 0.5 M (24 h) 
Agregados Ab 0.5 M + 10 mM Etanol (24 h) 
Agregados Ab 0.5 M + 50 mM Etanol (24 h) 
50 mM Etanol (24 h) 
0.2 s 
20 pA 
0.2 s 
20 pA 
0.2 s 
20 pA 
0.2 s 
20 pA 
0.2 s 
20 pA 
Sv2 
Abaggregates 0.5 M 
Aguayo Lab. Parodi tesis 2007
¿… y el mecanismo Parodi??? 
..Posiblemente efectos agudos, como el de 4-AP o LTX 
¿… y lo demostró Parodi???
Los agregados Aβ aumentan la liberación de 
vesículas sinápticas en la presencia de calcio 
0 500 1000 1500 
1,1 
1,0 
0,9 
0,8 
0,7 
0,6 
0,0 
Control 
Agregados Ab 
Agregados Ab/Sin calcio 
Agregados Ab/Cadmio 
* 
Fluorescencia Normalizada 
) 
i 
(F/F 
Tiempo (Seg)
El efecto agudo de los agregados Aβ sobre la 
actividad sináptica es bloqueado por cadmio 
Control 
Cadmio 
Agregados Aβ 
Agregados Aβ / cadmio 
Agregados Aß / cadmio 
Control 
Agregados Aß 
5 
4 
3 
2 
1 
0 
30 min 
* 
* 
Frecuencia (Hz) 
Corriente en miniatura 
A B 
200 pA 
10 seg
2,0 
1,5 
1,0 
0,5 
Control 
Agregados Aß 
Control 
Agregados Aß 
0,0 
* 
Sin Calcio 
Frecuencia (Hz) 
Corriente en miniatura 
Control 
Agregados Aß 
Control 
Agregados Aß 
2,5 
2,0 
1,5 
1,0 
0,5 
0,0 
Frecuencia (Hz) 
Corriente en miniatura 
* 
Cadmio 
3,0 
2,5 
2,0 
1,5 
1,0 
0,5 
Control 
Agregados Aß 
Bicuculina 
CNQX 
Bicuculina 
CNQX 
0,0 
* 
* 
* 
Agregados Ab 
Frecuencia (Hz) 
Corriente en miniatura
Abramov et al, 2004 BBA 
Mattson et al, 1992 J. Neuroscience 
4 dias, 2 μM 
5 μM 
NADH inhibición 
Evidencia Stress
2 dias, de incubación 
100-300 pM por IP 
Shankar et al., 2007 J of Neuroscience.
10 a 15 dias 
¿Cómo aislaron? 
Bicu, TTX, Picrotoxina y 
Nimodipino. 
Shankar et al., 2007 J of Neuroscience.
Presencia del péptido amiloide genera muerte, por cambio en 
calcio 
Abramov et al, 2004 BBA 
5 μM
Presencia del péptido amiloide aumenta la entrada de calcio 
Chen 2005, BBRC
Péptido amiloide, induce cambios en los 
Receptores del tipo AMPA. 
Todos efectos post sinápticos interesantes 
Permite explicar efectos en el LTP 
Hsieh et al., 2006 Neuron.
Katayama et al., 2004, J of Chemical Neuroanatomy
Plakoutsi et., al. 2005 JMB 
Kirkitadzey & kowalka 2005 ABP
Receptor 
NMDA 
Receptor 
AMPA 
Receptor 
GABAA 
Agregados 
CaMKII 
Tau 
GSK3β 
R-NMDA 
PKC 
Calcio 
Canal K* 
Snare 
SNAP 
Canal Ca2+ 
R-AMPA 
Agregados 
¿ ? GSK3β 
PKC 
CREBP 
Calcio 
Tau 
Stress
Los efectos son dependientes del 
calcio, ¿pero como entra el calcio? 
Aβ 
24 Hrs 
Aβ 
¿Ca+2?
1,8 
1,6 
1,4 
1,2 
) 
0 
Control 
Agregados Aß 
Coctel 
D-AP5 (50 μM) 
CNQX (4μM) 
Agregados Ab 
Agregados Ab coincubados con: 
1 M CNQX 
50 M D-AP5 
Cóctel: 1 μM conotoxine (GVIA)+ 
1 μM agatoxine (AGA)+ 
3 μM nifedipino 
Agregados Ab 
0,0241,0 1,2 1,4 1,6 1,8 2,0 
Fluorescencia normalizada 
F/F 
0 
A 
B 
0 50 100 150 200 250 
1,0 
Fluorescencia normalizada 
(F/F 
Tiempo (seg)
5 * 
4 
3 
2 
1 
1,0 
0,8 
0,6 
0,4 
0,2 
0,0 
* * 
n =30 
Agregados Ab 
Na7 
200 M 
Na7 
100 M 
Na7 
10M 
Na7 
0 M 
A B 
Fluorescencia normalizada 
) 
0 
(F/F 
Agregados Ab 
Agregados Ab / Na7 
0 20 40 60 80 100 
1,5 
1,4 
1,3 
1,2 
1,1 
1,0 
0,9 
0,0 
Fluorescencia normalizada 
) 
0 
(F/F 
Tiempo (seg) 
control 
control 
Agregados 1μM 
Agregados 1μM/ Na7 100 μM 
Na7 100 μM 
200 pA 
10 s 
200 pA 
10 s 
Control 
Agregados 
Agregados/Na7 
0 
Frecuencia (Hz) 
Actividad Sináptica Espontánea
http://www.alz.org/alzheimers_disease_alternative_treatm 
ents.asp 
Caprylic acid and coconut oil 
Concerns 
Coenzyme Q10 
Coral calcium 
Ginkgo biloba 
Huperzine A 
Omega-3 fatty acids 
Phosphatidylserine 
Tramiprosate
Test Placebo Ginko 
Memory 0,15 0,14 
Executive test 3,27 3,47 
Conclusion Compared with placebo, the use of G biloba, 120 mg twice daily, did 
not result in less cognitive decline in older adults with normal cognition or with mild 
cognitive impairment. 
Snitz et al 2009 JAMA
From: Docosahexaenoic Acid Supplementation and Cognitive Decline in Alzheimer Disease: A Randomized 
Trial 
JAMA. 2010;304(17):1903-1911. doi:10.1001/jama.2010.1510 
Date of download: 7/14/2012 
Copyright © 2012 American Medical 
Association. All rights reserved.
Danitz and Parsons 2008 IJNP 
Donepezil and Memantine for Moderate-to- 
Severe Alzheimer's Disease 
Conclusions 
In patients with moderate or severe Alzheimer's 
disease, continued treatment with donepezil was 
associated with cognitive benefits that exceeded the 
minimum clinically important difference and with 
significant functional benefits over the course of 12 
months 
JAMA 2012
Palmer 2002 Trends in Phar

Alzheimer 2014 Poro amiloide

  • 1.
    Algo viejo, algonuevo y algo usado en Alzheimer; La idea del poro, del etanol y los ovocitos para comprender la enfermedad Jorge Parodi jparodi@uct.cl http://nucleo-nipa.uct.cl/reproduccion-animal/
  • 5.
    Figure. The amyloidprecursor protein molecule with localization of the A{beta} and p3 proteins, showing pathogenic mutations and the novel sequence variant identified in this study Janssen, J.C. et al. Neurology 2003;60:235-239
  • 6.
    Benilova et al2012 Nature Neuroscience
  • 7.
  • 8.
    Selkoe, revisión 2001“Alzheimer is a synaptic failure”
  • 9.
    Efecto neurodegenerativo deagregados del péptido amiloide Lorenzo & Yankner. 1994 PNAS. MAP-2 Sinaptofisina Control Soluble 20 μM Agregados 20 μM
  • 10.
    Presencia del péptidoamiloide bloquea el fenómeno de LTP Stéphan et al., 2001 J. Neuroscience
  • 11.
    La presencia delpéptido amiloide en la sinápsis PSD-95 Ab Merged Verde M94 (ADDL´s) Rojo, en B Anti α-CaMKII Rojo ,en C Anti PSD-95 Lacor et al., 2004 J. Neurosci.
  • 12.
    CPP, bloqueador deNMDA BTX, bloqueador Colinergico Conclusion, Oligomeros, disminuyen el numero de espinas, reduciendo la actividad por un mecanismo que involucra a receptores de Shankar et al., 2007 J of Neuroscience. NMDA
  • 14.
  • 16.
    Solokov et al2006 JGP Kawahara et al., 1997 Biophysical Journal Péptido amiloide, induce cambios en las bicapas Lipidicas, ¿poro amiloide?
  • 17.
    CCVD Receptores Receptores nicotínico Canales NMDA potasio Poro amiloide CCVD, tipo N y L Yagami et al., 2004; Bobich et al., 2004 Poro amiloide, Arispe et al., 1994 Canales de potasio, Ye et al 2003 Receptores nicotínico, Tran et al., 2002 Receptores NMDA, Snyder et al., 2005
  • 18.
    Demuro et al.,2004 JBC Modelo, para bloqueo del “poro” amiloide Tomado de Arispe 2004, construcción del Na7, para ser usado como bloqueador Selectivo de los efectos del péptido amiloide
  • 19.
  • 20.
  • 21.
    A B C Stride DSSP PDB, 1BA4 Lal et., al. 2007
  • 22.
    NMR, 17-42 Janget al 2007
  • 23.
    0 50 100150 200 Modeling 1,2 1,0 0,8 0,6 0,4 0,2 0,0 Tiempo (min) Turbimetria (D.O. 405 nm) Control 5 mM Etanol 10 mM Etanol A B 50 mM Etanol C D E Ormeño et al 2013
  • 25.
  • 26.
  • 27.
    A B C -6 -5 -4 -3 -2 -1 0 1 1,5 1,0 0,5 0,0 Number of events Amplitude (nA) Control Gramicidin Amphotericin B Aggregate 8 6 4 2 0 -200 -150 -100 -50 0 50 100 -2 -4 -6 -8 nA mV Aggregate Gramicidin Amphotericin Control Control Gramicidin Amphotericin B Aggregates -1000 -800 -600 -400 -200 0 * * Membrane conductances (nS) * Parodi et al 2012
  • 28.
    B A C D + 20 mV 0 mV Control High Ca2+ NR Aggregate High Ca2+ NR -100 mV + 20 mV 0 mV -100 mV 100 nA 250 ms Rabbit serum 4 min 200 nA 15 min Aggregate NR 0 min 15 min 300 250 200 150 100 50 0 NR 2+ High Ca Aggregate * * Current amplitude (% of control at +20 mV) * NR High Ca 2+ 200 150 100 50 0 * 15 min 15 min Aggregate Current amplitude (% of control ) NR 0 min
  • 29.
    200 nA NR15 min Aggregate 60 s 100 μM ATP 0 min 15 min 120 100 80 60 40 20 0 15 min 15 min Aggregate Current (% of control) 0 min *
  • 30.
  • 31.
  • 32.
  • 33.
    Agradecimientos Colaboradores •Dr.Luis Aguayo •Dr. Carlos Opazo Colaboradores Internos •Fernando Sepulveda •Magdalena Cuevas •Gretchen Wandersleben •Dr. Marcelo Kogan •Dr. Bob Peoples •Dr. Jorge Roa
  • 34.
    ….Gracias a laFundación Parodi por todo su cariño y amor. Viejo, ya te extraño mucho!!!
  • 36.
    Control Tratadas Agregadosamilodes 1 5 10 25 50 100 2,5 2,0 1,5 1,0 0,5 0,0 * * * * Etanol (mM) Frecuencia (Hz) Actividad Sináptica Espontánea Control Agregados Ab 0.5 M (24 h) Agregados Ab 0.5 M + 10 mM Etanol (24 h) Agregados Ab 0.5 M + 50 mM Etanol (24 h) 50 mM Etanol (24 h) 0.2 s 20 pA 0.2 s 20 pA 0.2 s 20 pA 0.2 s 20 pA 0.2 s 20 pA Sv2 Abaggregates 0.5 M Aguayo Lab. Parodi tesis 2007
  • 37.
    ¿… y elmecanismo Parodi??? ..Posiblemente efectos agudos, como el de 4-AP o LTX ¿… y lo demostró Parodi???
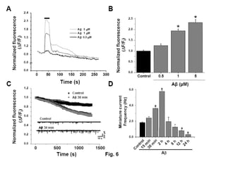
  • 40.
    Los agregados Aβaumentan la liberación de vesículas sinápticas en la presencia de calcio 0 500 1000 1500 1,1 1,0 0,9 0,8 0,7 0,6 0,0 Control Agregados Ab Agregados Ab/Sin calcio Agregados Ab/Cadmio * Fluorescencia Normalizada ) i (F/F Tiempo (Seg)
  • 41.
    El efecto agudode los agregados Aβ sobre la actividad sináptica es bloqueado por cadmio Control Cadmio Agregados Aβ Agregados Aβ / cadmio Agregados Aß / cadmio Control Agregados Aß 5 4 3 2 1 0 30 min * * Frecuencia (Hz) Corriente en miniatura A B 200 pA 10 seg
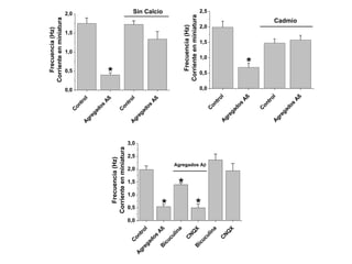
  • 42.
    2,0 1,5 1,0 0,5 Control Agregados Aß Control Agregados Aß 0,0 * Sin Calcio Frecuencia (Hz) Corriente en miniatura Control Agregados Aß Control Agregados Aß 2,5 2,0 1,5 1,0 0,5 0,0 Frecuencia (Hz) Corriente en miniatura * Cadmio 3,0 2,5 2,0 1,5 1,0 0,5 Control Agregados Aß Bicuculina CNQX Bicuculina CNQX 0,0 * * * Agregados Ab Frecuencia (Hz) Corriente en miniatura
  • 43.
    Abramov et al,2004 BBA Mattson et al, 1992 J. Neuroscience 4 dias, 2 μM 5 μM NADH inhibición Evidencia Stress
  • 44.
    2 dias, deincubación 100-300 pM por IP Shankar et al., 2007 J of Neuroscience.
  • 45.
    10 a 15dias ¿Cómo aislaron? Bicu, TTX, Picrotoxina y Nimodipino. Shankar et al., 2007 J of Neuroscience.
  • 46.
    Presencia del péptidoamiloide genera muerte, por cambio en calcio Abramov et al, 2004 BBA 5 μM
  • 47.
    Presencia del péptidoamiloide aumenta la entrada de calcio Chen 2005, BBRC
  • 48.
    Péptido amiloide, inducecambios en los Receptores del tipo AMPA. Todos efectos post sinápticos interesantes Permite explicar efectos en el LTP Hsieh et al., 2006 Neuron.
  • 49.
    Katayama et al.,2004, J of Chemical Neuroanatomy
  • 50.
    Plakoutsi et., al.2005 JMB Kirkitadzey & kowalka 2005 ABP
  • 51.
    Receptor NMDA Receptor AMPA Receptor GABAA Agregados CaMKII Tau GSK3β R-NMDA PKC Calcio Canal K* Snare SNAP Canal Ca2+ R-AMPA Agregados ¿ ? GSK3β PKC CREBP Calcio Tau Stress
  • 52.
    Los efectos sondependientes del calcio, ¿pero como entra el calcio? Aβ 24 Hrs Aβ ¿Ca+2?
  • 53.
    1,8 1,6 1,4 1,2 ) 0 Control Agregados Aß Coctel D-AP5 (50 μM) CNQX (4μM) Agregados Ab Agregados Ab coincubados con: 1 M CNQX 50 M D-AP5 Cóctel: 1 μM conotoxine (GVIA)+ 1 μM agatoxine (AGA)+ 3 μM nifedipino Agregados Ab 0,0241,0 1,2 1,4 1,6 1,8 2,0 Fluorescencia normalizada F/F 0 A B 0 50 100 150 200 250 1,0 Fluorescencia normalizada (F/F Tiempo (seg)
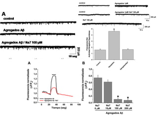
  • 54.
    5 * 4 3 2 1 1,0 0,8 0,6 0,4 0,2 0,0 * * n =30 Agregados Ab Na7 200 M Na7 100 M Na7 10M Na7 0 M A B Fluorescencia normalizada ) 0 (F/F Agregados Ab Agregados Ab / Na7 0 20 40 60 80 100 1,5 1,4 1,3 1,2 1,1 1,0 0,9 0,0 Fluorescencia normalizada ) 0 (F/F Tiempo (seg) control control Agregados 1μM Agregados 1μM/ Na7 100 μM Na7 100 μM 200 pA 10 s 200 pA 10 s Control Agregados Agregados/Na7 0 Frecuencia (Hz) Actividad Sináptica Espontánea
  • 56.
    http://www.alz.org/alzheimers_disease_alternative_treatm ents.asp Caprylicacid and coconut oil Concerns Coenzyme Q10 Coral calcium Ginkgo biloba Huperzine A Omega-3 fatty acids Phosphatidylserine Tramiprosate
  • 57.
    Test Placebo Ginko Memory 0,15 0,14 Executive test 3,27 3,47 Conclusion Compared with placebo, the use of G biloba, 120 mg twice daily, did not result in less cognitive decline in older adults with normal cognition or with mild cognitive impairment. Snitz et al 2009 JAMA
  • 58.
    From: Docosahexaenoic AcidSupplementation and Cognitive Decline in Alzheimer Disease: A Randomized Trial JAMA. 2010;304(17):1903-1911. doi:10.1001/jama.2010.1510 Date of download: 7/14/2012 Copyright © 2012 American Medical Association. All rights reserved.
  • 59.
    Danitz and Parsons2008 IJNP Donepezil and Memantine for Moderate-to- Severe Alzheimer's Disease Conclusions In patients with moderate or severe Alzheimer's disease, continued treatment with donepezil was associated with cognitive benefits that exceeded the minimum clinically important difference and with significant functional benefits over the course of 12 months JAMA 2012
  • 60.