E s c a l a d a D e p o r t i v a
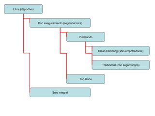
Montañismo Escalar (x superficie) Andar Roca (x ética) Muro Artificial Hielo Artificial Libre (deportiva) Con aseguramiento (según técnica) Sólo integral Punteando Clean Climbling (sólo empotradores) Tradicional (con seguros fijos) Top Rope
ESCALADA EN HIELO
 
 
Muro a r t i f i c i a l
 
B o u l d e r
 
Roca
Libre (deportiva) Con aseguramiento (según técnica) Sólo integral Punteando Clean Climbling (sólo empotradores) Tradicional (con seguros fijos) Top Rope
I n t e g r a l
Clean Climbing
S e g u r o s f i j o s
Tope rope
ROCA (según ángulo) Adherencia Vertical Extraplomo Techo
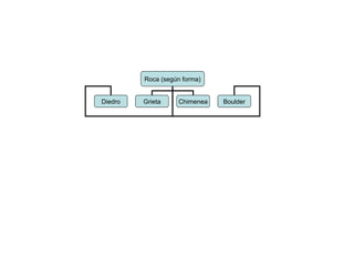
Roca (según forma) Diedro Grieta Chimenea Boulder
D i e d r o
Fisura
C h i m e n e a
Boulder
Chuaaaa!!! (Big Wall)
Técnicas
E s c a l a s d e D I F I C U L T A d

Powerescalada

Notas del editor