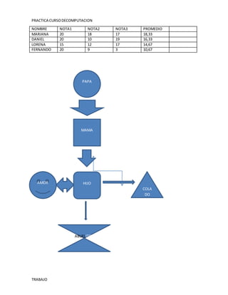
PRACTICA CURSO DECOMPUTACION 
TRABAJO 
Historia del Ecuador 
La Historia del Ecuador es un conjunto de sucesos en el tiempo, en el cual los territorios 
que actualmente pertenecen a la República del Ecuador cambian en su aspecto físico y 
forma de gobierno. La historia de la República puede dividirse en cuatro etapas: etapa 
Prehispánica, etapa Hispánica (Conquista, Colonización y Colonia), Independencia y 
República.
PRACTICA CURSO DECOMPUTACION 
NOMBRE NOTA1 NOTA2 NOTA3 PROMEDIO 
MARIANA 20 18 17 18,33 
DANIEL 20 10 19 16,33 
LORENA 15 12 17 14,67 
FERNANDO 20 9 3 10,67 
TRABAJO 
PAPA 
MAMA 
HIJO 
COLA 
DO 
AMOR 
ABUELITOS
PRACTICA CURSO DECOMPUTACION 
6 
5 
4 
3 
2 
1 
0 
Categoría 1 Categoría 2 Categoría 3 Categoría 4 
TRABAJO 
Serie 1 
Serie 2 
Serie 3

Practica curso computacion

  • 1.
    PRACTICA CURSO DECOMPUTACION TRABAJO Historia del Ecuador La Historia del Ecuador es un conjunto de sucesos en el tiempo, en el cual los territorios que actualmente pertenecen a la República del Ecuador cambian en su aspecto físico y forma de gobierno. La historia de la República puede dividirse en cuatro etapas: etapa Prehispánica, etapa Hispánica (Conquista, Colonización y Colonia), Independencia y República.
  • 2.
    PRACTICA CURSO DECOMPUTACION NOMBRE NOTA1 NOTA2 NOTA3 PROMEDIO MARIANA 20 18 17 18,33 DANIEL 20 10 19 16,33 LORENA 15 12 17 14,67 FERNANDO 20 9 3 10,67 TRABAJO PAPA MAMA HIJO COLA DO AMOR ABUELITOS
  • 3.
    PRACTICA CURSO DECOMPUTACION 6 5 4 3 2 1 0 Categoría 1 Categoría 2 Categoría 3 Categoría 4 TRABAJO Serie 1 Serie 2 Serie 3